摘要:在大学英语的课堂教学中,教师可以采用幽默的话语策略来调节课堂教学氛围、创设优良的英语学习环境,以此来促进大学英语教与学的效果。这种课堂幽默话语策略是语言顺应理论的现实体现,它既顺应了大学英语课堂的真实语境,也顺应了大学英语教学的目标和原则,并为构建高效、和谐的大学英语课堂提供了有力的途径。 关键词:语言顺应理论;幽默话语;大学英语 一、研究背景及理论依据 近些年来,关于如何构建一个
摘要:每种语言都有大量的习语、谚语,英语中也不例外。本文就其中含有身人体某部位的一些表达略作分析,供大家学习。 关键词:nose, hands ,feet, ear ,mouth 1. nose 鼻子 a running nose 流鼻涕 a stuffy nose 鼻子塞 push one’s nose into another’s business 管闲事 as
摘 要:语音作为英语学习的基础,常常被教育管理部门、教师和学生所忽略,而英语语音的学习对于英语口语、听力、词汇甚至语法都有着重要的指导性作用。为了使英语语音教学得到长足和有效的发展,我们应该将更加系统和规范的英语语音测试体系嵌入各阶段英语教学考核中,以加强人们对英语语音学习的重视。 关键词:英语 语音 测验 重视 语言是人类最重要的交际工具,任何语言都是通过有声的语音而达到交流思想的目的,
摘 要:资源环境与城乡规划管理专业英语是该专业本科学生的一门选修课程,开展专业英语教学对于培养复合型人才具有重要的现实意义。针对目前教学过程中存在的一些不足之处,对本校资源环境与城乡规划管理专业专业英语教学方法进行初步探讨。这些教学方法的尝试已在资源环境与城乡规划管理专业专业英语教学实践中取得较为明显的效果。 关键词:资源环境与城乡规划管理专业;专业英语;教学方法 一、资源环境与城乡规
摘 要:文章结合2012年全国高考书面表达的命题倾向,分析归纳出了最近高考书面表达的三个特色,指出了备考的新思路。 关键词:新课标 高中英语 写作 每年高考题都被作为备考的风向标,进行详尽的研究。高考英语书面表达的分值在整个考卷中占有极大比重,作文不过关,不可能获得高分,但是在实际考试中考生却抓不住获取高分的要领。笔者分析了2012年全国近20份英语试卷,深入探究了其命题旨意,发现书面表达
摘 要:本文以近来高职教育改革的思想和方针为基准,结合教学实践,针对在高职商务英语口语教学中存在的问题,提出课程改革中应注重完整课程体系的构建;因材施教,提高学习兴趣;实践有效教学方法,形成多方位培养模式。教师应不断提高自身素质,探索深入实践,实现高效生动的口语教学课堂。 关键词:高职教育;口语教改;任务化教学法;跨文化交际能力 近年来针对高职教育改革,教育部提出以行业为指导的全面改革,
摘 要: 提高中学生的英语阅读水平是英语教学中的一个重点和难点,需要从多方面入手。 教师需要培养学生的阅读兴趣、指导恰当的阅读技巧、引导学生多方面拓展词汇,同时让学生扎实掌握英语句法结构。 关键词:兴趣 阅读技能 词汇 句法结构 对学生的英语试卷进行分析,学生在做基础题时,由于基本功比较扎实,所以正确率高。而失分率高的地方就是阅读理解,阅读理解的分值比较大,直接影响学生的英语成
摘 要:随着世界经济一体化以及全球化特征的越来越明显、国际商务活动的越发频繁。外语,尤其是专业的商务外语的应用也越发广泛。具备跨文化商务交际能力的复合型人才成为经济和社会发展的迫切需求,这就要求在商务英语教学中加强商务文化的导入以及跨文化意识的培养。本文试以商务英语教学为例分析跨文化交际存在的问题并提出在教学中培养学生跨文化交际能力的方法 关键词:商务英语 跨文化交际能力培养 世界经济一
阅读理解在高考英语中占有举足轻重的地位。“得阅读者得天下”。综观近几年试题,此题型题目的难度也在增加。但很多学生在这方面缺乏应有的应试方法与技巧,失分较多。如何提高英语阅读理解?笔者多年任高三英语教学,现把自己在教学过程中的一些心的体会写出来,希望对提高学生阅读理解有所帮助。 一、阅读理解题目通常有四大题型。现就不同类型的阅读题目给出一些方法和指导。 1.细节理解题。事实细节题在阅读理解中
摘 要:英语影视鉴赏课是高校英语拓展课和选修课之一,是旨在将英语影视教学作为激发学生学习兴趣,使语言学习和文化学习同步进行,并进而全面提高听说读写综合能力的一种有效手段。本文将结合高职高专学生学习特点,探索高职高专院校英语影视鉴赏课的基本教学方法。 关键词:高职高专 英语影视鉴赏 教学方法 英语影视鉴赏课程,是大学英语拓展课和选修课之一。其教学宗旨就是为学生提供一个真实多维、生动鲜
摘 要: 根据动机的来源,可分为内部动机和外部动机。在大学英语教学中,内部动机的作用尤为重要。本文通过对内部动机的定义、内部动机在学生学习中的作用、培养内部动机的方法以及对教师的要求几个方面,帮助我们了解一些更多有关内部动机对大学英语教学的影响。 关键词:内部动机 英语学习 学生 教师 一、引言 对于学习内部动机,国内外已有许多研究成果。奥苏伯尔则从对学业成绩实际影响的角度,将学习的
摘 要:在高中阶段,学生面对英语的学习都会有一个普遍的问题就是语法学习的困难。经过几年的语法教学实践和改革,我认为高中语法的教学应该注重创新,从学生的实际情况出发安排教学,本文就围绕这个问题,提出自己的观点。 关键词:高中英语 语法教学 教法探讨 高中阶段的英语学习不同于小学和初中,已经不再是一种启蒙式的教育,而是要实现一定的交际能力和阅读能力提升的更高一级的阶段。但是升入中学的学
摘 要:作为ESP的一个分支,商务英语是一门以语言学为主导,涉及商业相关领域的综合性学科。从本质上讲,商务英语教学既是一种语言教学,更应是一种技能教学。本文针对商务英语教学的实际需求,提出了几种创新型教学方法。 关键词:商务英语 分层教学 任务教学 能力 近年来,我国对英语人才的需求量越来越大。对于商务英语专业的学生来讲,他们不但要具备较强的英语能力来排除语言沟通上的障碍,而且要
英语课堂教学有效性主要是指教师在进行英语教学的过程中能够充分调动学生的学习积极性及主动性,引导学生自主投入到英语学习中,从而增强学生运用语言的能力,提高学生的英语学习效果。随着新课程标准改革的深入推进,许多教师开始以促进学生的全面发展为教学目标,注重课堂教学的创新,使得课堂教学水平发生很大的提高。然而,农村的英语教学,由于语言环境的缺乏,使得英语教学效果难以收到理想的效果。那么,如何增强农村小
摘 要:初中英语探究式课堂教学模式要求教师要在课堂中精心设计教学环节,需要符合学生的年龄特征和心理特征,可以利用“设疑”环节激发学生的兴趣,“互动”环节增强学生的自信,"展示"环节让学生学以致用,"释疑"环节帮助学生整合归纳重难点和“习练”环节帮助学生进行复习巩固,实现知识的迁移。同时,初中英语探究式课堂教学模式注重让学生整体认知教学目标中的知识目标、能力目标和情感目标,让学生在学习英语的过
摘 要:在传统的教学中,阅读和写作是作为两个独立分割的部分进行教学,多年的教学实践证明,这种分项训练的教学方法使学生的各项能力不能得到有效地训练,而且枯燥、乏味,容易引起学生对教学活动的倦怠。事实上,阅读和写作之间存在着密切的联系,是相互促进,互为基础的。本文阐述了阅读和写作的关系,并且从自己的实践出发,总结出了阅读与写作结合的教学模式。 关键词:英语教学 阅读 写作 英语教学中,
在初中英语课堂教学过程中,许多教师都非常注重教学过程的设计。不论是课的导入阶段,还是课的结束阶段,都希望能做到滴水不漏、尽善尽美。然而,教师的作用“不在于全盘授予,而在于相机引导”,应该留一些时间,一些空白让学生自己去思考、探究、体验与构建。“留白”是一种高超的教学艺术,只要我们合理恰当的运用,我们的课堂就会展现出“此处无声胜有声”的精彩! 一、“留白”的定义 “留白”是绘画里的一个术语。
摘 要:中职学校英语教学与中学、大学的英语教学相比,有明显的差异。它作为一门基础学科。具有注重实用的特点。为满足新课程标准下的教学要求, 中职英语教学必须在增加学生信息量的获取及运用等方面进行研究。本文通过一组教学案例对任务型教学在英语教学中的应用和优势进行了分析。 关键词:新课程标准中职英语教学, 任务型教学 中职学校的办学宗旨是培养既有专业文化知识、具备一技之长,又能适应社会主义现代
英语是一种语言,学习语言是为了实现交际的目的,因此英语是一门对学生听说读写各个方面都有一定要求的课程。所以作为主要学习阵地的英语课堂,又是奔向高考的高三的英语课堂,除了主要关注学生阅读能力,普及语法知识,扩大词汇量之外,更应该从听说方面对学生有所督促。正是基于这样的考虑,高三开始,我就想设计一项常规活动,每天课前五分钟左右的时间,以一定的方式让学生张嘴说英语,开动学生思维,同时活跃课堂气氛。正
摘 要:加强对学生人文精神的培养是英语教学改革的要求,也是培养具有全面素质人才的要求。本文讨论了外语教学中应重视人文教育的积极影响,提出高校外语教学应多方位注意培养人文意蕴的可行性策略。 关键词: 英语教学;人文精神;培育 大学英语教育的精髓是语言背后的人文精神的引导教育,也应该是我们大学文科课程应该继承和发扬的理念。高等教育在优秀文化的传播和发扬过程中肩负着重要使命,它承载着传承历史、
摘 要:英语新课标告诉我们:动手操作,自主探究,合作交流,是学生学习英语的重要方式。由于英语是一门融知识性,趣味性于一体的学科,他要求学习者不仅要具有良好的基础,同时应具有很强的技能。特别是听、说、读、写能力的培养。这就是学生对英语课的学习产生畏难情绪,因而学生学习英语课的兴趣便显得尤为重要。 关键词:兴趣 情境 积极性 教学实践证明,培养学生的学习兴趣,是激发学生求知欲望,提高英语教学
摘 要:文中通过对“超认知能力”的诠释以及对英语学习者的影响,尝试性的探讨了提高学生在学习英语中运用超认知能力的方式与方法。 关键词:超认知能力;英语教学;运用策略 当前社会发展的趋势以及对新型人才与创新人才的需求使得当代大学生的未来发展在很大程度取决于个人的创新能力、适应能力的发展与完善,而这些能力获得的前提是个体具备对知识的获得能力与更新能力,具备对知识、事物的超认知能力,只有这样才
摘 要:本文基于中职英语教学实践存在的问题展开探讨,并制定了科学有效的实践教学策略,对优化教学效果,提升整体教学水平,培养中职学生形成综合学习素养,有积极有效的促进作用。 关键词:中职英语;教学问题;策略 中职英语教学存在的实际问题 中职英语教学实践基于新课程标准,展开了教学改革与优化调整,并取得了阶段成效。然而其课堂教学仍旧存在许多不尽如人意的实际问题。例如较多中职学生没有树立良好的
在过去十年中,一种新的被称为“合作学习”的方法似乎吸引了很多的关注,变得很受欢迎。教师可以利用这种方法激发学生获取知识以及创造的人际关系和团队技能。传统上,上课总是包括好学生和弱势学生。弱势学生由于他们丧失了学好英语的信心,即使坐在教室也是一种隔离。因此,小组合作,相信是可以帮助解决这个问题。合作学习是一种教学方法,它可以促进生生之间的相互影响并通过在小组中的工作最大限度地发挥其学习,从而达到
摘 要:讲故事是最基础的一种教学方法。虽然现在有很多教育家试图通过各种努力来使讲故事法变得更潮流更现代一些,然而,现场版的讲故事却永远不会落伍。 我们从讲故事这一最原始的最自然的形式开始语言的学习,是符合语言发展规律的。 关键词:讲故事;英语教学 讲故事的教学方法是教学的最基本的手段之一。在当今,仍然有些民族甚至国家还将讲故事作为唯一的教学方法。当然,现在有很多教育家试图通过各种努力
提 要:词汇是英语学习中的一个重要部分。学生的词汇学习、记忆问题历来是英语学习中的难点,学习过程中最让学生痛苦的是不能记住学过的词汇,作为英语老师,首先必须帮助学生有效地学习、记忆词汇。本文从词汇教学中教与学两方面阐述如何有效帮助学生提高英语词汇学习、记忆的效率。 关键词:词汇;教学;记忆;方法 在十几年的英语教学过程中,经常遇到以下情形: 1.老师一节课教学生读了(仅仅是读)一个话题
摘 要:新形势下,社会对人才需求有了新要求。因此,作为培养社会技术型人才的主要阵地的职业学校,就要从本校实况入手改进教学模式,进一步加强综合性人才的培养。从职业学校教学现状来看,存在大多数学生的学习基础差及学习方法欠妥现象,尤其是在英语上特别突出。本文就是从分层教学的重要性入手,结合职业学校英语教学特征,探究了如何在教学中实施分层教学。 关键词:职业学校 英语 分层教学 1.前言
摘 要:修辞结构理论是考察语篇结构关系的理论模型,同时具有形式化特征,因此可以用于语篇结构标注。本文对RST进行全面考察,综述了RST的理论基础、核心观点、分析步骤与结果描述,并尝试进行语篇结构标注,对RST用于语篇结构标注的优势与不足进行了分析,从而为RST在语篇结构标注的应用提供参考。 关键词:修辞结构理论;语篇结构标注 1.RST 理论的提出 “修辞结构理论”由美国学者W. C.
摘 要:新课程标准中的初中英语教学也提出了创建新情感和稿认知和谐统一的教学新格局——以情寓教,就是在充分考虑教学中的认知因素的同时,又充分重视教学的情感因素,优化教学效果,促进学生素质的全面发展。本文结合一些教学实例,通过分析来找到有效的方法和策略。 关键词:英语教学;情感教学;关注 法国著名教育家赫伯特认为,人是发展与教育的过程,经过若干阶段才真正成为人,所以需要借助种种作用来促进成长
摘 要: 随着社会的发展和科技的不断进步,英语中出现了大量的新词。本文探讨了新词产生的原因以及构成方式。认为熟悉英语新词的产生及构成特点对于掌握新词,促进外语学习及跨文化交际大有益处。 关键词: 新词;产生原因;构成方式 英语作为一种国际性的语言,也是随着社会的发展而不断变化的。其中的一个表现是英语词汇中新词的不断产生。新词的产生大多源于政治、经济、科技、文化等因素,新事物的产生往往伴
摘 要:在高职高专的英语教学中最严重的问题就是较低的教学效率,这对高职高专英语教育的改革产生了重大的影响,对学生来说所学英语知识与实际应用出现了脱轨现象,学习兴趣日渐下滑。本文针对大学英语课堂的有效教学进行探讨,简单介绍了有效教学与有效教学策略的定义,并着重从两方面阐述了《大学英语》的有效教学策略。 关键字:《大学英语》 有效教学 实施策略 一、有效教学与有效教学策略 有效教学
摘 要:本文就《牛津英语》8B Unit3 Main task来例谈过程写作法的运用,说明了在课堂教学中,在Main task板块运用过程写作法进行教学,是切实可行的,能有效提高学生的写作水平。 关键词:写作教学,过程写作法,例谈 一、基于过程写作法的初中英语写作课案例 1、教学设计: Step 1 Pre-writing Brainstorm :Revise some pla
摘 要:“小班化教育”强调“以人为本,以学生发展为本”。英语课程的任务之一是“发展自主学习的能力”。本文通过培养自主学习的意识、兴趣和策略等方面就小班化背景下如何培养学生自主学习能力进行探讨。 关键词: “小班化教育”;英语教学;自主学习 “小班化教育”是当代教育改革的世界性发展趋势,是实施素质教育的一个重要途径。它通过优化配置教育资源、缩小师生比例等独特手段,注重学生的主体性、自主性
摘 要:现代大学英语教学的关键目的是培养学生的英语实际运用能力,为其将来在社会上服务打基础,而我们传统的教学模式往往很难达到这样的效果。英语的运用重在交流,所以分组教学法为英语的交流目的提供了很好的条件。本文主要分析分组教学法在英语教学中的作用以及遇到的一些问题,最后提出自己对于提高分组教学法积极作用的意见。 关键字:分组教学法 大学英语 运用 (1)、分组教学法简介 分组教学法
英语阅读课是英语教学中的关键一环。培养学生良好的阅读习惯,引导学生掌握有效的阅读方法,促进学生阅读能力的提高,是新课程标准对英语教学的要求,也是英语教学的重要目的。“文章是语言的最佳载体”,在课内外的阅读活动中,学生不仅理解文章作者表达的思想,而且获取大量有关信息,开阔视野,扩大了词汇量,提高了语言的运用能力。同时,学生赏析到文章体裁及结构,掌握课文中一些重要的语言知识,为写作水平的提高积累了
摘 要:本文首先介绍了建构主义学习理论,在这种学习的理论指导下,就必须重新考虑师生角色,教师必须创设情景并引导学生交流与合作,帮助学生培养自主学习的能力。 关键词:高职高专英语教育;建构主义;师生角色 随着全球一体化的不断加深,社会对高层次、高素质双语人才的需求量也日益增加,英语的使用对于新时代的人才而言尤显重要。因此,必须从时代和国际竞争需要的高度来认识高职院校英语教学所面临的新机遇
摘 要:随着国际经济社会的不断发展,各个国家之间的交流日益密切,英语作为一种国际语言,给各个国家之间的交往提供了纽带和桥梁。所以,各个国家都非常重视英语教学。我国也不例外,对英语教育越来越重视,但是我国的英语教育还有很多缺陷和不足,学生的英语综合水平还是比较偏低,尤其是口语交际能力,如果一个人对一种语言不能流利的说出来,那就等于没学过这种语言。 关键词:策略;英语;教学;创新能力; 前
摘 要:学以致用才是达到了学习的最终目的。就目前中职学生的英语来讲,不仅要让学生拿着试卷能够解答问题,更重要的是要训练学生的实际运用能力,要令其在能听懂的基础上,勇敢的讲出来。培养中职学生的口语交际能力应该成为日常英语教学中一个重要的环节。 关键字:中职学生 英语口语 提高 学习一门语言,如果只会听,或者只会写但却不能说,那么对这门语言的掌握能力几乎为零。语言的功能多数是用来交际
摘 要:影响英语听力水平的主观心理因素主要是缺乏兴趣、不够重视、缺乏稳定的情绪和自信心等心理障碍。如果学生的英语语言文化知识不足,或是学习习惯不好,也势必制约其英语听力水平的提高。因此,在听力学习的过程中,学习者要善于利用积极的情感因素,充分发挥主动性,打好语音知识基础,结合视、听、说、写等各项技能进行听力训练,以达到听力学习的最佳效果。 关键词:英语;听力水平;主观因素;对策 近年来,
摘 要: 听力教学是大学英语教学的重要内容,也是其薄弱环节之一。本文探讨了Krashen的“输入假设”理论对于大学听力教学改革的有益启示。 关键词:输入假设、听力教学、启示 1. 引言 听力是英语语言学习的四项基本技能之一。随着社会的发展,英语听说能力越来越受到重视,教育部制定的《大学英语课程教学要求》提到“大学英语的教学目标是培养学生的英语综合应用能力,特别是听说能力”。与此相适应
摘 要:随着高职高专英语教学低效问题的突出,高校英语教学受到了社会的重视,学以致用这才是教学的核心,由于高职高专学生的英语基础普遍较差,而千篇一律的教学方式也让学生丧失了学习兴趣。本文针对高校英语教学制定了一种情景教学的教学策略,从概念入手,以高职高专英语教学现状为基础,进行针对性教学。 关键字:高职高专 英语教学 现状 情景教学策略 不论是高职高专还是大学,英语教学始终是采取着一
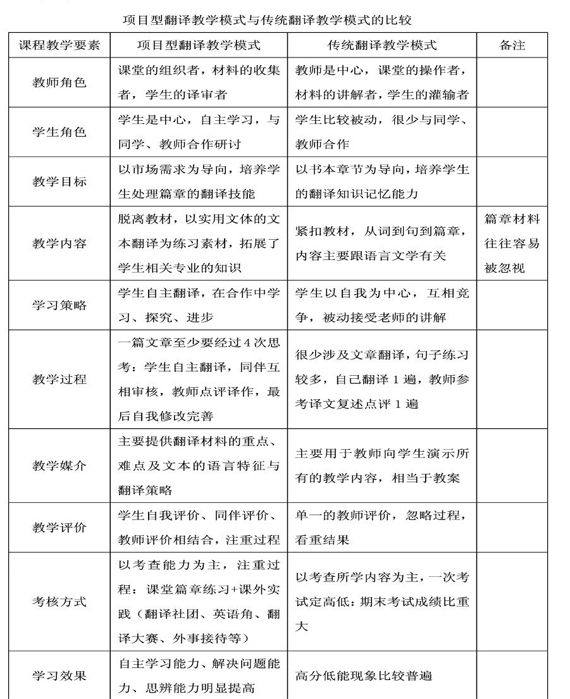
摘 要:经济全球化发展的不断深入使得中国的翻译市场需求不断扩大,以理论为主的传统翻译教学面临巨大的挑战。项目型翻译教学模式基于实用文体的文本翻译为练习素材,注重翻译过程中的自主学习、同伴互审、教师审译和反思完善,有效地提高了学生的自主学习能力,有助于提升学生的团队协作意识,更有益于培养学生的思辨能力,实现知识人到素质人的转化。 关键词:项目型翻译教学;翻译课程;人才培养 一、引言 《高
摘 要:随着高职对英语应用能力要求的提高,各大高校针对高职英语的教学体系制定了相应的改革策略,如调整教学内容、改善学生评价机制、明确教学理念、增强教学指导思想的实用性等,而英语教学的实用性是以学生的语言运用能力作为衡量标准。本文针对高职英语的实用性进行探讨,简单阐述了高职英语人才的培养目标、教学指导思想的实用性及高职英语的教学特点,促进高校英语教学有效性的提升。 关键字:高职 英语
摘 要:英语是中等职业学校必修课程之一,由于受观念、体制等诸方面的影响,目前中职学校学生的英语成绩大都不是太好的。本文试从中职校学生学习英语的心理状况入手,谈一谈中职英语的教学。 关键词:中职学校;学生;学习心理; 英语教学 在中职英语教学过程中,部分学生的英语成绩不是十分理想。从这些学生的心理状况分析来看,大都是学习目的不太明确,自主学习意识薄弱等。因此,教师在英语教学过程中要深入分析
摘 要:所谓英语谚语,类似于汉语谚语,它是英语国家民间流行的简短而又具备一定劝诫意义的语句,英语谚语读起来朗朗上口,而且描述生动,非常容易把握,因此,被广泛流传下来。本文借鉴国内外对于英语谚语中的修辞手法的已有研究成果,并且通过生动的实例来继续对于英语谚语中的修辞手法进行探索。 关键词:英语谚语;修辞手法;拟人;典故;重复;首韵;讽喻 一、引言 翻阅英语谚语,我们不难发现绝大多数英语
摘 要:语法教学是中学英语教学的重要环节,虽然在新课程改革背景下,中小学英语教师对语法教学进行了有意的实践探讨,但在教学中仍存在着较多认识的误区和行为偏差。本文旨在就语法教学中出现的问题并结合自身的实践,提倡整合教学内容,创设情境,优化英语语法课堂教学。 关键词:英语 新课标 语法教学 内容整合 情境教学 一、引言 随着新一轮基础教育课程改革在全国的逐步推进,中学英
摘 要:高考英语完形填空技能之我见:阅读是中学生学习英语的重要途径,而完形填空是检验学生阅读的一种方式。高考中完型填空占有比较大的比重,而这部分的成败决定着高考成绩。文章通过对高考英语完型测试内容和命题形式的探究,对完型填空技巧进行了深入探讨,以指导高中完型分数的提高。 关键词:命题趋势;内容;步骤;技巧 无论是对学生进行英语完型填空情况问卷调查还是对学生进行完型能力测试,“阅读理解的准
摘 要:语言是一种特殊的社会文化现象,它是人们在长期的社会生活实践中约定俗成的,不同的文化背景使中英文化在日常交谈和颜色数字等方面存在很多差异。为了避免母语对英语学习的负面影响,教师应在教学中有目的地渗透一些交际文化背景,通过创造模拟情景,采取寓教于乐的形式,鼓励学生大胆开口实践,使他们在活动中学习和提高。 关键字: 文化差异;交谈规则;数字颜色;教学渗透 语言是一种特殊的社会文化现象,
摘 要:新课程理念把教学的过程看成是师生交往,积极互动,共同发展的过程。如何能够使得新课程理念这样一种新的深受广大学生所喜爱教学理念成为英语课堂教学的主旋律,在高考指挥棒猛挥的今天,探索具有个性的教与学的方式显得尤为重要。本文仅从本人从事的基层英语教学的实践中遇到的问题和思考以及一些浅显的尝试来对个性化的英语教与学进行探讨。 关键词:英语教学;教学行为;个性化;有效探讨 记得有一位教育家
摘 要:跨文化渗透对中职英语教学意义重大,学习一门语言与了解该语言所承载的文化是紧密相关的,也是真正掌握一门语言的前提条件。中职英语教学对学生涉足社会,就业等方面都起着举足轻重的作用,它犹如就业的一块跳板,要让学生能够跳得更高更远,就需要让中职英语教学作用发挥最大化,实现其真正的价值。因此,教师在课堂中需要以正确的方式引导学生融入英语学习中,实现教学的多样化,让英语真正应用到实践中,同时学生
摘 要:由于汉、英语言之间存在着根本性的差异,所以当汉语的句法以及各种表达方式被不正确地翻译成英语时,就会产生中式英语。中式英语在中学英语教学中的频繁出现,不利于中学英语教学质量的提高。针对这一现象,本文对中学英语教学中常碰到的中式英语进行了较粗浅的研究,仅供广大师生参考借鉴,以期在今后的教学过程中尽量避免中式英语的出现。 关键词: 思维模式差异 中式英语 母语干扰 一、引言 Jo
摘 要:英语教材在英语教学活动中起着举足轻重的作用,是教师进行课堂教学的基本依据。现行高职高专英语教材是否能够满足中医药院校教学的实际需要,能否提高学生英语学习的积极性,是亟待解决的问题。本文采用McDonough & Shaw的教材评估细则对《当代高职高专英语教程》这套教材进行评估,分析了这套教材在实际教学使用中存在的一些问题,提出中医药高职高专大学英语教材应该具备的特点,以期为英语教学改
摘 要:礼貌语言是人际交往中常见的一种语言现象。它体现了人们为维护和谐的人际关系所作出的种种努力,体现了道德或伦理意义的一项行为准则。1967年美国哲学家Grice提出了“会话含义理论”以及“合作原则”及其包含的四条准则:量准则,质准则,关系准则和方式准则。本文对国内外合作原则和礼貌原则的研究进行简要概述,并运用该理论进行交际礼貌语言的分析。 关键词:礼貌语言;认知;合作原则;交际原则
摘 要:笔者曾参加过一次由广东省教育厅主办的“南粤名师大讲坛—走近韶关”的教研活动。本次活动包括同课异构课观摩、评课以及专家关于课堂有效性的讲座。为了对课堂教学的有效性有更好的认识和理解以促进自己提升课堂教学的效果,笔者对课堂教学的有效性进行了反思。 关键词:高中英语,课堂,有效教学 课堂教学是教师“教”与学生“学”的结合,其核心问题就是教学的效益。有效果、有效率、有效益,才能称之为有效
摘 要:中职学生是一个以学习技术为主的群体,在日常的学习过程中,英语并不是极为关键的科目。这样的课程安排就导致了中职生学习英语的积极性不高,在中职教学中采用合作教学法可以提高中职生学习英语的积极性和教师的教学质量,对于推动中职英语教学的发展极为有利。 关键词:合作教学法;中职英语;内涵;重要性;应用 随着中职教育制度的不断完善和发展,中职英语教学也逐步受到学生和教师的重视。但是,由于中职
随着课程改革的不断深入,多媒体信息技术已逐渐深入教育教学领域,发挥着重要作用。英语作为一门比较抽象、逻辑性比较强的学科,传统教学已无法满足学生对知识掌握程度的要求。将多媒体技术应用于高中英语自主学习课堂不但有利于调高学生掌握知识的效率,还能增加学生自主学习高中英语的兴趣,增强其创新能力,形成一种教师为主导,学生为主体的新型自主学习环境。基于高中生活泼好动、喜欢问问题、想象力丰富等特点,多媒体技
对于中等职业学校的学生来说,英语仍然是必修课,但是由于大部分学生的基础比较差,慢慢的对英语的学习失去了兴趣,这是很不利的情况。在英语教学的过程中,特别是语法的教学上,尽可能让同学们更好地理解和接受语法的晦涩难懂是我在教学上孜孜不倦的追求。在英语的学习中,定语从句是最重要但是比较难学的语法知识,在这里对定语从句作了比较简单且详细的解析,希望能帮助大家更好的理顺定语从句的条理。 一、定语从句的概
《普通高中英语课程标准》指出:“英语教学的特点之一是要使学生尽可能多地从不同渠道、以不同形式接触和学习英语。亲身感受和直接体验语言及语言运用。因此,在英语教学中,除了合理有效地使用教科书以外,还应该积极利用其他课程资源,特别是广播影视节目、录音、录像资料、直观教具和实物、多媒体光盘资料‘各种形式的网络资源、报刊杂志等等”。英文电影作为一种最口语化,语境细节真实的一种能生动、形象、具体地反映英美
摘 要:物理专业英语无论是在引导大学生就业还是毕业后深造中都起者着不可忽视的作用,而现有的高校物理专业英语的教学中存在很多的缺陷,而教材的不合理是最突出的问题。本文主要围绕这一问题,针对现有物理专业英语存在的问题进行分析,对普通本科院校物理专业英语教材编写的主要原则和标准做了详细的探讨。 关键词:物理专业英语 教材编写 一.引言 国家教育部2001年初颁发的《关于加强高等学校本科教学工
“五步三查”是高效课堂在数年实践基础上总结提升出来的一套适合每个学科的教学模式.它的突出模式是:从学生出发,尊重学情符合学生的认知规律,能够较好的完成三维目标对教学的要求,而且极大程度的利用学生学业水平的提升,具有简单易操作的特点。那么什么是““五步三查”?简单地说“五步”:是指课堂环节五个基本步骤 第一步:独学;第二步:对学、群学;第三步:组内小展示;第四步:班内大展示;第五步:整理学案,
摘 要:随着计算机网络技术的发展,人们的生活、学习、工作也越来越离不开互联网,互联网各种教育资源对于培养和提高初中生英语水平具有重大的作用,尤其是人们正快速步入移动互联网时代,人们可以随时随地的获取各种网络资源。初中英语教师一定要因势利导,将网络中的英语教学资源运用到日常英语教学中去,使各种网络英语信息资源为初中英语教学服务。 关键词:网络资源;初中英语;合理化运用 初中英语教学不能仅
摘 要:本文根据新课程标准对听后阶段的要求,按照英语语言学习的规律,从听说结合、听读结合、听写结合三个方面阐述了高中英语听后阶段任务的设计,旨在有机融合听、说、读、写四种技能,培养学生的语言综合运用能力。 关键词:听后阶段,听说结合,听读结合,听写结合 语言教学的综合性原则认为,听说读写四项技能既相对独立,又相互联系,因此要全面发展。即使是单项技能课,教师也要体现语言技能综合性原则。新课
摘 要:齐齐哈尔工程学院商务英语专业仅仅围绕着 “开一个专业、办一个实体、建一个会(所)、创一个品牌”的创业型大学办学思路,在人才培养上始终坚持“从培养就业者到孕育创业者”的办学思想,通过实施“专业+创业”的教育形式,鼓励学生积极组建创业团队,开展创业实战活动,在培养学生专业知识的同时,提升了学生的创业意识和素养,为社会培养和输送了大批懂商务擅语言的优秀创业型人才。 关键词:商务英语 创业
摘 要:在分析高职高专学生英语学习现状和了解高职毕业生就业岗位对英语要求的基础上,承认学生的个体差异,进行英语分层次教学模式的研究和实践。 关键词:高职高专 英语 教学模式 分层次教学 1.引言 随着我国高等教育体系改革的深入,高等职业教育迅速地发展,已成为高等教育体系中一个重要组成部分。为大批本没有机会进入高等学府的学生提供了继续深造的机会,而高职院校的英语教学也为社会
摘 要:英语小班化教学模式为新课程教学提供了一种非常高效的模式。本文作者先浅谈对农村初中小班化英语教学的认识与理解,然后从互动教学、合作教学、分层教学、角色教学四个方面结合课堂教学案例详细阐述了自己在农村初中小班化英语教学中的一些探索与实践,最后表明对小班化英语教学进一步探索与实践的信心与希望。 关键词:小班化教学;农村初中英语;教学策略;探索与实践 一、引言 实施小班化教学是当前国际
摘 要:英语作为中职学校的基础性课程,长期以来其教学效果和质量不容乐观。本文就贵阳市中职学校英语教育中存在的问题提出改进的措施。 关键词:贵阳市;中职学校;英语教学;对策 前言: 随着我国经济的发展和社会的进步,作为国际性语言交流的工具——英语,受到了我国各个领域人们的的青睐。近年来,中职技术教育在国家和政府的有力扶持下,取得巨大的发展,目前,已有越来越多的学生进入中职学校就读。贵
摘 要:经济的发展使幼儿英语显得越来越重要,可幼师专业的学生大都缺乏学习的主动性,无学习目标,学生英语水平的两极分化也变得越发严重。在这种情况下,让我们的学生参加PETS考试,给学生提供了学习的动力与目标,促进学生英语水平的全面提升。为了让PETS考试与幼师专业的英语教学更好地结合在一起,本文从听,说,读,写四个方面谈谈PETS考试下的幼师英语教学改革,从而调动学生的学习兴趣,促进学全面发
Introduction: The teaching outline of middle school English designates that English teaching aims at training the students’ ability in listening,speaking, reading,and writing.How to improve them is
摘 要:《英语课程教学基本要求》明确指出:“在加强英语语言基础知识的同时,重视培养学生实际使用英语进行交际的能力。”因此,英语教学评价不仅要包括以标准化考试为代表的终结性评价,也要包括以学习为目的、注重学习过程的形成性评价,这样才能保证英语课程教学目标的实现。开展英语教学形成性评价是英语教学改革的有效手段。而口语教学形成性评价正是在终结性评价之外寻找的更有效地贯穿整个教学过程并激发学生学习兴
Abstract:Chinglish is an inevitable linguistic and cultural phenomenon in the process of English learning. The popularity and great attention it has been receiving both from home and abroad proved t
摘 要:本文通过分析高中生英语词汇学习现状,对英语词汇知识相关内容进行了阐述,为了扩大高中生的词汇量及提高他们的词汇运用能力,并提出了五点词汇教学策略。 关键词:高中;英语词汇;词汇教学策略 一、引言 词汇是语言的建筑材料,掌握尽可能多的词汇是学好语言的基础。但目前高中生习得词汇的状况是高中生的词汇量偏低。同时这影响到他们听说读写的能力,尤其给阅读带来了极大的障碍。学生掌握的积极词汇
Abstract:This paper has indicated English film-radio curriculum is the new curriculum which appears in the university English educational reform, it is an important medium of promoting English learn
摘 要:情感因素在外语教学中发挥着重要的作用。英语教育和情感教育相互促进,提高英语教学的有效方法是加强师生间的情感交流,培养融洽,民主的师生关系。本文探讨在高中英语教学中情感教育的重要性和如何把情感教育有效地运用到高中英语教学当中。 关键词:高中英语;情感教育; 重要性; 运用 新课程改革提出了“使每个学生都得到主动发展”的核心理念。在这个背景下,新颁布的《全日制义务教育普通高级中学英语
摘 要:高中英语教学大纲明确指出:英语阅读能力是中学生必须掌握的四种基本技能之一。阅读效率的提高要受到语言能力、阅读策略、情感因素、学习动机等诸多因素的影响。其中文化背景知识对英语阅读效率的影响尤为明显。文章将阐述对比法在高中英语阅读教学中激发背景文化知识的具体应用。 关键词: 对比法;阅读教学;文化背景知识 1. 对比法应用的必要性 在教学实践中,发现许多学生当阅读一些背景较为熟悉
摘 要:本文从营造氛围,创造良好语言环境;激发兴趣,让学生积极参与;巧记单词,快速积累词汇量;第二课堂,创造口语锻炼机会四方面对如何提高初中英语口语教学效率的策略进行了研究。 关键词:初中英语;口语教学;有效策略 英语口语教学是英语学习的一个重要的组成部分。随着新课改的深入,新的课程标准要求在提高听、说、读、写能力的基础上更加重视英语交际能力的培养,强调学以致用。因此,英语教学必然也从传
Abstract: This paper makes an attempt to analyze some problems of a test paper of a vocational college, and then provide some suggestions that seem to be feasible so as to design more beneficial tes
摘 要:生命是情感的生命、意义的生命、价值的生命。英语课堂是生命教育的主阵地之一,中职英语教师应关注生命个体的成长,加强课程内容与学生生活以及现代社会和科技发展的联系,关注学生的学习兴趣和经验,让学生形成健全的人格品质,实现生命的可持续发展。 关键词:中职英语 课堂 生命 生命教育是在个体生命的基础上,通过有目的、有计划的教育活动,引导学生认识生命的意义,唤醒学生生命之意识,使学生形
摘 要:近年来英语教学在新课改的影响下变化甚大。不论是教学模式、教学环境还是教学细节都发生了翻天覆地的变化。从之前的填鸭式教学逐步转变为“学生为主体、教师为辅佐”的新型教学模式。特别是英语口语教学变化更为明显:之前教师的教学习惯是让学生生搬硬套口语模式;而现在我们采用的创设情境等方式,充分发挥学生的主观能动性,更能体会学习英语的乐趣及动力所在。 关键词:新课改 英语口语教学 变化 前
摘 要:随着商品经济的发展,广告已经进入了人们各方面的生活中。深入了解广告语独特的风格和功能有着重要的现实意义。本文以英语广告语在非英语国家中的应用为背景,以系统功能语言学的三大元功能之一为指导,探讨英语广告语在其中所实现的人际功能。 关键词:英语广告语 非英语国家 人际功能 一. 引言 随着国际化的深入和全球化的到来,英语作为商务性的国际代码,不仅被广泛的应用于英语为非母语的民
摘 要:本文在实践教学的基础上,分析了我国高等职业教育中英语教学的现状和英语教学中存在的问题,在分析这些问题的基础上,提出了我国高职教育中英语教学改革的对策,目的在于提高英语教学效果 ,并从总体方针、组织形式、教学方法三个方面提出了改进高职英语教学的手段,培养出适应社会需求的高职人才。 关键词:高职院校,英语教育改革,形势发展 1、引言 高等职业教育是高等教育的重要组成部分,《教育部
摘 要:高职学生的英语阅读能力对于高职学生的英语学习有着至关重要的作用,本文通过分析当前的高职学生的英语水平和教学现象,着重分析如何培养当前高职学生的英语阅读技巧,从而提高高职学生的英语阅读技巧。全文力图达到一定的学术研究意义及现实实践意义。 关键词:培养 阅读技巧 英语 词汇量不够,语法掌握水平低,是当前高职学生在英语阅读技能方面主要存在的两大弊端。同时,由于缺乏对英语的兴趣,缺少英语
摘 要:英语语法教学的宗旨是为了培养学生准确地运用语言的能力,如何提高初中英语语法教学的质量,是每个英语老师必须面对的重要问题。如何提高初中英语语法教学效果,需要我们大胆的探索与实践。 关键词:初中英语 语法 教学 语言迁移是语言对学习另外一种语言产生的影响。语言迁移分为正迁移和负迁移。能够促进新知识学习的迁移被称为“正迁移”,对新知识的学习起相反作用的迁移被称为“负迁移”。初中生在
摘 要:英语教学一直在我国处于弱势,然而随着我国的不断强大,不断与国际相接轨,英语应用表达的作用日益凸显。如何改变传统英语教学模式,提高英语课堂的效率,是现在急需解决的问题。这就需要老师通过不同课堂教学方法的不断摸索,提高自身对课堂教学氛围和效率的控制力,唤起学生对英语学习的兴趣,使学生在快乐中不断提高自身的英语表达水平,从而提高我国英语教学的水平。 关键词:英语教学 教学模式
摘 要:近些年,我国中专英语教学事业突飞猛进,取得了许多不菲的成绩。但是,任何事物都是一分为二的。在取得成绩的同时,这也存在着一些突出的问题。这些问题,严重限制了该项事业的发展,必须进行及时地改革。为此,在教学实践中,我们既要激发学生的学习兴趣,养成良好的学习习惯;也要切实转变教学方法,提高教学能力;还要优化教学环境,营造良好的教学氛围。 关键词:中专英语;教学现状;策略 一、 目前中专
摘 要:初中英语的教学对丰富学生阅读能力,培养学生英语泛读提出了越来越高的要求,而网络教学对丰富初中学生英语阅读、泛读的开展提供了资源丰富、内容详尽的英文资源。本文着重探讨:网络环境下进行泛读教学的优越性;网络阅读资源库的构建;网络环境下泛读教学的基本策略。 关键词:网络;英语教学;泛读 一、初中英语网络泛读的提出 阅读是理解、处理、整合英文的综合过程。基础英语课程的最终目标是培养学
摘 要:对于现在的教育界来说,新课程改革已经是最热门的话题之一。而随着教学内容的不断增加,学生很难与教师的课堂教学产生共鸣。那么,如何使得学生能够乐于学习,构建高中英语教学的高效课堂呢,本文将从互动教学方面浅谈如何提升高中英语的教学有效性。 关键词:高中英语;互动;有效 一、互动式教学 (一)概念 也就是值得在教学的实际过程当中能够将教师与学生的主观能动性充分的发挥出来,从而让师生之
摘 要:英语课程在基础教育阶段课程体系中面临着挑战。本文从课程论的角度,探讨外语课程与学生人格发展,情感体验,终身学习能力的关系,论述了英语教育的非工具性,提出在基础教育阶段开设英语课程的必要性。 关键词:课程论;基础教育;英语课 如今,我国基础阶段的外语教育面临着各种挑战。在市场经济的影响下,人们追求利益最大化。外语教育不可避免受到其影响,外语教育的纯工具性倾向尤为突出。许多非英语专业
摘 要:在英语写作方面的欠缺是现在许多非英语专业的学生都面临的问题。本文对非英语专业的“英语写作训练只注重写出文章而忽略了能力的培养”这种教学模式存在的问题、产生的原因进行了分析,并且提出了一些尝试性的对策来解决这些问题。 关键词:非英语专业;写作教学;存在问题;原因;策略 与英语专业的学生不同,非英语专业的学生在英语课中并没有单独的设置写作课。一般的教材把写作训练安排在每一个单元的最后
一出成功的戏必定有一个引人入胜的开场,我们的英语教学对学生而言是一场语言艺术的喜剧,更需要精彩的导入。 苏霍姆林斯基说:“如果老师不想办法使学生产生情绪高昂、智力振奋的内心状态,就急于传授知识,那么这种知识只能让人产生冷漠的态度,而给不动感情的脑力劳动带来疲劳。”实践证明,积极地思维活动是课堂教学成功的关键,而富有启发性的导入语可以激发学习者的思维兴趣。 课堂导入是指在新课开始或某一教学阶
摘 要:翻译硕士专业学位自批准设置以来,在翻译笔译硕士的培养过程中,由于翻译笔译教学实践环节存在种种问题,导致翻译笔译硕士的实践能力从总体上来说还不强。本文对MTI笔译教学实践环节的现状进行了问卷调查,分析了MTI笔译教学实践环节存在的主要问题,并针对存在的问题提出了相应的改革建议。 关键词:MTI;实践环节;现状调查;改革举措 1、前言 随着中国在政治、经济、文化、科技等领域的国际合
摘 要:基础教育课程的改革,关系我国教育的兴衰。随着新课改的不断深入,越来越多的问题也在逐渐暴露,而改革正是一个不断发现问题,解决问题的过程。新课改的核心问题便是如何创造创新高效的新课堂,这关系着新课改的目标和成果能否得以实现。通过不断改善教师课堂教育的方法来改变传统老师教、学生学的课堂教育模式,并通过老师的引导,不断提高学生的创新能力,使学生更自主、更主动的去追求知识,从而达到新课改的目
摘 要:大学生逃课现象已成为高等教育一个不可忽视的问题。本文就“大学生逃课”现象的现状及特点进行了分析,对大学生逃课表象背后深层的原因进行了剖析,并提出了解决这一现象的对策。 关键词:大学生;逃课;现状;原因;对策 课堂教学是高校教学的重要部分,也是大学生获取知识的主要途径。然而,在理应洋溢着浓厚的学习、科研气氛的大学校园中,大学生逃课现象却非常普遍,许多学生都有逃课的经历。大学生逃课
摘 要:随着新课程改革的推进,“以学生的发展为本”的教育理念已经深深地扎根于当代教师的教育理念之中,随之师生关系也发生了重大的变化。本文以合作学习英语教学模式为切入点,探讨英语课堂中师生关系的变化。 关键词:合作学习 师生关系 新课程改革 新课程改革倡导“以人为本”、“以学生的发展为本”,指出在对待师生关系上,强调尊重、赞赏学生;在对待教与学的关系上,强调帮助、引导学生。课堂教学由原
摘 要:做好完形填空题,不仅要具备比较扎实的语言基础知识和一定的综合运用知识能力,还必须掌握一定的解题步骤和技巧。 关键词:完形填空 解题技巧 词汇量 语法知识 阅读训练 完形填空主要测验学生的语言综合运用能力,它包括基础知识的掌握和运用,对整个文章逻辑联系的理解,在情景中辨析词义的能力以及词组短语搭配的使用能力,它能较全面的反映出学生对所学知识的掌握程度。 从近几年来的全国各地中考
摘 要:基于大学英语大班英语教学中,学习积极性不足的现象,从完善教学内容、强化教学效果等方面着手,分析标准化考级要求与语言能力的实际应用的差距,英语教学语料的有意义性,以及大班教学中课堂教学法的单调与缺失等原因,旨在探讨在有效的语言环境中,真实有意义的教学模式,灵活多样的教学方法等提高学生学习积极性的可能性。 关键词:学习积极性 大学英语 教学 前言: 2010—2011学年第二
Abstract: According to the study of psycholinguistics, there is a schema presented in the mind of readers when they go through the discourse to seek, locate and absorb the wanted information. This p
摘 要:专业人才在当前的时代大背景下,只要经过专业培训,就会有很好的发展前景,就业也不是问题。但是多年来,人们认为上普高,考大学才是正路,所以职业学校并不是初中毕业生的首选。毋庸讳言,职高所收的学生都是学习比较落后,纪律比较散漫,学习没有目标,人生没有追求,没有理想的学生,而他们的英语成绩大多数是很差的,基础是非常薄弱的,针对这样的情况,笔者摸索出了一些激发学生学习英语兴趣的办法。 关键词
摘 要:近年来,高校师生亲和力问题日益凸显,负面现象频频出现,严重制约了高校的教学质量、扰乱了稳定和谐的校园文化环境。本文依据目前我国高校师生亲和力的现状,探索性的提出解决我国高校师生亲和力问题的策略和途径,希望通过实践,能够重新塑造一个理性和现代的师生关系准则。 关键词:师生 亲和力 策略 途径 近年来,高校师生亲和力问题日益凸显,师生亲和力问题是由多种原因引起的一种较为复杂的教
摘 要: 课程改革要求构建民主科学的课程体系,中学英语课堂也应发挥学生的民主,最大限度地提高课堂效率。本文结合自己的教学实践从教师自身的心理素质、创设民主的教学环境、关注全体学生、给学生自由空间、充分肯定学生见解、巧设教学活动等方面探讨了英语课堂中的民主教学。 关键词: 民主 和谐 全体 心理 创新 课程改革的核心理念是为了一切学生的发展,课程改革的总目标是构建民主科学的课程
摘 要:伴随着新教学目标改革的进行,教师和学生都越来越重视学习的高效性,合作性学习作为一种积极有效的教学方法在教育界获得了一席之地,并被广泛应用在教学领域中,本文以英语教学为例分析了如何应用合作式学习策略。 关键词:高中英语教学 合作学习策略 应用 在越来越倡导素质教育的今天,教学目标已经不仅仅局限于课本知识的讲授,对于学生的水平与能力的评判也不局限于考试分数的高低,学校和教师越来越注
摘 要:随着新课程改革的推进,高中英语教师作为实施新课改的主体,要不断转变教学思想,实施新的教学模式,把英语教学融入到日常生活当中,从而适应新时期对于英语教育改革的要求。本文就新课改背景下,高中英语课堂教学的实践做出相关探究。 关键词:英语 课堂 教学 高中英语的教学目标就是培养学生的综合语言运用能力,体现了以人为本的教学思想。新课程标准的核心是以学生作为英语教学的中心,致力于学生的发展
摘 要:伴随着我国国际地位的不断提高,我国与其他国家相互交往与合作的机会逐渐增多,而英语在此国际交流中发挥着巨大的功效,为国与国之间的顺利交流奠定了坚实的基础。为满足社会经济发展的需求,《新概念英语》被广泛使用到高职高专中。本文将分析《新概念英语》的教材理念与特征,对高职英语教学的改革提供一定的建议。 关键字:新时代 高职英语 教学模式 由于高职院校的学生英语底子薄弱,《新概念英语》
摘 要:英语的语态存在着模糊性,具体表现在被动形式与被动意义的不对称性上,在标准的被动句与主动句之外存在着“形被意主”句和“形主意被”句,通过对这两类句子的研究得出结论:首先,需要通过分析句子中主语与谓语动词之间的关系来判定语态问题,而不能简单的通过被动形式来判断;其次,瞬间性动词具有表示主语状态或性质的功能;最后,延续性动词有两种主动形式可以表示被动的意义。 关键词:英语语态; 被动形式
摘 要:随着社会的进步和经济的发展,传统的教学法,即以教师是课堂的主要决策者为主要特征,已逐步被现代教学法,即将学生也作为课堂的决策者之一、师生共享的课堂氛围所取代。本文通过问卷及访谈的形式研究了职校英语课堂中的师生关系。调查结果说明,师生互动的和谐课堂才是理想的的新课改要求下的课堂模式,即教师和学生都是课堂的教学主体。 关键词:教学主体; 教师; 学生 传统的课堂教学以教师为中心,
摘 要:在当前初中英语教学中,存在着很多教学误区,本文通过总结概括,提出三方面教学误区,针对这些误区,文章提出三个初中英语教学的改革方向,对于初中英语教学改革探索提供了有效的参考。 关键词:初中英语教学;教学误区;教学改革 1 、引言 初中是学生学习较为初期的阶段,学习习惯及学习方法对于学生后期学习和发展具有重要的作用。随着教学的发展,英语教学已经从小学甚至幼儿园阶段就已经开始,进入
摘 要:随着素质教育口号的提出,教学改革得到了不断深化。高中英语作为一门重要的语言学科,在传统教学中存在着一系列的问题使得教学效果不够理想。本文以牛津版高中英语为例,结合高中英语教学中存在的问题,提出了具有可行性的应对策略,希望能够为高中英语教师提供一些参考性意见,提升高中英语课堂的教学效果。 关键词:高中英语教学;牛津版英语;教学问题;应对策略 一、牛津版高中英语教学中存在的问题
作为英语教师,在强调听说、强调情境及功能英语教学的今天,更有必要加强与学生的沟通交流,走到学生中去,关注他们的成长,理解尊重他们,主动接近与学生的距离。 一、在课堂教学上接近与学生的距离 在课堂上过于强调语法讲解,容易形成满堂灌和枯燥无味的气氛。尽量脱离母语的英语教学值得提倡,但运用不当,方法不灵活,又易使学生迷惑不解,产生畏惧心理。这些都是学生对英语老师产生距离感的主要因素。为此,我们英
摘 要:合理地处理学生学习的情感因素,有助于提高学生英语学习的能力和水平。在实际的高中英语教学中,教师应当重点把握教学内容情感处理、教学组织情感处理以及教学评价情感处理。 关键词:高中;英语教学;情感因素 引言 学生在学习过程中会受到态度、情绪、感情的制约。只有重视学生英语学习过程中的情感因素,恰当地处理学习者的情感因素、学习者之间的情感因素、师生之间的情感因素,才能够有效地激发学生
摘 要:商务英语是一门专业性较强的实用型英语技术,其主要内容是与商务有关的英语知识和实践技能。与普通英语翻译不同,商务英语翻译只针对商务相关的英语进行翻译,涉及的知识面也是商务贸易方面的,对翻译人员的商务知识水平有一定的要求,同时包含一些独有的特点。在进行商务英语翻译活动时,我们应该充分了解商务英语的词汇特点和语言性质,注重翻译技巧和翻译策略,对各种跨文化语境下的商务英语翻译都能较好地把握,
摘 要:医学英语属于科技英语范畴,有其自身的特点,对翻译人员的要求很高。本文结合实例简要分析了医学英语在词汇、语法、语篇方面的特点,探讨了医学英语的翻译标准,并提出了一些翻译技巧。 关键词:医学英语的特点; 翻译标准; 翻译技巧 随着国际学术交流的日益深化,医学界迫切地需要从国外吸取宝贵的技术和经验,因此,医学英语的翻译变得越来越重要。医学英语属于科技英语的范畴,医学英语的翻译方法也有
随着全球经济一体化进程的加快,我国与世界各国的贸易日益扩大。伴随越来越多的国外产品进入我国的同时,中国的商品也开始走向海外参与国际市场的竞争。面对国际市场激烈的竞争,所有的厂商都面临着一个问题,那就是如何将自己的产品更好地介绍给目标市场的消费者?对于这样一个问题,企业的营销策略很多,无疑广告是其中最有效率的方式。一则优秀的广告不仅能激发消费者的购买欲望,还能拓宽销售渠道,争取更大的效益。所以从
Abstract:Among translators there has been a lengthy dispute about literal translation and free translation and we find it hard to say which is preferable, because, depending on the context, each has
摘 要:知识总是相互渗透,相互联系的。在研究古今汉语翻译与英汉互译的过程中,我们会发现,其实有很多翻译技巧是相通的。比如在句式结构、词类活用、修辞等方面。正因为如此,古今汉语翻译的学习总会给我们在英汉互译上的启示。 在翻译方法上,古今汉语互译与英汉互译要用到直译与意译。所谓“直译”(i.e. word-for-word translation; literal translation) —
摘 要:自从上个世纪七十年代以来,越来越多的学科理论和新的观点流派被用于翻译研究和翻译教学当中,呈现出一幅多彩斑斓的多元化翻译理论和翻译教学模式画面。建构主义理论已经成为用来研究翻译和翻译教学的一个重要理论之一。本文试图阐述传统的客观主义教学模式和建构主义教学模式在翻译教学中的运用,通过比较和对比两者的优缺点,得出两者并非二元对立,非此即彼的关系;建构主义翻译教学模式和传统的翻译教学模式是
摘 要:随着国际合作的日趋频繁,口译量日益增大。在跨国商务谈判中,口译人员扮演着重要角色,译员不仅要有扎实的语言功底,同时还应具备灵活运用口译技巧的能力。本文试图探讨在商务谈判中,作为口译人员在充分发挥语言能力的同时应当如何运用商务谈判口译技巧,提高谈判的成功率。 关键词:商务谈判 口译 口译技巧 商务谈判是商务活动的一个重要环节,其最终目的是谈判成功,谈判双方实现利益共赢,在谈判的过程
摘 要:英语翻译的进行和完成是必须要置于具体的语境之中的,只有打牢语境这块“基石”才能建设好英语翻译的“大厦”。在理解原文时,语境对词义的选定、句法的判断和句意的理解都会产生重要的影响;在翻译表达时,语境又会制约着译文的语言风格、语句筛选。事实上,英语的翻译就是一种对原文的语境进行准确的把握,在符合语言习惯的前提下将其意义恰当表达出来的交际行为。 关键词:英语翻译;语境因素;贴切表达 一
Abstract: The article discusses the importance of teaching cohesion in translation on the textual level. Test scores for a school year of Class One before and after teaching are compared to illustra
摘 要:本文通过悲剧理论从社会、性格、命运和人物思想等方面对其悲剧追根溯源,探讨哈代笔下裘德的悲剧性命运。他的悲剧之因不只是社会环境,也不是单一其性格中某致命弱点所致,他的悲剧是由复杂的、多元的因素相互作用和冲突所造成的。 关键词:社会环境 性格 命运 意志 一、介绍 哈代小说《无名的裘德》是其悲剧小说的代表作之一,小说中不仅展现了19世纪的英国社会而且主人公裘德的人物形象也折射
Abstract:O. Henry''s novels are still popular today because of his humorous language,the deep thoughts and his distinctive art of ending——unexpected but still reasonable. This article will take "the
Abstract:Marriage is not only a contract between the wife and husband, but also a lifetime promise. Ideas of marriage are different from person to person. Some people get married for property, some
Abstract :“Hills Like White Elephants” is one of Ernest Hemingway’s famous short stories with a perfect manifestation of his Iceberg Theory. This essay will deal with the characteristics and effects
Abstract:In the eyes of the sensible Englishmen, marriage has a strong connection with financial status. While holding this principle firmly, Jane Austen has a mature understanding. This essay analy
Abstract: the paper analyzes Hamm’s tragedy in Endgame. It points out that Hamm is a tragic hero like Hamlet. Firstly, the name Hamm is probably a reference to Shakespeare’s Hamlet, meanwhile, Hamm
摘 要:心理咨询会谈是在一种特殊关系下为了一个特定的目的而进行的谈话。谈话内容和方式都带有一定的特点,对谈话技巧也有一定的要求。这篇论文将详细介绍心理咨询谈话的过程和特点,同时提出一些建议。 关键词:心理会谈;语言特点;对话原则 一、心理咨询会谈 1.1心理会谈的定义 会谈是两个个体之间的对话式交流。会谈是“为达到预定目标的两个人或更多的人之间的交流方式,这种交流是通过言语的和非言语
摘 要:黑人英语不同于标准英语,它是美国标准英语许多变体中的一种。黑人英语具有的特征与其他英语变体一样并不是混乱或任意的,它也是有规律可循的。本文旨在简述黑人英语与标准英语之间在词汇层面的主要差异和黑人英语对标准英语在词汇使用上的影响。 关键词:黑人英语 标准英语 主要特征 影响 一、引言 黑人英语是美国英语中分布最广,最为人们所熟悉的少数族裔变体语言。黑人英语和标准英语在语音、
Abstrct: Through detailed analying the Chinese Old Poem Mulan and the Cartoon Movie Mulan, this paper shows the two different priorities of the cultural differences between China and America. Key w
随着素质教育的深入,中学英语教学质量不断提高,学生在听说读写方面有很大提高,灵活运用语言的能力也得到提高。但是,由于种种原因,中学英语教学大多局限于向学生灌输语言知识、掌握英语这一语言工具,从而忽视了培养学生的文学修养。 一、中学英语教学中培养学生文学素养的必要性 英语语言有其自己独特的文化魅力。说英语的国家诸如英国、美国、澳大利亚等都发展了自己丰富的文化。中学英语教师在英语教学中要有意识
1. Intercultural language education Culture has become an essential concern for language teaching at the moment. Bennett (2003) states that the teaching and learning of culture have been influenced
Abstract: Names are an important part of the cultures of a nation. This paper from the origin of surnames, the methods of giving names, and the translation of names these three aspects makes a comp
摘 要:回译是通过回溯拟译文本与目的语文本间内在的语言和文化联系,把拟译文本中源自目的语的语言文化素材或文本重新译回源语的翻译活动。本文以赛珍珠的著名长篇小说《大地》三部曲之一《大地》为研究对象,选取文中涉及到皖北特色文化元素的文本,试图结合地域文化,通过分析译文中对于这些元素的再现或删减、变更,探索作者特殊写作背景下文化元素回译中的翻译现象。 关键词:《大地》;回译;皖北文化 翻译的本
China and America have many distinctions in their respective cultures, among those distinctions, family education is the most obvious one. As we all know, Chinese students have a well-established l
Abstract:Cultural misunderstandings can grow and develop into nightmares that haunt people involved, if they are not conscious of the different cultural values ingrained in their mind. The following
摘 要:初中英语教学应当坚持以学生为主体,从而实现教学质量的提升与素质教育的稳步推进。本文从若干个方面,结合实例,阐述了如何实施以学生为主体的初中英语教学。 关键词:以学生为主体;初中英语教学;教学理念;创新能力 传统教学模式下初中英语教学往往注重教师的主导作用,在教学主体认识上存在混淆的现象。伴随着素质教育改革的深入,更加需要坚持以学生为主体,不断改革传统的教学方法、加强学生在课堂和学
摘 要:文章探讨了英语分层教学法在初中英语教学中的应用。 关键词:英语分层教学法;初中英语教学;应用 近年来,由于我校城市优等生员流失严重,以及农民工子弟的入校,致使我校现有学生学习成绩参差不齐。无论是在基础知识方面和学习习惯方面都存在着较大差异。英语学科对于我校的大多数学生来说更是难中之难,各年级的英语成绩更是不容乐观。我校英语学科所面临的现状是"优等生吃不饱,学困生吃不消",严重影响
摘 要:阅读是一种人类活动,其对社会的进步和发展都起着重要的作用。英语的阅读不仅成为人们获取信息,扩展知识的方式,更成为外语教学的必修课程。而如何提高英语的阅读质量和速度也成为英语教师教学的关键一环。本论文从心理语言学的角度就阅读的本质进行探讨。希望能对英语阅读教学有所启发,同时希望给英语学习者以启示。 关键词:心理语言学 阅读 问题 教学 阅读是语言教学的重要组成部分,培养
摘 要:在小学英语课堂教学中,教师的课堂教学语言,是学生思维的主要导向,由此便要求教师的课堂语言必须具有高度的准确性、生动性、情感性、启发性和激励性,以达到课堂教学的有效和高效。 关键词:课堂教学用语 准确性 生动性 情感性 启发性 激励性 英语教学中的语言艺术,就是指教师在实施教学的过程中充分发挥语言交流,这一积极的情感因素,针对不同教材内容,不同的教育对象,创设不同的教学情景,诱导
许多学生学了多年英语,单词学了不少,语法也基本过关,可听力水平却很差,甚至连简单的英语会话都听不懂。针对这些情况,笔者认为:要提高学生的听力水平,除了让学生多听外,还应该让学生掌握适当的技巧。 一、培养学生养成做笔记的习惯 听录音的过程中,让学生做好笔记,有助于记住所听的内容。对人名、地名、数字等简单的记录,可防止一听而过,或印象不深而忘记。尤其听Passage时,必须让学生学会边听边记。
摘 要:一直以来,大多数的高校英语教师忽略了在语言运用能力的培养和学习主体的互动作用,从而造成教学形式单调、无法将教学内容形象、生动具体的展现在学生面前,在互动教学模式过程中,能够使学生培养解决问题的能力,还可以促进师生的平等关系,也能改变教师唱独角戏的现状。课堂互动不单单是为了保证学习者有大量的参与机会与信息交流的语言活动,还可以增强师生之间的情感交流的机会。因此,通过“教学互动”的课堂
一、问题的提出: 高一新生入学后,大多不适应高中英语教学。他们感到上课听不懂、单词记不住、句子译不出、课文理不顺等一系列问题。课堂气氛沉默,教学任务完成受阻。一学期未满,部分学生对英语学习失去信心,导致班级两级分化严重。通过对此类现象的分析后,我总结出了以下几个主要原因: 1.教材在单元知识布局上跨度大。 首先表现在单元词汇大;其次是句子长且结构复杂;第三,语言点编排不是按照严格的由浅入
摘 要:语言能力是交际能力的基础,而良好的语言能力不仅体现在流利的语言表达上,更体现在对西方文化的理解和英语思维习惯的培养上。本文在东西方文化的形成背景和价值观差异两个方面阐述了东西方思维差异形成的原因,从而能够帮助学生对西方文化有一些基本的认识,在跨文化交际中能够更准确、贴切的使用英语。 关键词:文化差异;交际;文化背景; 价值观 语言能力是交际能力的基础,然而交际能力又是语言能力的具
摘 要:众所周知,语言是文化的特殊组成部分和主要表现形式。1999年版的《普通高中英语课程标准(实验)》将“文化知识、文化理解、跨文化交际意识和能力”列为高中英语教学的目标之一。高中英语教材的特点之一是充满了跨文化交际的信息,在注意弘扬中华传统文化的同时,更反映出世界各国不同的文化。本文就跨文化交际意识能力的重要性、跨文化意识能力培养的途径及原则谈几点看法。 关键词:跨文化交际、意识、能
Abstract: A narration of the experience of a person’s studying, working and the captivation, exertion and enjoyment of it. Key words: studying teaching enjoying Supposing a person is more than
摘 要:本文从学生课前预习、课堂学习、课后复习以及课外学习四个方面分析了初中生在英语学习习惯上存在的主要问题,并给出相应的对策:重视并做好课前预习、积极参与课堂活动、课后及时复习并复习到位、课外学习要持之以恒。 关键词:初中生 英语学习习惯 问题 对策 当前初中阶段英语教学普遍存在重教学方法、轻习惯引导的问题,大部分学生存在不良的英语学习习惯,其直接效应就是:学习效率不高、效果不显
近年来,职业教育在我国发展迅速,职业教育承担着为我国现代化建设培养一线劳动力的重大使命。然而,随着中考招生制度的改革,职业院校的生源起点相对较低,文化基础薄弱,并且大多数学生不求上进,缺乏正确的人生观、价值观,只想学习一些基本技能,早日参加就业。再加上职业学校的学习氛围不够浓厚,不太重视学生文化成绩,从而影响了学生的学习积极性。作为一名中职英语教师,笔者在实际的英语教学中获得了一些感悟,下面就
素质教育的核心之一就是要培养学生的创造力,要培养创造力首先就是要培养学生的思维能力。著名教育家苏霍姆林斯基曾经过说过:“真正的学校乃是一个积极思考的王国。”可见,有效地利用多种途径和方法来启发学生的思维,促进学生智慧的真正发展,是目前构成课堂教学技巧的重要组成部分。通过学习和实践,笔者对启发式教学有了一定的认识和体会: 一、启发式教学的原则与基础 在英语教学中启发式教学的涵义可以概括为:教
摘 要:将小组合作学习应用于高中英语写作课堂,将以教师为中心的课堂教学转 变为以学生为中心的课堂教学,发挥学生的主动性和创造性, 提高了学生学习语言的积极性,有益于培养学生的交际能力。 关键词:小组合作 写作教学 一、前言 写是四项语言基本技能之一,可以促进全面语言技能的发展(桂诗春,2004)[1],是测试学生思维能力和综合语言表达能力的有效方法。写作教学的目的是通过对学生激活灵感、
摘 要:英语的课堂教学是课程改革的主要部分,而课堂提问则是英语教学的关键,要想上好一堂英语课,必须要让全体学生都跟着教师的节奏,积极主动地与教师进行课堂互动。这就要求教师要对上课提问进行一番设计,改变以往课堂提问中所存在的问题,把握住提问的适当时机,采取多种类型的提问方法等,以达到更好的教学效果。教学当中合理进行提问,是新时代教育改革下“探究式”课堂构建的关键环节,需要广大教育工作者认真对待
摘 要:主动思维训练法是针对传统教学和应试教育造成学生思维惰性提出的,其目的在于通过增强学生自我意识,通过求知实践培养学生的自主人格和发展学生的创造性思维。本文从创设宽松氛围,激发创造思维;突出学生主体,引导创造思维;积极评价学生,鼓励创造思维三方面入手探讨了小学英语主动思维训练法。 关键词:英语教学;主动思维;激发;引导;激励 主动思维训练法是指在课堂教学的过程中,发扬教学相长,突出学
摘 要:本文重点介绍哈默的ESA模式,即在英语教学中,投入(Engage)、学习(Study)和运用(Activate) 三种要素必不可少。根据此三种要素的顺序变换和不同组合,可以设计三种不同的课型:直线型、反弹型和拼凑型,灵活运用于课堂教学。 关键词: ESA模式 理论基础 英语阅读教学 一、构建阅读教学新模式的必要性 普通高中《英语课程标准》指出,高中英语课程应强调在进一步发展学
当今中学英语教学中有相当比例的学生对英语不是“我要学”,而“要我学”甚至是“不想学”。产生这种现象的重要原因之一就是学生对英语学习没有兴趣,觉得学英语是一件苦差事。那么,如何激发学生学习英语的兴趣呢?笔者拟就此问题谈谈自己的一些体会。 一、明确学习目的是强化兴趣的推动力 一般来说,多数青少年学习缺乏意志和毅力,兴趣容易转移及中断,因此,教师要在传授知识的同时,不失时机地对学生进行学习目的性
摘 要:课堂提问是一种教学手段,也是一门艺术。它不仅可以及时检查学情,开拓学生思路,启迪思维,还有助于发挥教师的主导作用,调节教学进程,活跃课堂气氛,促进课堂教学的和谐发展。传统的教学模式是教师讲,学生听。这种课堂教学模式严重阻碍了学生积极性和散发性思维的发展,大部分学生感到英语学习枯燥乏味,对课堂提问严重排斥,导致学生不愿意主动学习英语,更不愿开口说英语。那么,如何在初中英语课堂教学中进
摘 要:阅读理解能力在高考中的重要性不言而喻,而能力的培养又需要一个相对长期的过程。本文尝试分析阅读在中学英语教学中的地位和影响阅读理解能力的因素,探究提高中学生英语阅读能力的方式方法技能技巧,使广大英语读者在阅读中提高英语阅读能力。 关键词:中学生 英语 阅读 Grellet曾指出,阅读首先是“为了得到乐趣,为了获取信息”。可见不应只是为了学习语法、词汇,更重要的是通过阅读,获取新的知
摘 要:语音是掌握语言知识和获得语言技能的基础,学习英语必须从语音入手。小学阶段是学习语音最好的时期,学生在教师有意识、有计划地教学和影响下,能很快地学好。如果学生正确掌握了音标,掌握了发音规则,就可以自己学会拼读生词,也可以根据读音规则拼写出新的单词。这对学生记忆单词有着重要的作用,能扫除学生学习英语的巨大障碍,能激发学生学习英语的兴趣,能提高学生学英语的效率。 关键词:渗透音标教学;字
摘 要:目前,学界关于生本课堂的理论研究处于探索阶段,而关于生本课堂中的初中英语教学的研究更是少之又少。文章对生本课堂的“生本”特质进行了追问,认为生本课堂具有主客体强烈的互动性、教学方式突出的开放性、教学效果明显的“生态差异性”。并进一步提出了生本课堂中初中英语教学的基本理路:一是建构和谐的师生关系,明确生本课堂中的教师定位;二是以学生为中心,激发学生学习外语的内驱力;三是丰富教学方式和
摘 要:国际公约STCW78/95要求船员要有很高的英语水平,特别对很多轮机专业的学生来说,不当要求他们通过适任证书的考试,还要求他们有英语听力和会话能力。因此,提高轮机英语教学水平,对轮机英语教学改革势在必行,这是提高素质海员培养的重要举措和现实需要。文中从轮机英语教学的现状出发,对轮机英语教学的现状进行了分析,并对教学改革提出了具体的建议,希望对轮机英语教学改革有所帮助,起到一个抛砖引
英语课程标准中明确指出:基础教育阶段英语课程的任务之一是使学生掌握一定的英语基础知识和听、说、读、写技能,形成一定的综合语言运用能力。因此,中学阶段的阅读教学应把学生阅读理解能力的培养作为教学的重要任务。教师在进行课文教学时,应通过有效的教学途径,提高学生的阅读能力。在课堂中实施任务型阅读教学对提高学生阅读能力是行之有效的。牛津英语8A unit3 A day out学生通过阅读Around
摘 要:江苏新高考模式对考生语数外的要求非常高,而双语学科的优势成为学生高考取得高分的有力保障,英语学科的好坏就显得尤为关键,特别是对于临界生而言。本文讲述了笔者在教学过程中对英语临界生阅读能力的提升的一些具体做法。 关键词:词汇 阅读 技巧 近几年的高考成绩表明双语学科的优势为考生取得优秀的高考成绩提供了有力的保障,而英语学科又显得尤为重要。当语数外的匹配度被重点强调时,临界生
摘 要:在初中英语教学中,往往偏重于语言基础知识的学习,也就是单词和句型的学习,对听力训练却很少。学生听力存在一定的障碍,不能达到听力教学的目标,所以,分析英语教学当中所存在的各种问题,寻找相关的对策。 关键词:初中英语 听力 教学 《英语课程标准》对初中英语听力教学的要求是:学生根据所听的内容理解并记录相关的知识信息;能根据重音和语调正确判断说话人的意思;能根据所听到内容做出相应的
摘 要:高中英语语法教学中有很多难点,虚拟语气当属难点之一。本文针对学中学生对虚拟语气语法规则理解难、记忆难的现实困难,运用创设情境的方法作了一些教学尝试,并总结了几张能够帮助学生理解、记忆和运用虚拟语气规则的方法。 关键词:虚拟语气,创设情境,表格记忆 当代英语中虚拟语气已日渐弱化,有些该用虚拟语气的地方都用陈述语气来代替。但高考英语还是把它作为一个重要的语法知识点来考查,而且很多特定
摘 要:在当今社会文化的飞速发展之下,对外交流的要求中,英语是作为首要的交流媒介存在。而英语中的听说能力作为语言的实践手段据显得尤为重要。本文主要说明大学公共英语听说能力的发展状况,包括过去、现状和未来趋势,以及对他们如何提高听说能力的几点看法。 关键词:大学公共英语听说能力;提高;发展趋势 改革开放30年以来,中国社会文化发展的步伐不断加快,经济全球化更带动了我国与世界其他国家之间的
高三英语复习中的几个突破:即突破阅读理解,突破书面表达,突破短文改错三大难关。在NMET卷中此三 题共85分,占总分的56%,比重大,也是多数学生的薄弱环节,而且英语运用能力的高低集中又都大致体现在这 三大题上。因此,我们应把它们列为重点和难点。 一、大量阅读,提高理解能力 大量阅读,广泛接触各种题材、体裁的文章,是提高阅读能力的前提和基础,是保证阅读能力向质的飞跃 的关键,没有足够的阅读
新一轮的英语课程后标准把情感态度列入课程目标之一,并界定为“兴趣、动机、自信、意志和合作精神等影响学生学习过程和学习效果的相关因素以及在学习过程中逐渐形成的祖国意识和国际视野”作为情感教育的重要内容。这对增进学生学习英语的进取心、自信心、保持长久兴趣和提高交往的能力起着极为重要的作用。 一、教师情感因素及其在英语教学中的作用 教师的语言、声调、节奏、表情等在英语教学中运用得自然得体,能引起
摘 要:小学英语教学中的德育教育,必须在“无痕”上下功夫,挖掘教材中的德育因素,发现和捕捉契机,把教学内容和德育渗透有机巧妙地结合在一起,善于设计学生易于更乐于接受的方式对学生进行启发、诱导、渗透、感染和熏陶, 使德育因素能悄然流入学生的心灵,从而内化为自己的道德意识。 关键词:小学英语教学 德育渗透 无痕 内化 苏霍姆林斯基曾经说过:“智育的目标不仅在于发展和充实智能,而且也在
摘 要:新的《普通高中英语新课程标准(实验)》主张教师要促进学生进行有意义的、有效的学习,本篇就谈论在阅读课的课堂教学实践中,如何促进学生参与课堂,进行有意义的学习。 关键词:有意义学习、有效性、阅读课、课前、过程、学习后、备课 有意义的学习是能促进学生成长的、有收获的学习,绝不是乏味的、没有效率的学习。 随着新课程改革的开展和深入,我们认识到“有趣、有用、有效”三者的关系,并且在一定条
摘 要:英语作为世界第一大语言,在全世界范围内应用广泛。英语学习在我国越来越普遍,语音作为英语学习的基础,也越来越受到教育者的重视。许多教育者开始探讨如何才能做好语音教学。本文分析了语音教学对英语学习的重要意义,并提出了一些强化七年级英语语音教学的实际措施。 关键词:七年级 英语 语音教学 发音 七年级,作为英语学习的起步阶段,对于即将学习英语的学生来说是一个很重要的阶段。英语学习
摘 要:新课程强调:教学过程是师生互动,生生互动的过程。新人教版高中英语,具有很强的实践性与交际性,它为互动式英语课堂模式构建带来了方便。教学双边活动运用得是否成功关系着教学效果的好坏。因此,课堂上,教师要通过组织有效互动的教学活动来实现师生互动,生生互动,创设共同发展的和谐教学环境。文章结合高中英语学科特点和本人多年的教学实践,谈几点高中英语互动式教学模式构建的策略,以求抛砖引玉。 关键
摘 要:随着计算机的迅猛发展,以多媒体和网络技术为特征的信息技术正逐步走入小学英语课堂。信息技术把抽象、枯燥知识转换成生动活泼的文字、图像、视频,从而吸引学生的注意力,唤起了他们的创新精神、求知欲望,激发他们的语言兴趣。帮助学生将知识从感性认识上升到理性认识,提高课堂教学的时效性。为课堂教学提供足够的听力材料和对话情景,带来高效、逼真的语言学习环境,使英语更具有实践性。 关键字:信息技术
众所周知,在学习过程中,“兴趣就是最好的老师。”许多学生不愿学英语,上课睡觉或者看课外书,出现这种情况的主要原因是他们对英语没有兴趣,看到英语书就头疼,尤其是英语基础薄弱的学生,对英语学习毫无兴趣。因此,作为一名英语教师,首先应该先去激发学生的学习兴趣。古往今来,凡是教学上有所建树的教师,他们的课都让学生着迷。笔者通过几年教学实践,从以下几个方面浅谈一下如何培养学生学习英语的兴趣。 一、迁移
摘 要:长期以来,农村中学英语教师的专业素质不仅是社会、政府和教育界比较关注的问题,而且也是大家认为比较难以解决的问题。本文以河南省某县级市××镇的一个初级中学校园的中英文宣传标语的英文翻译为例,通过分析,认为教师的专业素质固然重要,但更重要的是教师的责任感和主人翁意识。并在此基础上提出本文对农村中学英语教师培训的一些建议。 关键词:农村中学;英语教师;翻译 一、引言 在中国,从小学到
摘 要:新英语课程标准不仅将“演”作为小学阶段的教学目标与要求之一,而且也提倡将其作为一种教学方式,用英语表演短剧不仅是活跃课堂教学气氛的辅助手段,而且是能充分体现以学生为主体这一教学理念的有效方法。 关键词:情景短剧表演 口语交际能力 新英语课程标准不仅将“演”作为小学阶段的教学目标与要求之一,而且也提倡将其作为一种教学方式,用英语表演短剧不仅是活跃课堂教学气氛的辅助手段,而且是能
摘 要:随着现代教育技术的深入发展,运用PPT进行课堂教学成为老师们最常用、惯用、乐用的教学手法之一。笔者在本文中提出了巧用、妙用、智用PPT,提高中学生学习英语的积极性。 关键词:Powerpoint;英语学习;积极性 一、巧用PPT创设情境,吸引中学生的注意力 新形势下的教与学对课堂教学提出了更高的要求,运用Powerpoint制作生动活泼、色彩鲜艳、富有情趣、符合中学生的心理、生
摘 要:根据小学生的生理和心理特点以及发展需求,小学阶段英语教学的任务主要是激发学生学习英语的兴趣,培养他们学习的积极态度。然而比较普遍的现象是小学生学习英语的兴趣不高,缺乏积极性和主动性。随着语言学习的升级,他们对英语的兴趣逐步降低,课堂参与也越来越被动。因此本文通过实施开放性教学、发挥教学评价的激励导向及优化学习环境等方面对小学英语教学中低年级学生积极学习心理的培养进行探讨和研究。 关
摘 要:支架式教学模式是支架理论在教学领域中的具体运用,源于维果茨基的“最近发展区”(ZPD)理论,是通过为学生搭建一套恰当的辅助框架,借助具体情景,帮助学生规划、实施及完成学习任务,实现对知识意义的建构。本文试图探讨在支架理论指导下的大学英语阅读教学如何激发和培养学生学习英语的兴趣,鼓励学生在学习过程中养成独立思考,积极探索的习惯,增强他们的创新意识,最后达到提高综合运用英语的能力。
摘 要:掌握文章的中心思想是阅读理解的最终目的。一般说来,阅读理解包括:社会生活、人物传记、科普、史地、政治经济等方面。因此,在平时学习中 ,除了了解西方文化和社会发展状况外,还要不断增加知识积累。 关键词:知识储备 阅读理解 关系 语言是文化的载体,文化包含着语言,两者相辅相成。阅读理解能力可视为文章与读者的背景知识相互作用的过程。实践证明,读者的阅历和经历能够帮助读者正确理解文章
摘 要:英语学习是高职高专学生的必修文化基础课。在高职高专中,学生的英语基础普遍较差,水平较低。运用一个良好的学习方法在高职高专中进行英语学习是十分必要的。合作学习方法能够提供一个良好的学习方法,让学生在英语学习中得到真正的乐趣,进而提高学生成绩。本文将对合作学习方法在高职高专的英语课堂中的应用做讨论。 关键词:英语;学习方法;合作学习 1前言 高职高专英语教学强调培养学生的实际运用能
摘 要:口语在英语的综合应用能力中占有着重要的地位,然而,近年来我国高校的口语教学所取得的效果却并不尽如人意。本文试图从模因论的视角下,对独立学院的大学英语口语教学进行探讨。 关键词:模因论:大学英语; 口语教学 一、引言 口语在英语的综合应用能力中占有重要的地位,近年来,口语能力培养在大学英语教学中引起了越来越多的重视。然而,尽管采取了多种措施,但我国高校的口语教学所取得的效果却并
摘 要:兴趣是最好的老师,情感因素是决定学习效果的重要因素,情趣教学法作为一种全新的教学模式已经逐步走进了教学实际。在初中英语教学中采用情趣教学法,不仅能够有提升学生的听、说、读、写能力,同时寓教于乐的教学方式,更能充分激发学生的学习兴趣,培养学生主动思考、主动学习的习惯,对于提高英语学习效果具有重要意义。 一、结合初中学生特点,因材施教 初中学生对于新生事物敏感性高,求职欲望浓厚,且好
小学英语是学习英语的入门阶段,学习英语同汉语一样,首先是从单词学习开始。但是许多学生存在困惑:怎样记单词才能把单词记牢?作为一名英语教师,以单词为教学突破口,加强单词教学的探究,帮助把枯燥无味的单词学习好,记得牢,让他们保持着对学英语的兴趣。在此,学者做过单词教学的多种尝试:现总结出四个方法,教会学生持久有效地记单词。 一、联想记忆,归纳法 事物是普遍联系的。唯物辩证法告诉我们:要从联系的
摘 要:词汇在高中英语教学中占有重要地位,词汇的学习对于高中生英语阅读、听力和写作能力的培养至关重要,词汇的教学方法也受到广大英语教育工作者的关注。本文旨在论述高中英语词汇深度知识,并就词汇的教学提出具体的方法。 关键词:词汇;高中英语;教学方法 随着素质教育改革的不断推进和新课程标准政策的实施,高中英语也迫切需要学生掌握至少3500个词汇,然而现实中,学生有很多词汇记不住、没有找到适合