摘要:在电力市场改革背景下,储能电站作为新型辅助服务主体,凭借其灵活调节和快速响应能力,为电力系统稳定运行提供了重要保障。然而,当前储能电站运营策略仍需优化以适应市场变化。本文分析了电力市场改革对储能电站运营提出的新要求,包括储能政策体系的完善、储能发展面临的新挑战以及运营策略的优化需求。基于此,提出了组合型服务储能运营策略模型,通过算例验证了该策略在经济效益和实用性方面的优势。研究结果表明,组合型服务运营策略能够显著提升储能电站在电力市场中的经济性,为储能电站的可持续发展提供了新方向。
摘要:为提升电力市场出清价格预测的准确性和稳定性,本文对基于多元智能算法的价格预测技术加以研究,梳理当下电力市场价格机制和预测方法,进而探讨多元智能算法在处理复杂非线性数据、融合多源信息上的优势,由于电力市场价格预测存在数据不稳定、模型复杂、泛化能力弱、波动性强等问题,最后针对这些问题提出技术解决路径,如优化数据处理流程、简化模型结构、增强适应能力、引入混合算法机制等。多元智能算法预测精度和适应性较高,能为提升电力市场运行效率、风险防控能力提供理论支持和实践参考。
摘要:随着外资工厂建设EPCM项目规模不断扩大,传统成本控制方式已难以适应新形势需求。本文提出构建智能化成本控制体系,通过智能化监测预警系统、数字孪生技术构建虚拟施工现场、大数据分析平台以及BIM技术应用,实现项目全过程精细化管理。研究表明,智能化成本控制体系能够有效降低项目成本,提升项目价值,为外资工厂建设EPCM项目提供高效执行的新思路,推动项目高质量发展。
摘要:存量土地时代,土地资源的稀缺性愈发凸显,而基于立体分层设权理论可实现土地的多功能开发和综合利用。本文通过梳理国内外三维地籍调查技术的最新进展,深入探讨立体分层设权的理论基础,系统研究产权数据升维的关键技术,提出从二维到三维再到四维的产权数据升维路径,强调四维地籍管理在土地全生命周期中的应用潜力,并针对当前技术、法律、政策和管理层面的挑战,提出综合性解决方案,为城市土地的精细化、智能化管理提供新的思路和技术理论依据。
摘要:飞机制造业供应链具有多级供应商网络、全球化布局特征,存在库存积压与缺货并存、成本占比高且控制难等问题。本研究旨在构建适配该行业的库存优化与成本控制策略体系,以提升供应链效率与效益。研究采用定量与定性结合的方法,通过分析供应链结构特征与现存问题,运用需求预测模型、智能库存控制模型等理论,结合物联网、人工智能等技术,探究库存优化路径;从全寿命周期成本管理、供应商协同等方面,制定成本控制策略。结果表明,“需求预测一智能控制一技术赋能”的库存优化体系与成本控制策略,可有效平衡库存精度、成本与周期,助力企业提升竞争力。
摘要:在新能源汽车产业快速发展的背景下,全球碳中和目标推动了汽车制造业的深刻变革,尤其是上游汽车钢板加工生产供应链和物流环节。为了实现低碳、敏捷、高效的目标,汽车主机厂需要从组织架构、一体化管理、供应商战略和物流网络四个维度进行变革。本文探讨了新能源浪潮下汽车钢板加工生产供应链与物流变革的必要性、价值和具体实施路径,包括组建专属团队、一体化管理供应链、制定多元化供应商管理方案等,以提升供应链的敏捷性和韧性,推动行业的可持续发展。
摘要:本文聚焦港口企业物资智慧化库存管理的成本优化问题,通过分析制度标准化不足、人员协同低效、流程断层及数据应用有限等现状,识别出人员素养、组织架构、激励机制与跨部门沟通等关键影响因素。研究提出强化人员智慧化能力、重构标准化流程、建立跨部门协同及完善数据决策模式的核心路径,并从人才培养、制度完善、文化培育与动态监督等方面构建保障体系。旨在为港口企业通过智慧化手段降低库存成本、提升管理效能提供理论与实践参考,助力实现库存管理的精准化与经济性。
摘要:伴随着工业与信息两大浪潮的交汇融合,企业生产环境对安全管理的要求日益提高,风险警示与作业规范的核心传达渠道问题日趋严重,其有效性及完整性对维护人员安全与生产秩序的稳定性具有直接影响,依赖人工对传统安全标识进行巡检与维护,其周期延长、漏检率上升、信息更新滞后明显,与现代企业安全管理对实时性与精确度的追求不匹配。本文针对企业安全标识全生命周期管理的需求进行综合分析,提出了物联网技术支持的智能监控及维护系统结构,系统利用RFID标签、传感器节点与无线通信网络实现安全标识状态的实时采集与远程传输,依托云端平台,自动执行数据存档、异常检测及维护任务的分配,依托可视化界面,为管理者提供决策直观性支撑。实践表明,该系统可明显提升安全标识巡检效率,显著减少人力成本消耗,对事故预防及应急反应产生积极效应。
摘要:随着云计算技术的大规模推广,消费数据的采集存储和处理给个人信息安全保护带来了前所未有的挑战。本文针对云计算环境下消费数据信息安全保护的主观、客观需要进行了分析,并阐明了目前消费数据信息安全保护现状及存在的问题,提出合法途径和优化建议。首先提出云计算环境下消费数据的特性,接着从相关法律法规、技术、行政管理方面详细介绍了消费数据私密性安全保护遇到的法律、技术和行政管理面临的挑战,并依据国内外的法律法规和标准,提出基于技术与法律融合的隐私保护策略,强调企业与消费者角色的转变以及隐私保护机制的持续改进,旨在为理论研究和实践落地提供参考,推动企业在云计算环境中更好地保护消费者数据隐私。
摘要:随着全球气候变化和环境问题的日益严峻,我国提出了2030年碳达峰、2060年碳中和的目标,绿色发展理念成为经济社会发展的必然要求。绿色税收政策作为推动绿色发展的重要工具,通过税收手段调节经济行为,促进节能减排和资源节约,对环境保护和经济发展具有深远影响。本文分析了绿色税收政策的定义、类型及其在控制污染、激励企业绿色转型、推动产业结构升级、实现双重红利和促进绿色技术创新等方面的作用。同时,指出了当前绿色税收政策存在的问题,如环境保护税征税范围有限、税收优惠力度不足、涉税信息共享平台不完善等,并提出了相应的改进建议,以期为完善我国绿色税收体系、推动经济与环境协调发展提供参考。
摘要:在全球气候治理体系深度变革的背景下,国家碳减排承诺正深刻重塑经济发展范式。碳排放核查机制与可持续发展披露框架的深度融合,已成为推动绿色转型的关键制度设计。当前,我国碳排放核查体系虽取得显著进展,仍面临跨行业基准差异、方法学碎片化等挑战;可持续发展披露框架虽持续完善,但存在披露深度不足、信息颗粒度粗糙等结构性缺陷。二者协同进程受阻于标准割裂、“数据孤岛”、人才断层及监管薄弱等系统性障碍,而通过构建分层式标准整合架构、建立智能数据治理生态、培育复合型碳治理人才、创新协同监管模式等实施路径,可显著增强碳数据流转效率与可持续发展信息可信度,赋能政府精准调控、企业低碳转型及市场有效决策,为“双碳”目标实现提供制度保障。
摘要:智慧政务依托信息技术提升治理效能,政府会计双轨制需与之协同。本文探究二者内在关联,指出双轨制协同存在制度衔接漏洞、信息系统割裂、数据利用效能低及人员能力不足等问题。针对这些问题,本文提出优化制度体系、整合信息系统、提升数据利用水平及加强人员能力建设等策略,以期实现双轨高效协同,提升会计信息质量与管理效率,为智慧政务推进提供支持。
摘要:在“一利五率”考核体系改革背景下,本文基于传统杜邦分析法框架,引入现金流要素,重构总资产收益率分解逻辑,构建了涵盖获现能力、收益质量、偿债能力与财务弹性的四维资产收益评价体系,通过对电力行业M公司 2021~2023 年财务数据的实证分析发现,传统财务指标虽显示M公司2023年R0E升至 9.18% 、资产负债率优化至25.93% ,但现金流视角揭示其资产获现能力显著弱化(总资产收现率从 15.01% 下降至 1.71% )、利润与现金流严重脱节(盈余现金比率达 481.81% ),且内生资金对债务的覆盖能力断崖式下滑(现金债务总额比仅 6.59% )。本文提出的改进框架通过量化现金流与资产运营的动态关联,可为重资产行业优化财务决策、平衡盈利质量与财务稳健性提供理论与实践参考,同时能为政策层完善考核体系提供方法论支持。
摘要:固定资产投资审计是保证投资项目合规性、经济性与效益性的重要环节,而造价审核则是其中的核心内容,直接关系到项目投资成本的精确控制与资源配置效率。目前,固定资产投资审计中的造价审核仍存在审核依据适用偏差、审核流程衔接不顺、审核技术应用滞后以及审核人员能力不足等问题,导致审核结果精准度不高,难以起到审计监督作用。本文从固定资产投资审计中造价审核的核心价值出发,深入剖析当前审核工作的现实困境及成因,结合审计实践中的典型场景,从审核依据体系完善、流程机制优化、技术工具创新以及人员能力提升四个维度,提出具体且可操作的优化路径,以提升造价审核的专业性与有效性,助力固定资产投资项目的高质量推进。
摘要:随着新财务制度的实施,水利事业单位固定资产管理面临核算标准细化、折旧管理强化、全生命周期监管等新要求。然而,当前水利事业单位在制度衔接、动态监管、信息化建设等方面仍存在诸多问题,如资产分类混淆、折旧计提不合理、台账更新滞后、信息化支撑薄弱等,严重影响资产管理和财务信息的准确性。本文分析了新财务制度下水利事业单位固定资产管理的新要求与现存问题,并提出了深化制度适配、强化动态监管、提升管理能力、推进信息化融合、优化处置机制等优化策略,旨在推动新财务制度的有效落地,保障水利资产安全完整,提升资源配置效率,为水利事业高质量发展提供支撑。
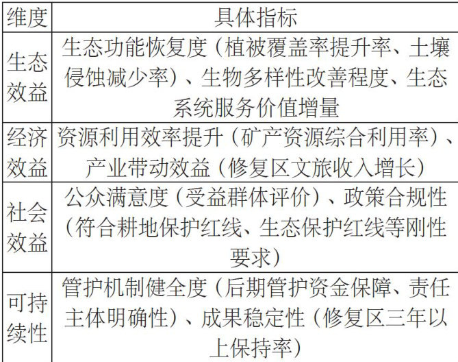
摘要:针对自然资源领域项目支出评价中标准分散、生态效益量化不足、重合规轻实效等问题,本文构建包含评价对象与范围、指标体系、标准与计分方法、流程及结果应用的完整体系。通过分类型设定差异化指标,结合定量计算与定性评估确定分值,依托全周期流程实施评价,并将结果与预算、管理及政策优化联动。结果表明,该体系覆盖项目全周期,突出生态效益与长期影响,可提升评价科学性与实操性,为资金高效配置及自然资源治理提供支撑,以期为相关领域绩效评价实践提供参考。
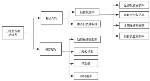
摘要:随着城市化进程的加速,建筑工程造价管理的重要性日益凸显。在大数据技术的推动下,工程造价预结算审核工作迎来了新的发展机遇。本文深入探讨了大数据技术在建筑工程造价预结算审核中的应用策略,分析了当前审核工作中存在的不足,并提出了基于大数据技术的改进方法。通过构建统一的数据库、应用数据挖掘与清洗技术、优化工程造价指标体系等措施,能够有效提高审核效率、降低成本偏差,并提升工程造价管理的科学性和精准性。本文以某大型商业综合体项目为例,验证了大数据技术在实际应用中的效果,为建筑工程造价管理提供了有益的参考。
摘要:房地产企业的税务筹划在优化税负、提升资金使用效率和增强风险防范能力方面具有重要意义。然而,当前房地产企业在税务筹划过程中普遍存在意识薄弱、筹划手段单一、与项目运营脱节、法律政策风险认知不足以及监管趋严带来的不确定性等问题。这些问题不仅影响了税务筹划的有效性,还增加了企业的合规风险。本文系统分析了房地产企业税务筹划的主要问题及其成因,并从强化筹划意识、促进业务协同、创新筹划工具、明确法律边界和适应监管趋势等方面提出了具体的解决策略,旨在为房地产企业实现税负优化和稳健发展提供参考。
摘要:财政电子票据管理改革是深化财政管理改革、推进政府数字化转型的重要内容。本文分析了财政电子票据管理的现状,探讨了其在思想重视、改革推进、应用便捷性、数据安全和政策落实等方面存在的问题,并提出了转变思想、一体化推进、健全信息共享机制、强化安全保障体系和完善配套公共政策等优化路径建议。研究旨在通过优化财政电子票据管理,提升财政管理效率,为社会经济发展提供有力支持,同时为未来改革提供参考。
摘要:全面预算管理作为国有企业财务管理的重要组成部分,在提升资源配置效率、增强经营稳定性以及优化考核体系方面具有关键作用。本文围绕国有企业在全面预算管理中遇到的问题,具体分析了预算编制缺乏科学性、预算执行刚性约束不足、预算考核体系不完善以及预算管理信息化水平较低等四个方面的困境。然后在此基础上,提出了一系列优化措施,包括规范预算编制流程、强化预算执行管理、健全预算考核体系以及推进信息化建设等,旨在为国有企业构建更加科学、合理和高效的全面预算管理体系提供参考。
摘要:在新医改背景下,医院收费管理作为医疗服务体系的关键环节,对保障医院财务安全、维护患者权益和提升医疗服务满意度具有重要作用。然而,当前医院收费管理仍存在诸多漏洞,如价格管理不透明、信息系统功能不足、退费管理不规范、现金管理风险高、票据管理信息化程度低、医疗行为关联不紧密、内部监督与审计不完善以及医保基金管理漏洞等。针对这些问题,本文提出了一系列健全管理策略,包括强化顶层设计与制度建设、提升信息系统效能与安全、规范关键业务流程、加强内部监督与风险评估、深化医保基金监管、提升人员素质以及利用外部力量等。这些策略旨在通过技术与管理的深度融合,构建长效管理机制,实现收费管理的透明化、规范化、自动化和智能化,保障医院合法权益,维护医保基金安全和患者利益,促进医院可持续发展。
摘要:收费管理是财务管理的重要组成部分,其管理水平直接影响学校的资金稳定性和整体运营效率。随着信息化技术的快速发展,高校收费管理面临着更高的要求。然而,当前高校收费管理仍存在管理层重视不足、制度不完善、系统孤立、内控机制欠缺、退费流程繁琐等问题,严重影响了收费管理工作的效率和质量。本文通过分析高校收费管理的现状,深入探讨了存在的问题,并提出了加强重视、完善制度、实施系统对接、健全内控机制、优化退费流程等对策建议,旨在提升高校收费管理的信息化水平和规范化程度,为高校的稳定发展提供有力支持。
摘要:公立医院固定资产是保障医疗服务与科研的重要基础,其效益直接影响医院的运营质量。本文围绕固定资产管理要求,构建了一个涵盖经济效益、利用效率、维护保障及社会价值的多维效益评价体系。通过层次分析法、模糊综合评价与多属性决策方法,形成科学合理的综合评价模型,并结合数据标准化处理与动态调整机制,实现固定资产效益的实时监控与持续优化。研究结果可为医院资产管理提供决策支持,能够促进资源配置合理化和管理精细化,提升医院整体运营效能。
摘要:国有企业作为国民经济的核心支柱,其绩效管理水平直接影响治理效能与可持续发展能力。绩效反馈与沟通机制作为绩效管理的核心环节,作为连接绩效目标与员工发展、组织战略与执行落地的重要纽带。本文以国有企业为研究对象,聚焦绩效反馈与沟通机制的有效性核心命题,结合国企治理特性,系统分析当前机制运行中存在的问题,并提出了建立结构化反馈流程、提升领导反馈能力、联合绩效与发展资源以及强化战略导向反馈等优化路径,旨在为国企通过高质量绩效反馈与沟通激发组织活力、强化战略执行力提供参考,助力国企在高质量发展中实现治理效能升级。
摘要:随着国有企业改革的深入推进,国企总部事务管理的标准化体系建设变得尤为重要。本文从新时代背景出发,探讨国企总部事务管理标准化体系建设的重要性、原则与基本要求,分析其在提升管理效率、降低成本、提高服务质量等方面的积极作用,着重阐述了后勤管理、食堂管理和车辆管理等方面的具体措施,并提出了一系列针对性的策略,旨在提升管理效率、降低成本、保障服务质量,为国有企业的稳健发展提供有力支撑。
摘要:在医保支付方式改革和药品耗材“零加成”政策背景下,医院采购面临降本增效与保障质量的双重挑战。政府采购要求医院在采购过程中实现“性价比最优”,但实际操作中仍存在诸多风险,如采购流程不合规、采购对象质量与安全问题、成本与效率风险等。本文首先分析了政府采购要求与医院采购的特点,接着剖析了医院采购面临的主要风险,并提出了构建合规性管控体系、强化采购对象全生命周期管理、优化需求与供应链管理等风险管理策略。通过制度、技术和人员层面的保障措施,提升医院采购管理效率和质量,促进医院高质量发展,为医院采购风险管理提供理论与实践参考。
摘要:浙江省于2021年3月启动数字化改革,旨在通过数字化技术推动省域治理的全方位系统性重塑。在此背景下,行政事业单位采购管理的数字化转型成为提升效率与风险控制的关键。本文从行政事业单位采购管理的内涵和特殊性出发,探讨了数字化改革背景下政府采购内部控制体系的建设路径,提出构建基于采购业务管理流程的内嵌制度、留痕可溯、节点预警的内外协同风险控制系统。通过与外部公共采购平台的有效衔接,该系统旨在加强行政事业单位的采购管理,提升采购全流程的透明度和可追溯性,为公共资金安全和行政效能提升提供保障。
摘要:《会计改革与发展“十四五”规划纲要》提出修订《企业会计信息化工作规范》,将规范的适用范围从企业扩展至行政事业单位,实现会计信息化对单位会计核算流程和管理的全面覆盖。在此背景下,行政事业单位内部控制建设面临着诸多机遇和挑战。文章通过分析会计信息化背景下行政事业单位内控管理的优势,剖析了单位内部控制建设面临模式转变困难、数字化水平不足、内控决策不充分等难点,进而提出了强化内部控制规范落地实施的策略,包括构建数字化内控管理服务机制、建立基于协同思维与共识机制的内控管理模式等。
摘要:在高质量发展的背景下,国有企业作为我国经济发展的支柱,需要通过加强经营管理来提升整体绩效、增强抗风险能力和促进可持续发展。然而,当前国有企业在经营管理中仍面临诸多挑战,如缺乏创新、混合所有制改革利益协调困难、制度不健全以及经营风险频发等。本文分析了加强经营管理对国有企业高质量发展的作用,指出了经营管理中存在的问题,并提出了调整国有经济布局与产业结构、深化混合所有制改革、完善经营制度管理机制和增强抗风险能力等策略,以期为国有企业实现高质量发展提供参考。
摘要:“视域融合”理论作为一种创新管理理念,为企业管理提供了新的视角和方法。该理论通过打破部门与层级壁垒,整合多元视角,能够显著提升企业决策的科学性、促进组织协同与创新,并增强企业对市场变化的适应能力。然而,该理论在企业管理中的渗透面临诸多挑战,包括理论认知局限、组织架构刚性、企业文化适配困难、利益权利格局阻碍以及人才能力与思维定式制约。为此,本文建议企业可通过强化理论宣贯、推进组织架构柔性化变革、塑造融合型企业文化、完善利益协调与权利分配机制等策略,推动“视域融合”理论在企业管理中的有效应用,提升企业竞争力。
摘要:本文基于绩效关联的企业考核与激励机制融合实践,从企业精细化管理需求、破解“考核空转与激励失效”、价值共创协同效应及行业转型竞争力提升四方面,分析融合的背景与价值;剖析指标与激励适配不足、层级协同薄弱、动态调整缺失及数据支撑滞后等现存瓶颈;提出构建分级联动指标体系、设计动态激励测算公式、建立全周期数据支撑机制及完善多元监督迭代体系的实践路径,旨在为企业破解管理脱节问题、提升组织效能与竞争力提供思路。
摘要:在建筑行业竞争日益激烈、利润率走低的背景下,施工企业亟需突破传统粗放型管理模式,通过精细化管理实现降本增效。本文以施工企业为研究对象,探讨了精细化管理下企业降本增效的必要性和具体措施。文章首先分析了施工企业降本增效及成本费用精细化管控的意义,随后提出了精细化管理下施工企业降本增效的措施,包括树立精细化管理理念、优化组织架构、健全管理体系、强化预算管理、加强信息化建设等。研究结果表明,通过精细化管理,施工企业能够在保障工程质量和安全的前提下,有效降低资源消耗和费用支出,提升经济效益和综合竞争力,为企业的高质量发展提供有力支持。
摘要:统计分析在煤炭销售领域具有重要意义,能够显著提升营销决策的科学性和企业的经营水平。通过对历史销售数据的收集与分析,企业可以精准把握市场规律,预测需求变化,从而合理安排销售策略。随着能源市场的复杂化,传统经验决策模式已难以满足精准销售的需求,而统计分析能够量化价格趋势和客户需求,助力企业制定科学的销售计划。本文分析了统计分析对煤炭销售的影响,提出了确保数据丰富性、提升统计深入性、理顺统计体制和明确分析主题等策略,旨在为能源企业优化煤炭销售工作提供参考。
摘要:本文以火电厂为研究对象,深入分析了其安全管理中存在的问题,并提出了针对性的优化措施。文章首先阐述了火电厂安全管理应遵循的原则,包括安全第一、防范为主和明确责任。随后,指出了当前火电厂安全管理中存在的突出问题,如安全管理意识薄弱、安全管理制度不完善、人员素质偏低以及风险评估和防控不到位等。针对这些问题,提出了增强人员安全意识、完善安全管理制度、提升管理人员素质以及深化风险评估和防控等优化措施。研究表明,火电厂应结合自身生产特点,构建完善的安全管理体系,提升人员安全意识,强化风险防控能力,以实现安全生产标准化目标,保障生产作业的安全性。
摘要:在建筑施工等行业安全生产管理中,班组作为最基层作业单元,其安全管理效能对企业整体安全态势至关重要。本文聚焦班组层面,针对传统班组安全管理难以适配复杂风险与精细化管理需求的问题,深入探索基于双重预防机制的协同运作路径。以建筑施工行业班组为研究对象,从组织、流程、技术、文化四个维度进行创新实践,构建协同管理体系。组织上优化架构与培养机制,筑牢责任根基;流程上实现风险识别动态化与隐患治理闭环化,贯通管理链条;技术上集成智慧工地系统,强化智能赋能;文化上营造场景化培育与激励机制,厚植安全意识。实践表明,该模式使风险识别准确率达 90% 以上,隐患整改闭环率 100% ,有效提升班组安全管理效能,为筑牢安全生产的“最后一厘米”提供了切实可行的解决方案,同时也为同类型行业的班组安全管理升级提供了宝贵的参考和借鉴。
摘要:不动产登记档案作为一项基本物权制度,其数字化管理与规范化利用对维护人民群众合法权益具有重要意义。随着数字化技术的发展,传统档案管理模式已难以满足现代需求。本文在阐述不动产登记档案数字化管理的意义与要求的基础上,分析了当前不动产登记档案管理与利用的现状,包括数据录入不全、信息不兼容等问题。进一步提出了建立完善管理制度、做好档案保密管理、重视数据技术应用、培养专业管理人员等数字化管理措施,以及建立健全档案利用保障机制、优化档案查询服务、加强档案利用安全管理等规范化利用策略,旨在为不动产登记档案管理的转型升级提供参考,推动不动产登记档案管理向高效、智能、规范方向发展。
摘要:随着我国医疗卫生体制改革的不断推进,县域医疗服务共同体已成为提升基层医疗服务能力的重要模式。人事档案管理作为医共体人力资源管理的核心环节,对提升整体运营效率和人才管理质量具有重要意义。然而,当前医共体在人事档案管理方面仍面临诸多挑战,如组织架构转型、专职人员缺失、信息化水平低、档案信息利用率不足等。本文通过分析医共体现有人事档案管理的现状及问题,提出了优化组织架构、加强队伍建设、推进信息化建设、建立激励监督机制等策略,旨在为医共体人力资源管理提供理论支持与实践参考,推动医共体高效、规范发展。
摘要:本文聚焦事业单位绩效管理与公共服务质量提升的协同机制,基于人力资源管理与公共服务等多学科理论,解析两者协同的核心逻辑与特性。研究指出当前事业单位在绩效管理与服务质量协同方面存在的困境,如绩效指标与服务需求错位、评价与效果脱节、激励与效能失衡以及协同机制阻滞等问题,并提出构建服务导向的绩效指标体系、完善衔接效果的评价机制、健全激励效能的人力机制及搭建动态协同保障体系等优化路径,以提升事业单位公共服务质量,实现绩效管理与服务效能协同升级。
摘要:企业文化作为企业的精神内核,能够潜移默化地影响员工的思想认知和行为习惯,调动员工的工作积极性和创新潜力,是企业提高经营效益、保持市场竞争力、实现高质量发展的重要软实力。本文围绕国有企业文化建设展开,分析了其在企业发展中的必要性,包括保障稳健运行、支持长远发展和增强综合实力。同时,深入探讨了当前国有企业文化建设中存在的问题,如战略价值认识不足、文化建设与战略目标脱节、品牌形象辨识度低以及管理制度不完善等。针对这些问题,提出了明确核心价值观、促进文化与战略融合、深化品牌文化认同和完善管理制度等有效措施,旨在为国有企业在复杂市场环境中实现高质量发展提供参考。
摘要:当代企业管理领域,企业文化作为一种无形的管理力量,对企业的生存与发展起着至关重要的作用。本文以天津盛源科技有限公司为研究对象,深入剖析企业文化在微污染控制企业管理中的价值与践行策略。研究发现,企业文化在引领企业发展方向、激发创新活力、凝聚团队力量、保障服务质量及提升社会影响力等方面具有显著价值。基于此,结合企业实际案例,提出了强化核心价值观培育、构建创新机制、打造协作团队、深化质量意识及践行社会责任等具体践行策略,为同类企业的文化建设提供参考。
摘要:干部管理与人力资源管理作为两门系统化科学,其理论体系的形成均可追溯至19世纪50年代,并在实践中形成了各自的应用范式。而在中国特色政治经济体制日益完善、社会主义市场经济快速发展的当下,二者在企业管理实践中却从分野走向了共生:一方面,国有企业为追求经济效益,在市场化改革中向运行高效的现代企业人力资源管理问计;另一方面,民营企业随着规模扩张,开始将“干部”管理从人力资源管理中分离出来,从能够组织协调庞大干部队伍的“体制内”管理智慧中汲取养分。本文通过比较分析发现,国有企业与民营企业领导人员管理实践正在突破传统的体制边界,在理念制度、方法工具、文化塑造等方面相互补充、协同并进。通过系统梳理,进一步揭示两种管理范式的比较优势,并在融合发展的现行方向下尝试预测新的趋势。
摘要:在深化国有企业三项制度改革的背景下,天然气管输企业作为国家能源基础设施的核心运营主体,亟需通过薪酬分配机制创新来激活组织效能并增强市场竞争力。本文立足于三项制度改革的要求和天然气管网运营的实际特点,探索构建差异化的薪酬分配体系。研究提出以岗位价值评估为基础、绩效贡献为导向、技术技能为驱动、市场对标为调节、长期激励为纽带的“五位一体”薪酬分配新机制,旨在充分调动员工积极性,增强企业核心竞争力,为天然气管输企业的高质量发展提供有力保障。
摘要:在经济增速放缓和产业结构调整的背景下,国有企业亟需通过深化改革,优化薪酬与绩效考核管理体系,以提升竞争力和活力,实现国有资产的保值增值。本文从深化改革背景下国有企业完善薪酬与绩效考核策略的意义出发,分析了当前实践中存在的困难,如指标设计不合理、制度融合不健全、价值认可度低以及专业人才短缺等问题,并提出了优化指标设计、推进制度融合、加强宣传和人才培养等完善策略,旨在为国有企业优化人力资源配置、实现战略目标和长期稳健发展提供参考。
摘要:当前,数字经济发展十分快速,诸多新兴技术不断涌现,并且渗透到各个行业,使得许多行业都开始进行数字化转型。基于此,文章聚焦企业的人力资源管理,探讨了其数字化转型路径。文中首先阐述了数字化转型的概念及意义,继而分析了企业人力资源管理数字化转型的驱动因素以及现状,最后提出了企业人力资源管理数字化转型策略,包括构建一体化人力资源信息系统、大数据精准赋能、打造数字化学习与发展平台等,以期为相关领域提供借鉴。
摘要:随着数字技术的飞速发展,数字经济成为驱动企业转型的关键力量。本文探讨了数字经济对企业人力资源管理的赋能作用,分析了当前企业在数字化转型过程中面临的挑战,如数字化工具应用浅层化、数据安全隐患以及人力资源管理团队数字素养不足等问题。文章提出了深化数字化工具应用、构建完善的数据安全保障体系以及提升人力资源管理团队数字素养等实践策略,旨在帮助企业充分利用数字经济优势,提升人力资源管理效能,推动管理模式创新与优化,实现可持续发展。
摘要:在数字化转型的背景下,企业人力资源战略和绩效管理的优化对于保持竞争优势至关重要。本文探讨了人力资源战略与企业绩效管理的基本内涵,分析了数字化转型对两者的影响,并从员工和企业两个层面深入剖析了人力资源战略与企业绩效管理的关联机制。研究指出,通过构建科学的人力资源管理体系、优化薪酬激励体系以及建立开放的企业文化平台,企业可以有效提升绩效管理水平,推动可持续发展。本文旨在为数字时代企业的健康可持续发展提供理论参考和实践指导。
摘要:在中国特色社会主义进入新时代后,全面推进中国式现代化对各级机关事业单位的干部队伍建设提出了一系列新挑战,要求单位采取有效策略,组建一支高素质、高水平的干部队伍,为国家高质量发展贡献力量。基于此,本文深入探讨了机关事业单位干部队伍建设的重要性和现状,分析了当前存在的问题,如思想政治素质有待提高、业务培训效能不足、考评激励机制不完善、干部队伍梯队结构不合理以及全周期培养管理科学化水平较低等。针对这些问题,提出了建立干部思想政治教育常态化机制、构建精准化集约化干部培训体系、推动考评激励约束机制高效运行、锻造坚韧可持续的干部梯队体系以及探索干部全周期培养管理系统建设等有效策略,旨在推动干部队伍建设科学化、专业化、高效化,为机关事业单位的长远发展提供坚实的人才保障。
摘要:在“放管服”改革持续深化的背景下,市场监管部门整合了工商、食药、质监等多个部门的职能,使得监督管理的职责压力大幅增加,但监管人员的业务能力未能根据职责的变化提升,出现了人才能力与岗位需求不匹配的情况。为解决这一问题,本文从强化市场监督管理局员工培训管理的意义出发,全面分析了当前培训管理的现状及存在的问题,如重视不足、制度不完善、计划设计不科学、效果评估不准确等,并提出了针对性的改进对策,包括强化培训管理意识、完善培训制度、优化培训计划设计和健全评估机制等,旨在提升员工培训效果,助力市场监督管理局高质量履行职责,营造良好的市场环境,促进地区经济发展。
摘要:为提升乡镇治理效能,本文提出依托信息化手段构建科学、公正、可追溯的绩效考核体系。该体系以量化指标为核心,通过流程闭环、多元监督等创新机制,涵盖指标体系构建、考核流程革新、公众与第三方参与、结果应用及风险防控等环节。以长沙县农村公路养护管理为例,验证了该体系在提升数据采集完整性、减少人工干预、优化结果精准度与公信力方面的显著效果。研究表明,在具备数据基础与制度保障的条件下,信息化驱动的绩效考核体系可为乡镇治理质量的持续提升提供有效支撑。
摘要:本研究立足新质生产力发展要求,聚焦数智时代对金融学专业人才的新需求,系统分析了当前金融学专业人才培养模式存在的问题,如培养理念滞后、课程体系失衡、实践教学不足以及师资与评价体系滞后等。文章提出了构建双螺旋驱动的培养理念革新体系、打造模块化动态课程体系、构建全链条实践教学生态以及实施双轨制师资建设与评价改革等创新路径,旨在为金融行业培养具备创新能力与数智素养的复合型人才,推动金融学专业教育改革,适应新质生产力发展的要求。
摘要:公立医院年度考核是提升医疗服务质量、实现可持续发展的重要手段。然而,当前多数公立医院的年度考核存在重视不足、组织保障薄弱、考核内容笼统、程序方法简单以及结果应用不充分等问题,严重影响了考核效果和医院的高质量发展。本文分析了公立医院年度考核的现状及问题,并提出了高度重视年度考核、加强组织领导与保障、科学设计考核内容、创新考核程序方法以及充分应用考核结果等改进建议,旨在推动公立医院年度考核从“任务驱动”向“价值创造”转变,助力医院高质量发展。
摘要:县级融媒体中心在媒体融合转型中普遍面临人员配置不均、职能错位及激励机制失效等问题,研究聚焦职能重构的逻辑分析,构建系统化的人力资源规划路径,涵盖岗位架构升级、能力模型构建与多层次培养机制,并结合典型案例深入剖析关键改革举措及其成效,归纳出具有前瞻性的组织发展趋势与人才治理方向,旨在为县域媒体机构提供制度设计借鉴与转型支持。
摘要:大件公路运输指的是对不可解体物品的运输,对于运输人才的专业能力和素养要求较高。在大件公路运输过程中,持续增加人才储备,并做好复合型技术人才培养,能有效发挥专业人才优势,确保大件公路运输的专业性、规范性和安全性。本文基于大件公路运输实际,探究人才储备与复合型技术人才培养策略,提出在人才储备中应做好人才引进管理,积极开展校企合作,同时要做好内部人才培养,重视人才职业发展规划;而在复合型人才培养中,应建立全新人才培养体系,创新人才培养方式,并且应重视数字化技术融合应用,积极拓宽人才国际化视野。期望能推动人才储备与培养工作的开展,有效满足运输需要,推动我国大件公路运输市场的稳步发展。