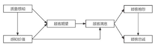
摘 要:本文聚焦于烟草企业零售客户满意度评价,以SW市烟草企业为研究对象,运用ACSI、CCSI等客户满意度评价模型理论框架重新构建符合SW市烟草企业实际情况的零售客户满意度评价模型,建立三层客户满意度评价指标体系并科学确定指标权重,在此基础上开展满意度评价实证研究,旨在为烟草商业企业优化服务策略、提升客户满意度提供理论参考和实证依据。 关键词:烟草;零售客户满意度;CCSI评价模型 一、引言
摘 要:随着全球市场竞争的加剧和消费者对产品质量要求的不断提升,质量管理体系的有效性和透明度变得尤为重要。本文基于区块链及质量管理体系的深入理解,分析区块链在质量管理体系中的作用,进而探讨基于区块链的质量管理体系运行模式,并以具体案例进一步探究与分析,旨在提出一种创新的质量管理方式,以增强产品质量追溯能力、提高供应链透明度并降低质量管理成本。 关键词:区块链;质量管理体系;运行机制 鉴于经济全
基金项目:义乌市哲学社会科学课题“数字赋能视角下义乌市物流业制造业深度融合的发展机理与实现路径研究”(YWSK24079);金华市哲学社会科学研究项目“数字赋能视角下金华市物流业制造业深度融合的发展机理与实现路径研究”(YB202339) 摘 要:即时零售以送达时效为显著的模式特征,在即时物流体系的支撑下,嵌入传统商业渠道的终端,服务于特定的市场空间范围,满足了消费者的多元化需求。即时零售融合了
摘 要:在新技术不断发展的今天,无人零售技术在改善购物体验、降低运营成本以及提高运营效率等方面给消费者以及商家都带来了诸多优势。但无人零售技术在技术精度、消费者接受度及数据安全和隐私保护方面还存在亟待解决的问题。未来无人零售技术的发展将依赖于技术创新和其他新兴技术。从商业模式上看,无人便利店、无人超市以及无人货架的店铺类型会不断涌现,盈利模式也会呈现多元化的趋势。 关键词:无人零售技术;技术创新
摘 要:创新作为引领发展的第一动力,是企业实现高质量发展的核心要素之一。本文深入探讨了顾客需求如何驱动企业创新以及这种创新如何驱动企业实现可持续的高质量发展。研究表明,对顾客需求的深度理解与满足是企业创新的源泉,其倒逼效应能够推动企业提升产品和服务的竞争力。同时,顾客参与创新可以促进企业与市场的紧密联系,提高决策的准确性,降低创新的风险。企业通过构建顾客参与的创新机制,能够激发组织内生动力,形成协
基金项目:辽宁省大学生创新创业训练计划项目(项目编号:S202411258072);辽宁省教育厅高校基本科研项目(项目编号:JYTMS20230385) 摘 要:本文通过问卷调查,收集并分析了辽宁省消费者在直播电商平台的消费意愿和行为数据并构建了消费者行为信息数据库,研究揭示了辽宁省消费者独特的消费习惯和需求特征,为电商企业和地方政府的政策制定打下了坚实的基础。 关键词:直播电商;消费者行为;
基金项目:2023年山东省中医药高层次人才培育项目;烟台市校地融合发展项目(项目编号:2023XDRHXMXK07);国家中医药管理局科技司-山东省卫生健康委员会共建中医药科技项目(项目编号:GZY-KJS-SD-2023-051) 摘 要:稳定中药材价格是实现中医药产业高质量发展的重要保障。自2020年以来,国内中药材市场价格迅速增长,突破周期性规律,涨至历史高点,但是在2023年末却出现折价
摘 要:近年来,互联网电商的快速发展对传统实体经济构成显著冲击,以社区团购为代表的新兴业态在下沉消费市场的扩张,进一步加剧了传统集市摊贩与周边零售商的生存压力。与此同时,受国内外宏观经济形势变化的影响,居民消费能力普遍下降,导致下沉市场的经济活力持续减弱。这一现象不仅阻碍了区域经济的均衡发展,也对乡村振兴战略的实施提出了新的挑战。为应对上述问题,本研究拟通过开发“云赶集”数字化平台,构建连接下沉市
摘 要:随着大数据技术的成熟和广泛应用,电子商务个性化推荐系统正在经历前所未有的革新。本文系统地分析了大数据在电子商务个性化推荐系统中的应用,通过探讨包括数据采集与存储、数据预处理、个性化推荐算法以及实时计算等核心技术,揭示了这些技术如何协同工作以提高推荐系统的准确性、响应速度和用户满意度。此外,本文还讨论了推荐系统在保障用户隐私和数据安全方面的策略和挑战。本文为电子商务行业提供了一个全面的参考框
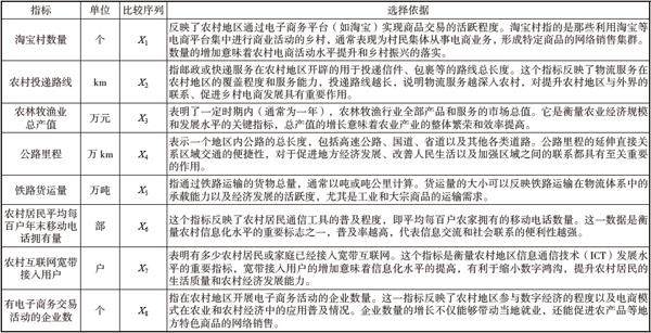
基金项目:2023年度湖南省社会科学成果评审委员会重点课题(项目编号:XSP2023ZDI009) 摘 要:随着数字经济的兴起,乡村电商成为推动地方经济发展的新动力。湖南地区作为农业大省,其乡村电商的发展对促进农产品销售、增加农民收入具有重要意义。本文选择湖南地区乡村电商发展作为研究对象,在分析湖南地区乡村电商发展状况的基础上,通过灰色关联分析识别对湖南地区乡村电商发展具有显著影响的因素,包括淘
摘 要:近年来,我国农村在乡村振兴、脱贫攻坚等政策的推动下充满了生机与活力,农村发展加快,农村电商的发展更是为实现乡村振兴提供了新路径。文章以乡村振兴战略为背景,以河南省农村为研究对象,对其农村电商发展遇到的问题进行分析并提出解决办法,以期不断促进农村电商发展。 关键词:乡村振兴;河南省农村;电商发展 一、引言 在国家政策的引导和扶持下,在当前互联网快速发展的时代,农村电商进入快车道,迎来全
摘 要:随着信息技术的迅猛发展,大数据已成为现代商业竞争中的重要战略资源。在电子商务领域,大数据的应用不仅革新了传统营销模式,也为企业开辟了新的增长机会和市场潜力。本文深入分析了大数据的四大核心特性:海量性、多样性、高速性和价值性,并探讨了其在电子商务中的实际应用,如精准的用户行为分析、市场趋势预测以及高效的产品优化。这些应用不仅提升了企业的运营效率,还赋予了企业前所未有的市场洞察力和竞争优势。基
摘 要:随着农村电商直播的蓬勃发展,对具备专业技能和实战经验的新型农村电子商务人才的需求日益迫切。本文介绍了现代村播学院建设的背景与意义,分析了现代村播学院的运营模式。本文作为职业学校新农商育训平台的创新实践研究,旨在为类似问题的研究和解决提供参考。 关键词:现代村播学院;职业学校;新农商;育训平台;创新实践 一、引言 随着信息技术的迅猛发展与互联网的广泛普及,农村电商直播犹如一股强劲的春风
摘 要:随着电子商务的迅猛发展,企业所处的市场环境发生深刻变革。传统的工商管理模式已难以适应新的竞争格局和业务需求。本文探讨电子商务对企业工商管理模式的多方面影响,分析当前企业工商管理面临的挑战,进而提出一系列创新策略,旨在助力企业在电子商务时代优化管理模式,提升核心竞争力,实现可持续发展。 关键词:电子商务;企业工商管理;创新 电子商务作为一种新兴的商业运营模式,借助互联网技术实现商品和服务
基金项目:漳州城市职业学院2024年校级教育科研项目“漳州市花卉产业电子商务供应链优化策略研究”(项目编号:YKY202405S) 摘 要:近年来,随着农村经济转型和互联网普及,社交电商成为连接农村生产与城市消费的新兴商业模式。通过社交媒体的广泛覆盖,社交电商在缩短农产品销售链条、提升农产品流通效率方面展现出显著优势。然而,农村电商的发展仍面临物流基础薄弱、网络设施不完善、人才不足以及消费者信任
摘 要:本文研究了网络货运平台在供需调控和定价策略方面的挑战。通过分析平台经济、双边市场理论、拥挤效应等相关研究,结合实际案例,提出了一系列优化供需调控和定价策略的建议。研究发现,随着用户数量的增加,平台的拥挤效应逐渐显现,影响用户体验和平台盈利能力。为此,本文提出了动态定价、差异化定价、补贴等策略,以通过经济手段调节用户行为,平衡供需关系,提升服务效率。本文的研究为网络货运平台的运营管理提供了理
摘 要:在当今全球化和电子商务迅速发展的背景下,物流行业作为连接生产者与消费者的桥梁,其重要性不言而喻。随着市场竞争的日益激烈和消费者需求的多样化,提升客户满意度成为物流企业运营发展中的关键任务。物流企业需要了解客户在意的服务因素,并根据客户的意见、需求完善自身的服务模式,让客户对物流企业的运输时效、服务态度、货物安全保障、运输费用等有更高的满意度,建立良好的物流企业运营品牌。本文阐述了物流企业运
摘 要:随着信息技术的快速发展,大数据已经成为现代社会的热门话题。物流企业需要积极引入大数据技术,改革内部管理,以此来推动物流企业外部服务效能的提升。部分物流企业在应用现代化科学技术时存在难题、阻碍,企业的管理人员需要根据信息技术的特征及自身管理的必要性做出合理的规划,采用集成化的系统对物流企业中所有的货物信息、用户信息进行统一管理,并保障信息在数据库中的安全性,推动物流管理信息化升级。本文讲解了
摘 要:随着全球数字化转型的加速推进,数字经济已成为推动经济增长的新引擎,在这一背景下,物流企业作为连接生产与消费的关键环节,其运营模式和成本结构正经历着深刻变革。价值链成本管理是提升企业竞争力和盈利能力的关键手段,物流企业需要积极地将现代化技术应用于价值链成本管理中,通过数据与信息的全面收集和智能化分析控制物流企业的成本支出,扩大物流企业的经济效益空间,为物流企业的良好发展奠定基础。本文阐述了数
摘 要:信息技术快速发展,区块链技术已成为推动供应链进化变革的重要力量,越来越多的企业开始将区块链的建设和使用提上日程。本文立足区块链对供应链协同绩效的影响,以京东为案例,论述了京东区块链的构建历程和实现路径,对其供应链协同绩效进行详细分析,得到了区块链对企业供应链协同绩效具有正向影响的结论。不过京东区块链的建设和应用目前还存在许多问题,本文针对存在的问题提出了相应的建议,旨在帮助京东构建更为完善
摘 要:数字技术的不断突破和应用,驱动数字经济快速发展。然而,传统链式供应链无法满足数字经济的发展需求,供应链急需转型升级。近年来,国家也不断出台政策支持企业进行供应链数字化转型升级。本文通过梳理学者们关于数字化和供应链的文献,总结供应链数字化内涵、转型动因及效果的相关研究成果,助力供应链数字化转型。 关键词:供应链;数字化;企业经营 一、引言 随着以大数据为代表的数字技术不断涌现及应用,数
摘 要:随着全球化贸易的持续扩张,跨境电子商务物流遭遇了诸多潜在风险与严峻挑战。在全球经济波动加剧的背景下,本文对跨境电子商务物流的风险进行了细致分类与深入分析,并探讨了实施高效风险管理策略的必要性,以保障物流的平稳与高效运作。本文首先界定了跨境电商物流的主要风险类别,其次剖析了各类风险的成因及影响,最后阐述了相应的管理策略,以期降低潜在风险、优化操作流程和增强企业的国际竞争力。 关键词:跨境电
基金项目:数智化转型背景下基于CIPP评价的智能物流技术新专业育人路径研究-以南信院物流专业建设为例YS20230601 摘 要:随着全球数智化转型的加速,智能物流技术在各行各业的应用越发广泛,同时推动了对高素质、专业化物流人才的需求。本文从数智化转型对物流人才的具体需求出发,基于CIPP评价模型从育人背景、资源投入、施教过程和育人成果四个维度对智能物流技术专业的育人路径进行评价体系构建,结合南
基金项目:湖南省教育厅科学研究项目:高职物流商务专业群赋能湖南“数商兴农”机制与路径研究(批准号:23B1025)的研究成果 摘 要:本研究基于对“数商兴农”文献理论的研究分析和现状审视,充分考虑路径构建的基本原则,尝试将电商、营销、商务、物流、金融五个领域相结合,构建高职物流商务专业群赋能湖南“数商兴农”EMBLF路径基本框架,并选择湖南现代物流职业技术学院物流商务专业群中电子商务专业作为实证
摘 要:随着数字经济的快速发展,跨境电商已成为全球贸易的重要组成部分。河南省作为我国的重要经济省份,在跨境电商领域取得了显著的发展成果。然而,跨境电商物流作为跨境电商的重要支撑,当前面临着一系列的挑战。本文旨在分析数字经济背景下河南省跨境电商物流的发展现状并提出相应的对策,以促进河南省跨境电商物流健康发展。 关键词:数字经济;河南省;跨境电商;物流发展 随着数字经济时代的来临,全球贸易模式发生
摘 要:不同国家和地区的文化差异、消费习惯、法律法规以及市场竞争态势等因素,都会对电子商务市场营销策略的制定和实施产生重要影响。因此,企业需要在深入了解目标市场的基础上,灵活调整营销策略,以适应复杂多变的国际市场环境。本文分析国际经贸背景下电子商务市场营销的特点、面临的挑战以及相应的营销策略。通过对相关理论的研究和实际案例的分析,提出一系列有效的市场营销策略,包括市场定位、产品策略、价格策略、渠道
基金项目:广西机电职业技术学院专业群科教融汇专项(科研专项)课题“大数据背景下‘桂字号’产品精准营销策略研究”(项目编号:2024KJRHK025) 摘 要:本文探讨了大数据背景下“桂字号”产品的精准营销现状、发展机会与策略。随着大数据技术的发展,营销领域正发生深刻变革,“桂字号”产品的营销面临诸多问题。大数据为“桂字号”产品的精准营销带来了新机会,包括政策赋能、用户画像迭代、推动产品创新和助力
摘 要:在数字经济快速发展的背景下,跨境电商企业面临着前所未有的机遇与挑战。品牌营销作为连接产品与消费者的关键桥梁,对于提升企业国际竞争力、增强消费者信任以及适应数字经济变革具有重要价值。基于此,本文首先分析了数字经济时代跨境电商企业品牌营销的重要性,其次指出了当前品牌营销工作中存在的品牌认知度构建挑战、跨文化营销障碍与误解、数据利用不足与策略单一以及竞争加剧与差异化缺失等问题。针对这些问题,本文
基金项目:2022年度辽宁省普通高等教育本科教学改革研究项目“民族传统体育文化融入高校公共体育课程路径研究” 摘 要:本文基于跨境电商视角对体育产品的国际化营销策略展开研究。首先分析体育产品跨境电商发展现状及当前国际化营销存在的问题,其次从产品、价格、渠道、促销四个方面制定国际化营销策略,涵盖产品定位与差异化、品牌推广、定价策略、渠道整合及多种促销手段,为体育产品在跨境电商领域实现国际化营销提供
摘 要:数字经济时代的到来对各行各业发展产生了深远影响,消费者需求逐渐向多样化、个性化、智能化方向转变。酒店作为传统服务业,应积极响应数字化发展趋势,构建数字化、多元化和智能化的数字运营新模式,同时利用先进的数字化技术为酒店营销提供支持,以数据驱动营销策略创新,优化营销内容,拓宽数字化营销渠道,从而增强对消费者的吸引力,推动酒店行业的可持续发展。本文简要分析数字化趋势下酒店行业运营现状以及运营与营
摘 要:随着乡村振兴战略的实施,我国农村经济得到迅速发展。在落实乡村振兴战略的过程中,要加强旅游商品开发,从而更好地推动农村经济实现可持续发展,促进更多人就业,实现本地文化的有效传承。本文以延吉为例,以乡村振兴战略为背景,分析乡村振兴战略背景下旅游商品的创意开发与营销策略,旨在提升旅游商品销售,促进延吉经济实现可持续发展,推动优秀的民族文化得到进一步传承。 关键词:乡村振兴战略;旅游商品;创意开
摘 要:作为新型管理模式,工商管理的科学合理应用既有效解决了以往企业管理中的弊端,也创新了管理模式,能够提高企业管理水平,为企业在竞争激烈的市场中抢占先机,进而提高企业竞争优势。本文全面探讨了企业工商管理中人力资源配置与市场管理的重要性及其执行中遇到的挑战,并提出了相应的优化策略。首先,本文阐述了企业工商管理的核心价值,强调其在创新管理体系、明确发展目标和优化市场竞争中的关键作用。其次,分别从人力
摘 要:随着企业规模的不断扩大和市场竞争的日益激烈,传统的绩效考核体系已难以满足企业发展的需要,因此对绩效考核体系进行优化与创新,成为提升企业管理效率、激发员工潜能、增强企业竞争力的关键手段。企业应根据自身的发展战略和实际情况,设定合理的考核目标,遵循公正、公平、公开的原则,确保考核结果的客观性和准确性。其中,应注重考核过程的沟通和反馈,让员工了解自身的优势和不足,明确改进方向。而在创新绩效考核体
摘 要:在人才强企的背景下,企业对高层次人才的需求呈现日益增长的趋势。为了应对激烈的市场竞争、科技变革和经济转型的挑战,企业必须采取积极措施,优化人才引进和培养策略,构建以人才为核心的竞争优势,从而在未来的发展中占据有利地位。本文结合企业对高层次人才的需求现状,结合政府引才政策、企业人才培养机制、高层次人才引进目标等,探索人才强企背景下企业高层次人才培养策略。 关键词:人才强企;高层次人才;人才
摘 要:胜任力模型以核心能力、技术和行为标准为基础,为企业提供了系统化的人才管理框架。在选拔过程中,A企业通过明确胜任力要素,制定了详细的选拔标准和流程,确保候选人能够符合企业的实际需求和未来发展方向。研究发现,通过实施胜任力模型,A企业能够更准确地识别高潜力人才,并提高选拔的科学性与公平性。培养方面,A企业结合胜任力模型设立了定制化的培训计划,明确了人才发展目标与路径,促进了员工能力的全面提升。
摘 要:随着全球经济一体化的加速和市场竞争的日益激烈,国有企业作为国家经济的重要支柱,其采购管理的重要性日益凸显。本文对供应链管理视角下国有企业采购管理展开研究,通过分析国有企业采购管理现状、供应链管理理论、国有企业采购流程、供应链整合以及国有企业采购中的风险管理等,提出了供应链管理下的采购管理提升路径、供应链协同与国有企业采购的创新实践。研究表明,优化国有企业采购管理不仅能有效降低采购成本,提升
摘 要:随着经济的发展,国际国内市场环境正经历着翻天覆地的变化,在这堪称百年未有之大变局的时代背景下,企业必须积极适应市场变化,提升自身的核心竞争力。物资采购作为企业运营中的关键环节,是助力企业实现降本增效目标的重要因素之一。然而,物资采购中隐藏着各种风险,如何规避采购过程中的风险尤为重要。本文主要探讨企业物资采购的流程,分析采购过程中存在的风险,提出风险防控的措施,从而助力企业高质量、可持续发展
基金项目:2024年南阳市哲学社会科学规划项目:数字赋能提升南阳市“万人助万企”活动助企服务能力对策研究(项目编号:〔2024〕2号) 摘 要:南阳市“万人助万企”活动是河南省深化政企合作、推动企业高质量发展的重要举措。本文围绕该活动的实施情况,分析在助力企业创新管理过程中存在的问题,提出通过数字赋能提升企业创新管理的策略,涵盖提升企业创新意识、加速数字化转型、完善内部管理机制以及强化人才培养与
摘 要:在全球经济迅猛扩张与市场角逐日趋激烈的背景下,企业寻求持续成长的核心驱动力已锁定于金融投资管理。本文探讨新时代背景下企业如何创新金融投资管理。首先,探究金融投资管理的核心实质为合理配置资金以实现资产增值与风险控制。其次,阐述了企业金融投资管理的深远价值,包括优化金融架构、精进管理体系和提升经济效益,分析强化动因有追求更高经济回报和推动企业持续进化,指出面临的挑战包括缺乏全面战略布局、专业人
基金项目:广西民族师范学院2020年度校级科研项目(项目编号:2020YB037) 摘 要:随着全球经济一体化和技术进步的不断深入,高新技术产业已成为推动经济增长和提升区域竞争力的关键因素。本文从产业投入、产业产出、产业创新以及产业支持环境四个维度构建广西高新技术产业竞争力评价指标体系,用熵值法对2010—2022年广西高新技术产业竞争力进行综合评价,并从多个角度分析广西的高新技术产业竞争力状况
摘 要:供应链金融虽已经历多年的演进,但依然难以满足中小企业及实体经济对于资金的迫切渴求。传统的供应链金融运作模式面临诸多挑战,包括交易真实性的验证难题、高昂的监管负担、中小微企业遭遇的融资障碍与成本压力、金融机构服务范围的局限性以及供应链与产业链生态系统的不稳定因素,这些都迫切要求核心企业对供应链管理模式进行升级。区块链技术,凭借其分布式、可追溯且不易篡改的特性,自然而然地成了破解供应链金融难题
基金项目:2023年度沈阳市哲学社会科学立项课题:数字经济和实体经济深度融合助力沈阳经济高质量发展(项目编号:SYSK2023-01-028) 摘 要:数字经济时代,个性化定制、协同化生产、网络化服务贯穿实体企业发展的全过程,加快了实体企业的数字化转型步伐,推进了实体经济与数字经济深度融合发展,对促进沈阳经济高质量发展意义重大。本文通过梳理数字经济与实体经济融合的基本理论,归纳数字经济与实体经济
基金项目:2024年广西壮族自治区柳州市软科学课题“新发展理念下柳州制造业高质量发展的路径研究”(项目编号:202406);2024年柳州城市职业学院科研重点课题“RCEP背景下广西向海经济高质量发展的路径研究”(课题编号:2024KYZD02) 摘 要:向海经济作为一种新兴的经济发展模式,是驱动经济增长不可或缺的新动能。国内在向海经济领域的研究已取得一定成果,但仍面临诸多问题。本文对国内权威数
摘 要:本文基于中国50个创新型城市2008—2022年的面板数据,通过面板数据熵权法计算数字经济发展水平和城市经济韧性水平,运用双重固定效应下的基准回归模型和中介效应模型对数字经济影响城市经济韧性的直接效应和间接效应进行实证检验。研究表明,首先,数字经济对城市经济韧性有着显著的正向促进作用。其次,数字经济对城市经济韧性的影响可以通过提高要素市场化水平进行响应。因此,创新型城市在提升经济韧性的发展
摘 要:数字经济作为新时代经济增长的新引擎,其核心产业的集聚效应对于推动生产方式变革、促进新质生产力形成具有重要作用。本文旨在探讨数字经济核心产业集聚如何赋能新质生产力的发展,通过分析新质生产力的内涵与战略意义,构建数字经济产业集聚与新质生产力之间相互作用的理论机制并进一步提出实现这一赋能目标的实践路径。 关键词:数字经济;产业集聚;新质生产力;理论机制;实践路径 随着信息技术的快速发展,数字
基金项目:2024年度潍坊市社会科学规划重点课题“潍坊市产业管理体系构建与优化研究” 摘 要:本文基于“新质生产力”理念,探讨了潍坊市现代化产业体系的构建与优化。首先分析了潍坊市产业发展现状及存在的问题,如政府引导不足、产业集群竞争力弱、产业关联度低。其次提出了优化路径,如加强政府引导、完善基础设施、优化营商环境等,以提升潍坊市产业整体竞争力,推动经济高水平发展。 关键词:新质生产力;产业集群
摘 要:国家“一带一路”倡议深入实施,新疆维吾尔自治区是联通欧亚的必经之路,扼守重要交通要道。第一师阿拉尔市是新疆维吾尔自治区直辖县级市,也是新疆生产建设兵团的重要组成部分,被赋予了建设南疆兵团中心城市的光荣使命。近几年,第一师阿拉尔市着力优化调整产业结构,大力发展商品贸易和服务行业,出台一系列便民利民措施,成绩可喜。本文通过阐述当前第一师阿拉尔市商贸服务领域发展现状,科学分析带动三产发展的有益经
摘 要:企业数字化转型过程中会面临多方面的财务风险,这不仅与数字化技术融入后信息的安全和流通容易受到影响有关,还与转型过程中技术人员的适应能力以及系统运行的安全稳定性有关。本文以数字化转型为背景,探讨企业可能面临的财务风险,并进一步提出管理措施。通过分析可知,企业数字化转型背景下的财务风险管理工作需要强化数据安全技术支持、形成隐私保护机制、优化数字化管理成效、提升企业经营合规性、出台投资回报管理措
摘 要:本文基于我国60家军工上市企业2012—2022年的面板数据,运用双重固定效应下的基准回归模型和调节效应模型分析了数字化转型背景下税收负担对军工企业高质量发展的影响。研究表明:(1) 税收负担与军工企业全要素生产率之间存在显著负相关关系,减税降费政策的实施有利于促进军工企业高质量发展;(2) 数字化转型与军工企业全要素生产率之间存在显著正相关关系,军工企业数字化转型有利于企业在数字经济的背
摘 要:在当前激烈的市场竞争环境下,全面预算管理是企业实现财务目标和业务目标的重要工具。为促进企业全面预算管理的优化,本文立足业财融合视角,分析了业财融合视角下企业全面预算管理优化的意义,探讨了企业全面预算管理的现状及其面临的主要问题,提出了业财融合视角下的优化策略,包括建立数据平台、科学制定预算目标、改进预算编制方法以及强化控制考核体系。研究结果表明,业财融合视角下的全面预算管理优化能够显著提升
摘 要:本文旨在研究伊利乳业的盈利能力,通过分析其销售净利率、总资产周转率和权益乘数三个关键财务指标来评估企业的运营效率、资产利用能力和财务杠杆情况。伊利乳业作为乳制品行业的领军企业,其盈利能力不仅关乎企业自身的持续发展,也对整个行业的竞争格局和市场走向具有重要影响。通过深入研究伊利乳业的盈利能力,可以为投资者、管理者和行业分析师提供有价值的参考信息,帮助他们更好地把握市场动态和投资机会。 关键
摘 要:企业会计内部控制作为企业管理的核心环节,在“互联网+”环境下正经历着深刻的变革。基于此,本文首先分析了“互联网+”对企业会计内部控制的影响,随后探讨了“互联网+”环境下企业会计内部控制存在的主要问题。针对这些问题,本文提出了建立全面风险管理机制和内部审计制度、优化内部控制环境、强化会计信息系统安全、利用大数据和人工智能技术以及加强云计算和区块链技术应用等方法与策略,以期提升会计内部控制的效
基金项目:海南省社科联课题《数字经济发展背景下海南自贸港优惠政策体系中企业所得税问题研究》(课题编号:HNSK(ZC)23-138) 摘 要:随着市场经济的发展和税收法律体系的不断完善,企业所得税纳税筹划成为企业降低税负、提高经济效益的重要手段。然而,在纳税筹划过程中,如何有效管理和降低税务风险,确保筹划方案的合法性和有效性,成为企业需要面对的重要问题。本文从税务风险视角出发,对企业所得税纳税筹
摘 要:本文以2013—2022年我国A股上市公司为样本,探究不同媒体情绪下企业ESG表现对财务绩效的影响。研究发现:企业良好ESG表现可以提升财务绩效,积极媒体情绪在二者之间发挥负向调节作用,消极媒体情绪发挥正向调节作用;对非国有企业、非重污染企业、高科技企业而言,ESG表现对财务绩效的提升效果更显著。本文的研究检验了媒体情绪的治理作用,为改进企业ESG表现提供了一定的经验证据。 关键词:ES
摘 要:在数智化时代的浪潮中,乳制品行业的竞争日益激烈,面临着前所未有的变革与挑战。在此背景下,企业需要积极拥抱数智化变革,推进业财融合和数智化发展,提高自身的经营管理水平以保持竞争优势。本文选取伊利集团作为研究对象,从数智赋能的视角出发,对伊利推进业财融合的动因展开阐述,多方面探讨了伊利实施业财融合的具体路径:建立财务共享服务中心、调整财务管理体系、价值链融合打造数字化运营,最后对业财融合实施的
摘 要:随着国内经济增长放缓,国内的企业在经营和发展过程中也需要重新制定其发展策略。一个企业的盈利水平直接影响该企业是否能够持续生存,这可能会对我国的宏观经济状况带来长远的影响。本文以步森服饰为例,介绍了大数据的内涵及特征,总结了步森服饰的现状,然后通过分析总资产报酬率、成本费用利润率、营业利润率指标,对存在的问题进行了总结,给出了相应的解决方案和建议,以期为同行纺织制造企业提供参考。 关键词:
摘 要:“智能会计,价值财务”成为新时代财务管理的新主张,财务数智化转型逐步成为赋能国有企业高质量发展的关键。本文结合多年工作实践,立足业财融合视角,通过对财务数智化发展阶段的阐述,剖析业财融合模式下国有企业财务数智化转型的方向,提出业财融合模式下推动国有企业财务数智化转型的具体路径。 关键词:业财融合;国有企业;数智化转型;财务管理 当前,数智化转型浪潮正以不同的方式重塑着每个行业,数智化转
摘 要:智能制造以其高效利用生产数据的能力,展现了高度的生产柔性,引领制造业向更高质量发展。业财融合在智能制造背景下,是会计服务向高质量发展的主动性内在升级,对制造企业实现资源高效利用、促进可持续发展具有重要意义。在此背景下,业财融合成为制造企业实现高质量发展的关键路径。然而,业财融合在实践中面临多重挑战,针对这些挑战,本文提出了相应的对策,通过积极应对挑战,深化业财融合实践,制造企业可以优化资源
基金项目:辽宁理工职业大学2024年度校级课题:“财务大数据分析课程”综合评价研究与实践(编号:LNLG2024ZD09) 摘 要:随着大数据、云计算、智能算法等先进技术手段的发展和普及应用,社会进入大数据时代。大数据时代下,人们的生产和生活方式发生了很大变化。以企业经营管理为例,大数据时代改变了传统商业模式,也提高了企业经营管理的效率和质量。得益于技术手段的支持,企业自身竞争力得到提升,但是这