摘要:本文聚焦政府投资基金的政策引导作用与市场化运作平衡问题,在我国经济转型背景下展开研究。本文界定了政府投资基金、政策引导作用及市场化运作的核心概念,以委托代理理论和产业政策理论为支撑,分析了政策引导的功能、实施机制与困境,以及市场化运作的核心要素、模式与挑战。通过安徽省人工智能产业基金的案例,探讨了平衡的实践经验,并从制度设计、运作模式、生态支撑三方面提出平衡路径与建议。研究旨在完善公共财政资本配置理论,为基金优化运作提供参考。
摘要:为了探索低碳经济发展背景下绿色金融的创新发展路径,推动金融业服务生态文明建设和可持续发展目标的实现,文章从产品服务创新、科技融合应用、市场拓展合作三个维度系统分析了绿色金融发展的现实需求与创新机遇,深入研究了碳金融产品开发、数字化技术应用、跨区域市场联通等关键创新路径的实施策略与操作模式。研究表明,多层次的创新路径能够有效促进绿色金融体系的完善与发展,产品服务创新与科技应用的深度融合为绿色金融发展注入了新的活力,市场拓展与合作模式的持续优化将成为推动绿色金融高质量发展的重要驱动力。
摘要:全球新一轮科技革命和产业变革加速演进背景下,科技企业作为创新核心载体,其发展质量关乎国家科技竞争力与经济结构升级。当前科技企业面临“资金短缺”与“智改数转”转型成本高的双重困境,金融助力与智改数转协同作用未充分释放。本研究剖析二者对企业创新的影响,探索信息驱动精准对接、金融联动共担共享、协同平台要素流动等协同路径,旨在形成“金融赋能转型、转型回馈金融”的良性循环,为科技企业高质量发展及政策制定、企业实践提供理论依据。
摘要:本文先剖析了石化企业资产配置现状,聚焦全生命周期管理断裂、数字化水平滞后及资产结构失衡等关键问题,提出三大创新路径:基于全生命周期的资产结构动态优化路径,通过精准采购、智能运营与市场化处置实现结构适配;数字化驱动的资产配置智能转型路径,依托一体化数字平台与智能决策工具提升决策科学性;产业协同与资产价值释放路径,通过跨区域协同、资产证券化及产学研融合释放资产价值。研究旨在为石化企业提升资产利用效率、支撑绿色低碳转型提供实践参考,助力其在高质量发展与“双碳”目标下实现提质增效。
摘要:供应链金融是建筑企业缓解融资压力的重要途径,其核心在于通过核心企业信用传递整合产业链资金流。本文以建筑企业供应链金融融资为研究对象,梳理建筑企业供应链金融融资的逻辑,分析当前建筑企业供应链金融融资的实践困境,提出建筑企业供应链金融融资的策略,包括强化核心企业信用传递扩大融资覆盖范围、推动供应链信息协同共享提升风险评估能力、构建多元风险分担模式优化风险分配结构,旨在为建筑企业扩大融资覆盖范围、提升风险防控能力提供理论支撑与实践参考。
摘要:文章以基础设施政府投资项目为研究对象,深入分析其风险管理的现状与问题,提出优化政府投资项目管理制度、创新多元化投融资机制、加强风险管理能力建设、建立健全法律制度保障等系统性解决方案,为提升基础设施政府投资项目风险防控能力、促进投资效益最大化提供理论指导和实践路径。
摘要:本文针对政府投资项目普遍存在的“超标准、超概算、超工期”问题,基于全生命周期理论系统性构建“决策一设计一施工一后评价”管控框架。通过余杭中学改扩建工程案例实证,融合事前绩效评估、动态挣值监控、“BIM+物联网平台”等技术手段,实现成本与进度协同控制。提出强化源头管控、优化招标合同、实施动态监控、完善闭环评价及构建信息平台五维协同策略,为根治“三超”提供可复制的理论范式与实践路径,旨在推动政府投资管理向高效化、透明化转型。
摘要:村镇银行在激活农村金融市场、填补金融服务空白、改善县域金融服务、促进经济均衡发展等方面发挥了重要作用。同时,村镇银行是扎根县域的“区域性”小型银行,在规模扩张和可持续发展方面仍面临较大挑战。近年来,村镇银行业务增速放缓、营利承压,面临治理不足、经营成本高、业务竞争受限、风险抵御能力弱等困境。本文结合当前经济金融形势,提出坚持支农支小定位、强化公司治理、加大政策支持、加强人才培养等改革方向,旨在推动村镇银行可持续发展。
摘要:在市场经济持续发展的背景下,企业投融资活动愈发频繁,随之而来的金融风险也成为影响企业生存与发展的关键因素。本文立足投融资视角,剖析企业在投融资过程中面临的各类金融风险及其成因,涵盖投资风险里的市场风险、项目风险、流动性风险,以及融资风险中的债务融资风险、股权融资风险、汇率风险。接着,探究企业金融风险控制存在的问题,像风险预警机制不完善、投融资决策有缺陷、内部控制体系不健全等。最后,针对这些问题提出相应控制策略,旨在为企业有效防范和化解金融风险提供参考,推动企业健康稳定发展。
摘要:全球经济融合背景下,金融市场风险隐患频发,优化风险管理体系已成为金融行业突破发展困境的迫切需求。金融衍生品合约作为现代风险管理的核心工具,可为市场主体精准识别与处置风险提供创新手段,但因其杠杆交易特性与复杂定价逻辑,易引发操作偏差并累积风险。本文结合实践,分析金融衍生品合约在风险转移与分散、价格发现与定价、资源优化配置等方面的作用,剖析其适用中存在的市场环境适配性不足、合约自身局限性、主体应用能力薄弱、监管与合规滞后等问题,提出市场环境适配、合约选择与风险对冲、主体能力建设、内控与监管协同等改进对策,旨在为金融市场稳定发展提供参考。
摘要:区域间经济竞争加剧背景下,传统产业园区以土地和政策优惠为主的模式难以为继,转向以产业链协同为核心的发展模式成为必然。本文深入分析了产业链协同园区的优势(降低交易成本、促进创新融合)与挑战(利益分配壁垒、机制缺失),分析智能网联汽车产业链结构,对比国企与民企产业园区的优劣势(国企具有政策资源与长期导向优势,但存在决策僵化、盈利效率瓶颈),提出基于产业链协同的国企园区招商策略(精准定位、链式招商、生态招商)与运营策略(公共服务平台搭建、产业链协同服务、智慧化管理),并给出制度与资源保障措施,旨在提升国企园区竞争力,推动区域经济高质量发展。
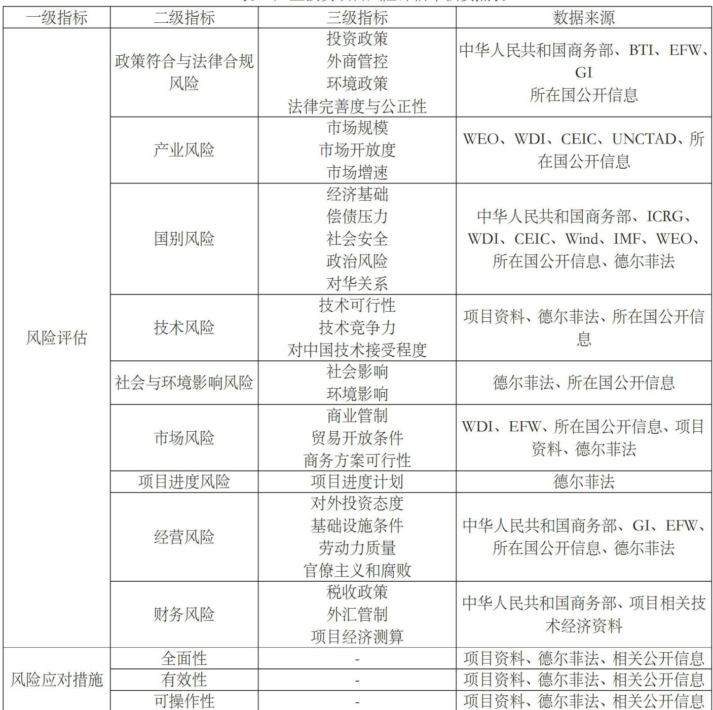
摘要:在全球化投资不断深化的背景下,准确、全面的项目评估已成为海外投资决策中的关键环节。本文以海外投资项目风险分析为研究对象,构建了一个AI智能体分析框架,旨在通过整合多元异构数据,提升投资风险识别与收益评估的智能化水平。本研究设计了一套结构化的决策流程,涵盖对文本、图像等信息的采集、处理与综合判断,从而有效支持复杂环境下的投资决策。同时,为应对国际市场的动态变化,系统引入了持续学习机制,确保模型具备艮好的适应性和时效性。实验结果表明,该智能分析体系不仅能够实现高精度的风险预测,还具备挖掘潜在投资机会的能力,为投资者提供了更具前瞻性的辅助决策支持。
摘要:数字技术推动博物馆文物数字化成为文化遗产保护与传播的重要方向,但文物数字资产确权模糊、流通效率低等问题制约其价值释放。区块链技术的去中心化、不可篡改、可追溯特性与文物数字资产需求高度适配,可提升确权流通效率、保障信息真实、便于流转管理,但面临基础设施滞后、复合人才匮乏、单一技术局限、法规不健全等挑战。本文提出强化基建、组建复合人才队伍、联用数字技术、完善法规等路径,为推动区块链与博物馆文物数字资产管理融合提供参考。
摘要:在国家“全国一张网”战略和数字化转型背景下,天然气管网面临数据割裂、预测模型缺失和作业方法不统一等核心挑战。本文提出“数据治理统一化 + 模型预测自主化 + 作业平台数字化”三位一体解决方案:通过动态元数据管理和标准化数据体系破解数据孤岛问题;研发多模态融合预测模型,集成经济、社会、能源等20余项指标提升预测精度;构建智能作业平台,实现规划流程标准化与算法模块化。试点应用表明,该方案使数据交互错误率下降 90% ,规划效率提升 70% ,并为跨区域协同决策提供科学支撑,为能源基础设施数字化升级提供可复用的技术路径。
摘要:社会经济的增长与环境质量有着直接的因果关系,社会经济的发展必然会增加当地的环境压力。为构建宁夏环境质量品牌公信力,本文基于2016~2023 年统计数据,采用EKC二次曲线模型与皮尔逊相关系数法,分析社会经济、污染物排放与环境质量的关联性。研究结果显示:人均GDP与主要工业污染物排放量高度相关( R2>0.85) ,但不符合EKC倒U型特征,呈先降后升的U型;经济增长与多数环境质量指标(除 03 )负相关,工业污染物排放与多数环境质量指标(除 03 )正相关;第二产业发展与环境演变显著关联,工业减排推动环境改善,但 03 污染随经济加剧,水体化学需氧量受非工业因素主导。宁夏环境质量总体改善,但结构性压力仍存,需持续优化产业与能源结构。
摘要:清水河县位于内蒙古呼和浩特市南端,其医院作为基层医疗机构面临政策压力下收入增长乏力、运营成本攀升、患者外流与信任危机、人才短缺流失等困境。基于该医院实践,本文分析困境根源,提出强化医联体合作与政策支持、实施精细化成本管理、加强人才队伍建设、推进信息化赋能、优化绩效管理等策略,旨在缓解基层医疗困境,优化服务体系,为基层医疗卫生机构可持续发展提供实践参考。
摘要:基层统计机构是国家统计工作的重要一环。本文以吉林省S市为例,系统研究了基层统计机构工业统计工作现状及问题,并提出相应的优化对策。研究发现,当前基层工业统计面临管理体制不完善、统计基础薄弱、数据质量隐患等突出问题,具体表现为统计机构配置失衡、部门间存在数据壁垒、企业原始记录不健全、统计人员素质参差不齐等。针对这些问题,本文提出深化统计管理体制改革、加强统计宣传、完善培训体系、推进企业电子台账建设等系统性对策建议,旨在构建更加科学高效的工业统计工作体系,为老工业基地转型升级提供精准数据支撑。
摘要:在全球农业向绿色、可持续方向转型的背景下,绿色农业技术推广已成为推动农业现代化和生态文明建设的重要抓手。本文从生产效率提升、成本降低与环境治理支出减少、产品竞争力增强以及农民收入增长等方面分析了其经济效益,结合实地调研与相关文献总结了当前推广过程中面临的主要障碍,包括农户接受度低与认知不足、技术成本高与短期回报不明显、推广体系不健全、市场激励不足等,针对上述问题提出了加强农民培训与示范推广、优化财政与金融支持、健全推广服务体系、完善市场与品牌建设等对策,以期为绿色农业技术的有效推广与应用提供参考。
摘要:在全球应对气候变化及我国“双碳”目标推进背景下,建筑与房地产行业绿色发展已然成为行业实现可持续转型的核心路径。当前行业面临成本困局导致绿色投入与市场溢价错配、技术迷局造成创新突破与落地瓶颈拉锯、认知鸿沟引发专业认证与民生感知断裂以及政策梗阻致使顶层设计与落地执行存在温差等问题。本文提出强化政策支持(完善法规与全过程监管)、加大技术研发与推广、提升行业绿色意识(人才培养与消费引导)、优化产业结构与布局(产业链协同与合理规划)等优化路径,旨在推动建筑与房地产经济绿色高效可持续发展。
摘要:本文聚焦轨道交通投资优化策略,研究产业链协同、区域差异、动态调整及政策与市场保障等维度。在方法上,通过分析纵向整合路径实现产业链协同,依据人口密度等要素划分区域投资优先级并优化资源配置,建立动态调整机制把控投资节奏与规模,构建政策与市场双重保障体系。结果显示,纵向整合可提升产业链效率,区域差异化投资满足多元需求,动态调整确保投资精准性,双重保障降低投资风险。结论认为,综合运用上述策略可优化轨道交通投资,提升资本效率与服务质量,推动行业可持续发展。
摘要:广东省低空经济已进入快速发展阶段,规模超千亿元,形成以广州、深圳、珠海为核心的产业布局,覆盖基础设施、飞行器制造、运营服务等全产业链,在无人机研发与市场份额方面优势显著。然而,当前发展仍面临基础设施统筹不足、政策针对性不强、区域协调机制缺乏等挑战。研究提出通过加速基础设施布局、优化产业扶持政策、强化区域协同等策略,以期能推动低空经济高质量发展,助力粤港澳大湾区低空经济国际化。
摘要:农村金融创新是推动农业经济发展的重要动力,核心在于通过产品、服务与制度的改革,解决农业融资难、融资贵的问题,推动农业产业化与规模化经营,促进技术推广与现代化进程,并在增加农民收入、提升农村消费水平等方面发挥积极作用。然而,金融风险控制难度大、基础设施与信息化建设不足、农户金融素养偏低以及法律监管滞后等问题,限制了金融创新的深入推进。为此,需要从完善金融政策环境、加快数字基础设施建设、提升农民金融素养、健全风险控制与信用体系以及推动多元主体协同参与等方面发力。通过构建制度完备、技术支撑有力、主体联动的创新体系,农村金融才能更好地支持农业经济发展,服务乡村振兴战略。
摘要:乡村振兴战略背景下,农村集体经济财务管理创新尤为重要。只有形成全新的财务管理模式,方可加快农村改革步伐,保障集体资产的安全性。传统的农村集体经济财务管理存在监管薄弱、效率低下等问题,影响了农村地区的资源配置。基于此,本文从农村集体经济财务管理的意义着手,深入探究了财务管理模式的创新路径,以期为实际工作提供参考与借鉴。
摘要:“金税四期”背景下的大数据税收监管新时代,是“以数治税”的智慧税务时代。对于电网企业来说,这将带来大规模企业资产、复杂业务链的穿透以及涉税业务的多样性。“如何趋利避害”成为电网企业亟待解决的新问题。本文旨在探讨“如何管理”,以规避智慧税务时代给传统电网企业带来的风险。因此,本文剖析了电网企业在“金税四期”“智慧税务”时代面临的大数据分析带来的基本风险,并提出相应的防御策略:一是搭建税务大数据平台,以应对穿透风险;二是优化业务、财务和税务等流程,以解决传统管理风险;三是做好优惠政策全生命周期管理,以规避优惠不适用风险;四是凭借数据分析结果证明关联交易的公允性,以应对涉税交易复杂带来的风险。
摘要:在国有企业运营及发展中内部控制与国有企业财务管理效能密切相关,保障内部控制有效性可更好地防范资金流失风险,规范财务行为,提高资金使用效率,降低经营风险,是国有企业实现可持续发展的重要基石。国有企业可通过完善内部控制制度体系、强化内部控制执行力度、优化内部监督机制、推进财务管理信息化建设等多种方式来提高财务管理效能,为国有企业的可持续发展和战略发展目标的实现打下坚实基础。
摘要:随着信息技术的飞速发展,信息化已经全面渗透于小学财务管理的方方面面。本文从信息化背景下小学财务管理的工作特点入手,分析该领域存在的问题,然后给出解决办法,通过观察可知,信息技术的引入确实可以提高小学财务运作的效率与水平,然而在实际操作过程中,信息带来的安全风险同样不可轻视。作为财务运作人员,要正确看待并重视信息安全的价值,促使财务管理工作顺利开展。
摘要:境外EPC项目是我国工程企业国际化的重要业务模式,预算管理作为成本控制核心环节,因境外政治、经济、法律等环境复杂性,面临编制脱离实际、执行监控不严、调整机制不健全等困境,其成因涵盖管理理念体系滞后、专业人才短缺、信息不对称与技术手段落后。本文通过剖析困境及成因,提出优化预算编制流程与方法、加强执行监控、强化人才队伍建设等策略,以提升境外EPC项目预算管理水平,助力项目高质量发展。
摘要:随着数智化技术的快速发展,事业单位财务工作作为组织管理的核心环节,正面临从传统模式向数据驱动模式转型的关键机遇与挑战。传统财务工作模式弊端逐步显露,职能定位偏差、流程效率低下、风险防控薄弱等弊病严重影响着财务工作质量与成效。而数智化技术则为事业单位财务工作优化提供了新机遇,既可通过相关技术强化决策支持、提高财务工作流程效率,还可以实现智能化风险防控。基于数智化技术对事业单位财务工作的种种优势,本文提出搭建业财融合数智化平台、加强大数据技术在数据分析中的应用、建立财务风险预警机制、加强财务人员业务培训等策略,希望能为数智化背景下事业单位财务工作优化提供帮助。
摘要:研究是推动审计工作开展和发展的“重要法宝”,在提升审计效果、深化审计深度与广度等方面发挥着至关重要的作用。新形势下,基层审计机关组织开展好研究型审计工作,是审计改革创新的必然趋势,是提升基层审计效果与质量的关键一步,也是今后做好审计工作的重要保障。本文以县供销合作系统专项审计为例,对研究型审计的内涵进行解读,研究分析基层审计机关开展研究型审计的方法,包括创新审计理念、加强组织保障、成立审计组、做好审前调查、创新审计工作方法、深挖审计成果加大整改力度。并提出了服务大局、培养复合型审计人才、注重统筹谋划、贯穿审计全过程等优化意见与建议。希望能够为基层审计机关顺利开展研究型审计提供一些参考与帮助。
摘要:本文聚焦新收入准则、新金融工具准则及新租赁准则,深入剖析其对企业财务核算、决策及风险管理产生的多维度影响。研究发现,新准则在提升财务信息质量与透明度方面成效显著,但同时也给企业带来了核算复杂度增加、决策难度提升及风险管理挑战加剧等问题。本文从完善财务核算体系、优化决策机制、强化风险管理三个层面提出应对策略,旨在为企业有效应对新准则挑战、实现平稳过渡提供理论支持与实践指导。
摘要:随着市场经济的深入发展,企业为追求自身利益最大化,税收筹划已经成为企业财务管理不可缺少的一部分。本文对税收筹划在企业财务管理中的意义、原则、方法和风险防范等方面进行了深入的探讨。从企业融资、投资、运营、利润分配四个方面,阐述了税收筹划在降低企业税负、提高资本使用效率、增强市场竞争力等方面的作用。在此基础上,对税收筹划过程中可能出现的风险进行了分析,并提出了相应的防范对策,从而保证税收筹划活动的顺利开展,实现企业财务管理的目的。
摘要:数字化转型背景下,AI技术凭借高效数据处理、精准决策优化、持续自我进化等特性重塑传统财务管理模式。国有企业作为我国经济发展的核心支柱,需主动融合AI技术推动财务管理数字化转型,以提升财务管理水平及可持续发展能力。本文首先分析国有企业财务管理数字化转型中AI融合的必要性(提升效率降成本、优化资金配置、支撑战略决策),继而剖析现状问题(管理者认知偏差、基础设施滞后、“信息孤岛”凸显、数字化人才短缺),最后提出明确战略方向、构建AI数字化共享服务中心、应用AI工具与技术、培育数字化人才等策略,为国企实现财务管理数字化转型提供实践路径。
摘要:通过定期的固定资产投资数据统计分析,能够及时洞悉地方政府债务风险,增强政府风险预警能力。本文以提高地方政府财政风险应对水平为主旨,论述了固定资产投资统计数据在地方政府债务风险预警中的应用。文章基于固定资产投资统计原则,阐述其在政府债务风险预警方面发挥的作用,进而提出健全联动数据库、加强“固投 + 预警”双管理、强化潜在风险穿透式监管、构建一体化风险评估模型的措施,以期为优化地方政府财政支出结构、提高财政政策支撑经济发展的水平提供思路。
摘要:轨道交通快速发展催生海量数据资产,其价值显著但安全合规风险突出。本文聚焦轨道交通数据资产管理,分析其动态实时性、多源异构性及高安全需求等特征,构建基于业务功能与敏感程度的分类体系,阐述数据全生命周期管理流程(含产生、采集、存储、处理、使用、销毁),提出数据共享范围界定与精细化权限控制策略,以及制度、技术、人员三维度的安全合规保障措施。研究表明,科学的数据资产管理可实现数据安全有序管理,助力提升运营效率与服务质量。结论为轨道交通运营方需重视数据资产管理,以保障运营安全与可持续发展。
摘要:本文以集团企业关联交易管理为研究对象,结合海油集团的实践案例,系统分析了关联交易的特点、管理挑战及系统构建的必要性。研究提出,通过信息化手段构建高效的关联交易管理系统,能够显著提升管理效率、降低合规风险,并确保财务数据的真实性与完整性。文章详细阐述了系统设计的关键功能、技术架构及实施路径,总结了当前存在的核心问题,并提出了未来优化方向。本研究为集团企业关联交易管理提供了理论参考和实践指导。
摘要:水库是灌溉供水、防洪发电的重要水利工程,管理水平直接关系到工程效益发挥,关系下游人民生命财产安全。本文探讨安全生产管理体系一体化建设路径,通过集成智能传感、 *BIM+GIS9 数字孪生、统一管控平台等关键技术,构建监测智能、业务协同、决策科学的一体化管理体系。一体化系统实现了数据自动采集率 ?95% 、重大风险预警时效 ? 1h、业务线上协同率 100% 等目标,使隐患识别时长缩短约 98% ,非计划停机事件降为零,提升了水库安全管理现代化水平。
摘要:数字智能化时代,人工智能技术(AI)成为改革社会生产方式的重要技术手段。为了进一步提高学校档案管理工作效率和质量,文章提出利用AI进行赋能的观点。研究重点探讨了AI在电子归档、智能检索、智慧服务、远程服务及数据安全等方面的应用,提出了将AI与0CR、大数据、RPA、App和区块链等结合的赋能路径,希望这些研究能够为学校构建智能化档案管理体系提供参考,为学校现代化治理与高质量发展提供参考。
摘要:数字技术驱动下,产业融合经济结构升级的核心动力,其打破传统产业边界的特性对经济类工商管理的理论框架与实践范式提出了系统性挑战。本文基于产业融合的理论内涵,分析其对工商管理在战略制定、组织架构、运营模式及人才管理等方面的冲击,探索管理理念生态化、组织架构平台化、运营模式数据化、人才能力复合化的创新路径,旨在为新时代经济类工商管理的转型发展提供理论参考与实践指引。
摘要:在新发展格局下,国有企业作为国民经济的顶梁柱,其管理创新能力直接关系高质量发展目标的实现。本文立足国有企业管理创新实践需求,提出“三个突出、三个聚焦、三个加强”的九条实施路径,通过平台搭建、队伍培育、制度保障、问题导向、成果转化等关键环节的系统设计,探索国有企业管理创新项目的可持续推进模式,为国企在复杂环境下突破管理瓶颈、激发内生动力提供理论参考与实践指引。
摘要:社保缴费是企业运营成本的重要构成,其费率高低直接影响企业创新投入与市场竞争力。为缓解高费率对企业创新的制约,我国推进社保降费改革以减轻企业负担、激发创新活力。本文结合社保缴费背景,分析降费改革的目标(降低企业成本、优化劳动力结构、增强社保体系信任)与意义(释放创新资金、优化人才结构、推动产业升级),并从政府扶持、创新生态构建、政策宣传、差异化缴费政策四方面提出实践策略,旨在助力企业降本增效,释放创新潜力,促进经济高质量发展。
摘要:园林绿化工程合同的经济条款涉及甲方利益,存在诸多潜在风险。文章对园林绿化工程合同经济条款核心构成进行了简单介绍,分析了甲方经济条款风险识别体系构建,从事前防控体系、事中控制机制、事后救济措施、保障性措施四个方面探讨了合同经济条款风险防控策略,最后提出了甲方视角的合同管理创新措施。
摘要:在市场经济体制深化改革与企业合规管理标准提升的双重背景下,合同管理作为贯穿企业全业务链的法律风险防控核心环节,其内部控制的有效性直接关系到企业运营风险和经济效益。本文结合企业业务实际,概述合同管理内部控制的概念及重要性,重点分析当前存在的流程管控漏洞、履行动态监控不足、跨部门权责边界模糊等问题,提出全流程闭环管控机制、强化履约动态管控能力、明确全周期权责清单等针对性处理措施,旨在为企业构建科学高效的合同管理体系提供参考。
摘要:政府采购内部控制是现代公共财政管理的核心构成,是保障采购活动合法合规、高效透明及财政资金效益最大化的关键机制。当前实践中存在控制环境薄弱、风险评估机制缺失、控制活动不规范、信息沟通不畅等突出问题,制约了采购功能的有效发挥。本文基于内部控制视角,提出优化控制环境、构建科学风险评估体系、规范全流程控制活动、完善信息与沟通机制等针对性优化策略,旨在提升政府采购内部控制水平,助力实现“阳光采购”,最大化公共财政资金效益,提升公益服务质量。
摘要:基层统计是统计体系的基石,其数据质量直接影响宏观经济决策的科学性与精准性。本文分析基层统计现状(任务加重与人员素质不足等矛盾),借鉴泉州市在组织管理、人才队伍、业务能力、数据质量管控的经验,剖析当前面临的人员困境、资源意识短板及企业统计难题,提出以人为本、以制促治、以法护行的优化路径,旨在提升基层统计规范化水平,保障数据真实可靠,为经济社会决策提供支撑。
摘要:在“健康中国2030”战略推进、后疫情医疗需求重塑及数字智能技术发展背景下,医院人力资源管理面临政策、技术、市场、人才四重变革挑战。本文探讨未来医院HR管理趋势:向战略性职能转型、数字化与智能化应用、聚焦员工体验与敬业度、柔性组织与人才共享、强化领导力与人文伦理;并提出顶层驱动、分步实施、技术赋能等应对策略,旨在推动人力资源管理从事务性职能蜕变为数据驱动、人文关怀的战略核心,助力“健康中国”建设。
摘要:在新一轮科技革命和产业变革背景下,央企作为国家经济的重要支柱,肩负着引领行业数字化转型的使命。技术人才作为推动数字化变革的关键力量,其选拔与培养模式的创新对央企的转型深度与广度具有重要影响。然而,当前央企技术人才选拔存在标准与数字化需求适配度不足、选拔渠道单一、工具方法精准度不够以及与企业数字化战略联动性较弱等问题。本文结合央企数字化转型需求和技术人才成长规律,分析了数字化转型对技术人才选拔模式的影响,并提出了从静态指标转向动态能力、从内部转向多元开放、创新选拔工具与方法等优化路径,旨在为央企夯实数字人才基础、推进数字化转型提供理论依据和实践参考。
摘要:公立医院高质量发展对人力资源战略规划提出了诸多要求,为推进人力资源战略规划落地,促进公立医院高质量发展目标实现。文章重点分析了公立医院人力资源战略规划在人力资源管理目标、人才结构配置、人才激励机制及人力资源管理方法等方面存在的问题,并在此基础上提出明确人力资源管理目标、优化人才结构配置、完善配置激励制度及创新人力资源管理方法等改进措施。希望研究为公立医院提升人力资源管理水平提供参考,使公立医院的宏观政策导向转化为具体的实践,从而助力其高质量发展。
摘要:基于某三甲医院2012年医院集团组建、覆盖全区县域并延伸至周边省份的实践背景,叠加国家推进公立医院高质量发展、分级诊疗政策要求,分层分类管理模式对破解人力配置与分级诊疗需求脱节、资源下沉持续性不强、医护参与动力不足等难题具有重要意义。本文结合医院集团医疗协同、资源下沉、精准帮扶实践,分析该模式应用意义,剖析分层标准、培养机制、激励机制三类问题,结合相关理论提出优化策略,以推动优质医疗资源下沉,提升医院集团辐射能力与群众就医获得感。
摘要:为探究公共卫生机构健康传播人才队伍建设现状及优化路径,本研究分析某省级及各地市相关配置数据,发现当前存在人才数量不足、复合型及高层次人才短缺、岗位交流机制不完善、继续教育培训力度不足等问题,与民众日益增长的健康科普需求不匹配。据此提出优化建议:强化内部实践与编制扩充,校地融合培养复合型跨学科人才,多渠道引才构建高层次梯队,完善岗位交流机制,提升培训质效等,旨在为公共卫生事业高质量发展培养高素质健康传播专业人才。
摘要:在当前人才流动日益频繁的背景下,医院人力资源管理面临诸多挑战。本文先分析了人才流动背景下医院人力资源管理的现状,包括人才流动率上升、结构与地域分布不均、流动方向集中化及诱因多元化等特征,以及其对医疗服务质量、管理成本和团队稳定性产生的影响。接着探讨了人才流动视角下医院人力资源管理效率不足的核心问题,如管理理念滞后、薪酬与激励机制不完善、信息化水平低等。最后有针对性地提出了更新管理理念、优化薪酬与激励机制、推进信息化建设等强化管理效率的策略,旨在为医院应对人才流动、提升人力资源管理水平提供参考。
摘要:绩效考核作为现代企业人力资源管理的重要工具,在人才选拔、岗位配置、培训规划及晋升安排等方面发挥着重要作用。本文分析绩效考核结果在人才管理中的功能定位,构建以数据分析与潜力评估、发展路径匹配、培训与能力提升对接、晋升与岗位轮换制度衔接为核心环节的应用机制,提出完善指标体系、搭建绩效结果与职业发展对接平台、强化绩效沟通与员工参与感等优化对策,为企业建立绩效结果与职业发展双向驱动的人才管理体系提供可行路径,从而提升组织效能与员工职业成长质量。
摘要:本研究旨在探讨数字化转型背景下医院人力资源管理面临的关键挑战及其优化路径。研究通过对实践问题的深入剖析,识别“数据孤岛”、技能鸿沟、组织适应性不足等核心问题,并提出构建集成化人力资源信息平台、建立动态胜任力模型与多元化培训体系、创新组织架构与管理机制等策略方向。
摘要:为解决事业单位在数字化转型过程中人力资源管理体系滞后、运行效率低下、管理方式固化等问题,本文对数字化背景下事业单位人力资源管理的变革趋势与关键挑战进行系统分析,提出包括顶层设计优化、流程重构与技术融合、平台建设与数据治理、人力资本运营机制等创新路径,构建系统化的管理创新框架。同时,从制度支撑、资源配置、组织推动与风险控制等维度设计保障机制,以期为事业单位提升人力资源管理水平、实现治理效能现代化提供可行路径与理论参考。