【摘要】脑卒中作为全球第二大死因,具有高致残率的特点,患者常面临身心双重困境。Snyder希望理论为改善患者希望水平、心理状态及康复效果提供了新思路。Snyder希望理论在脑卒中患者护理中的干预模式包括个体化心理干预、家庭-团队协作护理及跨学科融合形式。研究表明,该理论可改善患者心理状态、促进神经功能康复、提高生活质量。未来需进一步探索其机制并优化社区康复应用。
【摘要】目的探究瑞舒伐他汀联合依折麦布治疗家族性高胆固醇血症(FH)合并冠脉多支病变(MVD)患者的临床疗效。方法选取2022年3月-2024年3月广西壮族自治区民族医院心内科收治的100例FH合并MVD患者为研究对象,按照组间性别、年龄、FH分类、冠脉病变累及血管数等基线特征资料可比的原则分为观察组54例和对照组46例。对照组采用瑞舒伐他汀治疗,观察组在对照组基础上联合依折麦布治疗。比较两组患者的血脂水平、颈动脉内膜中层厚度(CIMT)、血管内皮依赖性舒张功能、不良心血管事件发生率及不良反应发生率。结果治疗前,两组患者低密度脂蛋白胆固醇(LDL-C)、总胆固醇(TC)、高密度脂蛋白胆固醇(HDL-C)、甘油三酯(TG)、CIMT、血管内皮依赖性舒张功能(FMD)、血管内皮非依赖性舒张功能(NMD)比较,差异无统计学意义 (P>0.05) );治疗后,两组患者的LDL-C、TC、TG、CIMT水平均下降,但观察组患者LDL-C、TC、TG、CIMT水平均低于对照组( ?P<0. 05 );而两组患者的HDL-C、FMD、NMD水平均升高,但观察组患者 HDL-C、FMD、NMD水平均高于对照组( ?P<0.05 )。治疗后,观察组患者不良心血管事件发生率 (7.41% )低于对照组(21. 74% ),差异有统计学意义( ?P<0.05) );而两组患者的不良反应发生率比较,差异无统计学意义( P>0.05 )。结论瑞舒伐他汀联合依折麦布可改善FH合并MVD患者的血脂水平及血管结构与功能,减少心血管事件,且安全性良好。
【摘要】目的探讨瑞芬太尼复合低剂量布托啡诺对腹腔镜胆囊切除术患者术后痛觉过敏的预防效果。方法选择2023年5月至2025年5月湖北科技学院附属第二医院择期行腹腔镜胆囊切除术患者50例为研究对象。在组间基线资料均衡可比的基础上,采用随机数字表法将患者分为对照组和观察组,每组25例。对照组采用丙泊酚复合瑞芬太尼麻醉,观察组在对照组基础上麻醉诱导后静脉注射布托啡诺。比较两组患者术后疼痛评分、痛觉敏感程度及苏醒质量。结果术后各时间点(术后 2h , 6h , 12h 一 及 ),观察组患者静息痛和运动痛NRS评分均显著低于对照组,机械性痛觉过敏阈值均显著高于对照组,差异均有统计学意义 (P<0.05) 。观察组患者定向力恢复时间、自主呼吸恢复时间、拔管时间均显著短于对照组,差异有统计学意义 (P<0.05) 。结论瑞芬太尼复合低剂量布托啡诺能够有效预防腹腔镜胆囊切除术术后痛觉过敏,显著减轻术后疼痛,改善苏醒质量,且不影响血流动力学稳定性。
【摘要】目的探讨琥珀酸亚铁片对妊娠期缺铁性贫血患者的临床效果。方法将2022年7月至2023年12月收治的采用琥珀酸亚铁片治疗的41例患者为观察组,根据组间基线特征可比的原则,在2021年1月至2022年6月收治的患者中选择41例为对照组,采用多糖铁复合物治疗。对比两组患者的血液相关指标及不良妊娠结局发生率。结果治疗前,两组患者的血红蛋白(Hb)、血清铁蛋白(SF)、平均红细胞体积(MCV)及网织红细胞百分率(RET)血液相关指标比较,差异均无统计学意义( );治疗1个月后,两组患者的血液相关指标均改善,其中Hb、SF及MCV观察组均高于对照组,而RET低于对照组,差异均有统计学意义! (P<0.05 )。治疗后,观察组患者不良妊娠结局发生率 (2.44% )低于对照组( 19.51% ),差异有统计学意义( (P<0.05 )。结论采用琥珀酸亚铁片治疗妊娠期缺铁性贫血患者不仅可以改善其血液相关指标,还可以减少不良妊娠结局的发生。
【摘要】目的探究宫颈癌根治术后患者癌症复发恐惧与健康素养、家庭韧性、社会支持的相关性。方法选取2023年1月-2024年12月南京医科大学附属妇产医院收治的126例宫颈癌根治术后患者,以恐惧疾病进展简化量表(FoP-Q-SF)评估其癌症复发恐惧,以慢性病病人健康素养调查量表(HeLMS)评估健康素养,以家庭韧性评估量表(FRAS)评估家庭韧性,以社会支持评定量表(SSRS)评估社会支持。通过单因素分析及多因素线性模型分析影响宫颈癌根治术后患者癌症复发恐惧危险因素。结果126例患者的FoP-Q-SF评分为 42.17±5.29 分,HeLMS评分为72.48±6.45 分,FRAS评分为 128.44±12.29 分,SSRS评分为 43.96±5.78 分。单因素分析显示,年龄、文化程度、家庭人均月收入、肿瘤分期、健康素养(HeLMS)、家庭韧性(FRAS)及社会支持(SSRS)与宫颈癌根治术后患者癌症复发恐惧均有关 (P<0.05) ;多因素线性回归分析显示,在控制了年龄、文化程度、家庭人均月收入、肿瘤分期等因素的影响后,HeLMS评分 <72 分、FRAS评分 <128 分、SSRS评分 <44 分均与宫颈癌根治术后患者癌症复发恐惧密切相关 (P<0.05) )。结论健康素养、家庭韧性及社会支持均与宫颈癌根治术后患者产生癌症复发恐惧密切相关,并且年龄、文化程度、家庭月收入及肿瘤分期均为宫颈癌根治术后患者产生癌症复发恐惧的影响因素。
【摘要】目的探究中医非药物镇痛方案对胫腓骨骨折患者术后镇痛及生活质量的影响。方法选取2023年2月一2024年9月医院收治的60例胫腓骨骨折术后疼痛患者为研究对象。按照组间性别、年龄等基线特征资料均衡可比的原则分为观察组和对照组,各30例。对照组采用常规止痛药镇痛,观察组在对照组基础上联合中医非药物镇痛方案(中医腕踝针 + 耳穴压豆)。比较两组患者的生活质量、睡眠质量及术后止痛有效率。结果治疗后,观察组患者健康调查简表(SF-36)各维度评分均高于对照组,差异有统计学意义( ?P<0. 05 );匹兹堡睡眠质量指数(PSQI)各维度评分均低于对照组,差异有统计学意义 (P<0.05) )。观察组患者术后止痛有效率 (96.67% )高于对照组( (70.00%) ,差异有统计学意义 (P<0.05) 。结论常规止痛药镇痛联合中医非药物镇痛方案(中医腕踝针 + 耳穴压豆)可有效提升胫腓骨骨折术后疼痛患者的生活质量,改善其睡眠状况,并减轻疼痛程度。
【摘要】目的探讨基于多学科协作(MDT)的坐式六字诀干预在ICU过渡期重症肺炎患者肺康复中的应用效果。方法2024年7月-2025年1月治疗的ICU过渡期重症肺炎患者60例,根据组间基线资料均衡可比的原则,采用随机数字表法分组。对照组30例,实施常规肺康复训练、医疗护理及心理支持;观察组30例,应用基于MDT坐式六字诀训练操干预。比较两组患者的干预效果。结果干预前,两组患者的呼吸困难等级、痰液指标(痰液颜色、痰液量、痰液性状)、血气指标(氧合指数、二氧化碳分压、血氧分压)、炎性反应因子(中性粒细胞百分比、白细胞计数、C反应蛋白)、膈肌功能(最大吸气压及最大呼气压)水平比较,差异均无统计学意义 P>0.05 )。干预后,两组患者的上述指标均明显改善,但观察组的改善程度明显优于对照组,差异均有统计学意义 (P<0.05 )。干预后,观察组患者的肺部影像特征(肺纹理、空气支气管征、实变影、胸腔积液)消失时长均显著短于对照组,差异有统计学意义 (P<0.05) )。结论基于MDT的坐式六字诀应用于ICU过渡期重症肺炎患者,可调节、改善患者呼吸系统功能、膈肌功能,有助于缓解患者因病所致的机体炎性反应,促进患者康复。
【摘要】目的,探讨人文关怀背景下叙事护理联合穴位贴敷在胸痹心痛不寐患者中应用效果。方法选取2023年11月一2024年6月医院收治的胸痹心痛不寐患者60例作为研究对象,根据组间基线资料均衡可比原则,采用随机数字表法分为对照组( n=29 )和观察组( n=31 )。对照组予以常规护理,观察组在对照组的基础上采用人文关怀下叙事护理联合穴位贴敷疗法,比较两组患者干预效果。结果观察组患者治疗总有效率为 80.65% ,高于对照组的 37.93% ,组间差异有统计学意义( ?P<0. 05 )。观察组患者的并发症总发生率为6. 45% ,低于对照组48. 28% ,组间差异有统计学意义0 ?P<0.05 )。护理干预前,两组患者VAS评分和PSQI评分比较,差异无统计学意义 (P>0.05) );干预后,两组患者VAS 评分和PSQI评分均下降,但观察组患者VAS评分和PSQI评分均低于对照组,差异均有统计学意义( (P<0.05 。结论将人文关怀下叙事护理联合穴位贴敷应用在胸痹心痛不寐患者的治疗中可有效提升患者的治疗效果,减轻患者的疼痛,提高睡眠质量,减少并发症。
【摘要】目的探讨综合护理干预对接受放射性碘-131( ?1311 )治疗的甲状腺癌患者恶心呕吐症状、睡眠质量及生活质量的影响。方法选取2023年9月-2025年3月某三级甲等医院核医学科收治的108例接受 131I 治疗的甲状腺癌患者,根据组间基线资料均衡可比的原则,随机分为对照组( ∴n=54 )和观察组( )。对照组实施常规护理,观察组在常规护理基础上实施综合护理干预,干预周期为4d。比较两组患者干预前后罗兹恶心、呕吐、干呕评分量表(RINVR)评分、匹兹堡睡眠质量指数(PSQI)评分及癌症生活质量量表-简明版(FACT-G)评分。结果护理干预前,两组患者RINVR评分、PSQI评分比较,差异均无统计学意义( );干预后,两组患者的RINVR评分、PSQI评分均降低,且观察组均低于对照组,差异均有统计学意义 (P<0.05 )。护理干预前,两组患者FACT-G总分及各维度(身体状况、社会/家庭支持、情绪状况、功能状态)评分比较,差异无统计学意义 (P>0.05) );干预后,两组患者FACT-G总分及各维度评分均有所升高,但观察组患者的身体状况、情绪状况及总分均高于对照组,差异有统计学意义 (P<0.05) ;而社会/家庭支持和功能状况比较,差异无统计意义( )。结论综合护理干预可有效缓解 131I 治疗甲状腺癌患者的恶心呕吐症状,改善睡眠质量,提升生活质量。
【摘要】目的分析中药热敷 + 中医情志护理在膝骨性关节炎患者中的应用效果。方法选取2023年1月-2024年5月医院收治的膝骨性关节炎患者180例为研究对象,按照组间基线资料均衡可比原则,采用随机数字表法分为对照组和观察组,每组各90例。对照组采取常规护理,观察组在对照组基础上实施中药热敷 + 中医情志护理。对比两组患者膝关节功能(Lequesne指数、Lysholm评分、WOMAC 指数)、疼痛程度(NRS评分)以及心理状况(SAS、SDS评分)。结果护理干预前,两组患者膝关节功能指标及疼痛程度评分比较,差异均无统计学意义( P>0.05 );干预后,两组患者上述各指标均明显改善(Lequesne指数、WOMAC 指数、NRS评分均降低,Lysholm评分均升高),但观察组患者各指标改善程度均优于对照组,差异均有统计学意义 (P<0.05 )。护理干预前,两组患者SDS、SAS等心理状态评分比较,差异均无统计学意义 (P>0.05) );干预后,两组患者SDS、SAS评分均下降,但观察组患者各项心理状态评分均低于对照组,差异均有统计学意义( ?P<0. 05? )。实施中药热敷 + 中医情志护理后,观察组患者护理满意率为98.89% ,高于对照组的 91.11% ,组间差异有统计学意义 (P<0.05? )。结论中药热敷 + 中医情志护理在膝骨性关节炎患者中的应用效果较好,可改善患者膝关节功能,降低患者疼痛程度,改善患者心理状态,提高患者护理满意率。
【摘要】目的探究失效模式与效应分析(FMEA)护理在脑梗死患者中的应用效果。方法选择2023年10月一2024年10月医院收治的100例脑梗死患者为研究对象,按照组间性别、年龄等基线资料均衡可比的原则分为观察组和对照组,各50例。对照组应用常规护理,观察组应用FMEA护理。比较两组患者的心理状态、肢体运动功能与神经功能、自我护理能力及护理满意度。结果护理干预前,两组患者焦虑自评量表(SAS)、抑郁自评量表(SDS)、肢体运动功能评定量表(FMA)、美国国立卫生研究院卒中量表(NIHSS)、自我护理能力测定量表(ESCA)评分比较,差异无统计学意义( (P>0.05) );干预后,两组患者SAS、SDS、NIHSS评分均降低,FMA、ESCA评分均升高,但观察组患者SAS、SDS、NIHSS评分低于对照组,FMA、ESCA评分高于对照组,差异均有统计学意义 (P<0.05 )。护理干预后,观察组患者护理满意度高于对照组,差异有统计学意义! (P<0.05 )。结论在脑梗死患者的护理中应用FMEA可以改善患者的神经功能和心理状态,提升自我护理能力,提高护理满意度。
【摘要】目的观察基于健康信念模型(HBM)与计划行为理论(TPB)整合理论的护理干预在关节镜下肩袖修补术患者术后康复中的应用效果。方法选取2024年2月-2025年5月医院收治的66例关节镜下肩袖修补术患者,采用随机数字表法分为观察组和对照组,各33例。对照组实施常规护理,观察组实施基于HBM与TPB整合理论的护理干预,包括健康信念教育、康复锻炼指导、出院后监督及鼓励交流等。比较两组患者的康复锻炼依从率、不同时段视觉模拟评分法(VAS)评分及康斯坦特-默里肩关节评分系统(CMS)评分。结果观察组患者术后康复锻炼总依从率 (93.94% 0高于对照组( 60.61% ),差异有统计学意义( (P<0.05) )。护理干预前两组患者VAS评分、CMS各维度评分及总分比较,差异无统计学意义 (P>0.05 );干预后1、3个月,观察组患者的VAS评分低于对照组,CMS各维度评分(疼痛程度、日常生活、肌力、肩关节活动度)及总分高于对照组,差异均有统计学意义( ?P<0.05) )。结论对关节镜下肩袖修补术患者实施基于HBM与TPB整合理论的护理干预,可显著提升患者康复锻炼依从率,有效缓解术后疼痛,促进肩关节功能恢复。
【摘要】目的探讨规范化护理干预对老年2型糖尿病患者用药依从性及血糖控制的影响。方法选取2023年1月至2024年10月医院收治的108例老年2型糖尿病患者为研究对象。在组间基线资料均衡可比原则的基础上,按照随机数字表法分为观察组和对照组,每组各54例,但实际各组完成50例。对照组接受常规护理干预,观察组在常规护理基础上接受基于自我调节理论构建的规范化护理干预。比较两组基线! 、干预后1个月(T)
【摘要】目的探讨前馈控制策略的手术室护理对冠状动脉旁路移植术(CABG)术后患者心功能及并发症的影响。方法选取2022年6月-2024年5月接受CABG的80例患者,根据组间基线资料均衡可比的原则,采用随机数字表法分为对照组和观察组,每组40例。对照组实施常规手术室护理,观察组实施基于前馈控制的手术室护理。比较两组患者护理前后心功能指标[每搏输出量(SV)、左心室射血分数(LVEF)、左心室收缩末期容积(LVESV)、左心室收缩末期内径(LVESD)及左心室舒张末期内径(LVEDD)]、术后并发症发生率及护理满意度。结果护理干预前,两组患者的心功能指标(SV、LVEF、LVESV、LVESD、LVEDD)比较差异均无统计学意义( P>0.05 )。干预后,两组患者的SV、LVEF水平均较护理前升高,但观察组高于对照组( ?P<0.05) ;而两组患者的LVESV、LVESD、LVEDD水平均较护理前降低,且观察组低于对照组( ?P<0.05 )。观察组患者术后并发症发生率( (2.50% )低于对照组( .17.50% ,但差异无统计学意义 (P>0.05 )。观察组患者护理总满意率( 95.00% )高于对照组( 67.50% ),差异均有统计学意义(P<0.05) )。结论对CABG患者实施基于前馈控制的手术室护理,可有效改善患者心功能,提升护理满意度。
【摘要】目的探究抗痉挛体位管理在脑卒中偏瘫患者早期康复中的应用效果。方法选取2023年1月至2025年4月医院收治的80例脑卒中偏瘫患者为研究对象。按照组间性别、年龄等基线特征资料均衡可比的原则,采用随机抽签法分为观察组和对照组,每组各40例。对照组采用常规干预方法,观察组在对照组基础上加用抗痉挛体位管理。比较两组患者的肩痛发生率、疼痛程度、上肢运动功能。结果康复干预后,观察组患者肩痛发生率( 15.00% )低于对照组( 37.50%) ,差异有统计学意义 (P<0.05) )。康复干预前,两组患者的视觉模拟评分法(VAS)、FugI-Meyer评定量表(FMA)评分比较,差异均无统计学意义 (P>0.05) );干预后,两组患者的VAS评分均降低,FMA评分均升高,但观察组患者VAS评分均低于对照组,FMA评分均高于对照组,差异均有统计学意义! (P<0.05? )。结论在脑卒中偏瘫患者的早期康复过程中,应用抗痉挛体位管理可有效降低肩痛的发生概率,减轻疼痛程度,并改善上肢运动功能。
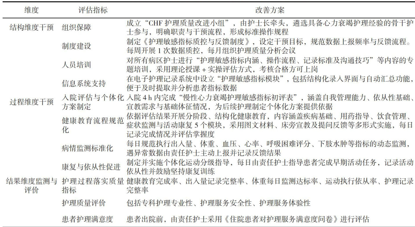
【摘要】目的探讨基于结构-过程-结果(SPO)模型构建的护理敏感指标质量改进路径对慢性心力衰竭(CHF)患者护理质量及护理满意度的影响。方法选取2023年5月-2024年9月某三级甲等综合医院心内科收治的120例CHF 患者,根据组间基线资料均衡可比的原则,采用随机数字法分为对照组和观察组,各60例。对照组实施常规护理,观察组在常规护理基础上应用基于SPO模型的护理敏感指标质量改进路径。比较两组护理过程落实质量指标(健康教育完成率、出入量记录完整率等)护理质量综合评分及护理满意度得分。结果观察组患者的健康教育完成率 (95.0%) 出入量记录完整率(91.7%)、体重监测达标率( 93.3% )均高于对照组( 80.0% , 71.7% 、75.0%),差异有统计学意义 (P<0.05) )。护理干预后,观察组专科护理专业性、护理服务安全性、护理服务体验性评分及护理质量总分均高于对照组,护理满意度得分高于对照组,差异均有统计学意义! (P<0.05) )。结论基于SPO模型的护理敏感指标质量改进路径可规范CHF患者护理过程,提升护理质量与患者满意度,为CHF专科护理质量管理提供实践参考。
【摘要】目的观察AIDET沟通模式联合风险预警对恢复期缺血性脑卒中患者的应用价值。方法选择2023年1月一2025年4月于南京市高淳人民医院接受治疗的80例恢复期缺血性脑卒中患者,在保证组间基线资料均衡可比的基础上,按照入院顺序编号依次分为对照组与观察组,每组40例。其中对照组接受常规护理方式,观察组则在此基础上加入AIDET沟通模式联合风险预警进行护理。对比两组患者神经功能缺损评分、日常活动能力评分及患者满意率。结果护理干预前,两组神经功能缺损评分及日常活动能力评分比较,差异均无统计学意义( P>0.05 )。干预1个月后,两组患者的神经功能缺损评分均降低,但观察组患者低于对照组,差异有统计学意义( ?P<0. 05? );而两组患者的日常活动能力评分均升高,但观察组患者高于对照组,差异有统计学意义! (P<0.05) )。观察组患者的护理满意率高于对照组,差异有统计学意义( ?P<0. 05 )。结论AIDET沟通模式联合风险预警护理用于恢复期缺血性脑卒中患者,能显著降低患者神经功能缺损评分,提高日常活动能力和满意程度。
【摘要】目的探讨需求导向护理联合正念减压训练应用在子宫肌瘤患者中的应用效果。方法选取2024年1-12月南京医科大学附属妇产医院收治的子宫肌瘤患者共120例为研究对象。在组间基线特征可比的基础上,采用随机数字表法将研究对象分成对照组和观察组,每组均为60例。对照组采取常规护理,观察组采取需求导向护理及正念减压训练。对比两组患者术后恢复情况、心理弹性及生活质量。结果护理干预后,观察组患者术后首次排气、首次下床及首次进食时间短于对照组,差异有统计学意义( ?-0.05. )。护理干预前,两组患者心理弹性和生活质量评分比较,差异无统计学意义( ?P>0.05 );干预后,两组患者的心理弹性和生活质量评分均提高,但观察组患者的心理弹性和生活质量评分均高于对照组,差异有统计学意义( ?P<0. 05 )。结论子宫肌瘤患者联合应用需求导向护理联合正念减压训练,可促进患者术后恢复,改善心理弹性,提高其生活质量。
【摘要】目的探究个体与家庭自我管理理论(IFSMT)视角下聚类分析正性行为护理在脑卒中偏瘫患者中的应用效果。方法选择2024年10月-2025年4月医院接诊的脑卒中偏瘫患者50例为观察组,实施IFSMT视角下聚类分析正性行为护理;根据组间一般基线可比的原则,在2024年1月-2025年9月医院收治的脑卒中偏瘫患者中选择50例为对照组,实施常规护理。比较两组患者的肢体运动功能、心理状态。结果护理干预前,两组患者运动功能量表(FMA)上肢、FMA下肢、焦虑自评量表(SAS)、抑郁自评量表(SDS)评分比较,差异无统计学意义! (P>0.05) );干预后,两组患者FMA上肢、下肢评分均升高,SAS、SDS评分均降低,但观察组患者FMA上肢、下肢评分均高于对照组,SAS、SDS评分均低于对照组,差异均有统计学意义 (P<0.05) )。结论针对脑卒中偏瘫患者开展IFSMT理论视角下聚类分析正性行为护理,能够促进患者肢体功能恢复,调节负面心态。
【摘要】目的探究综合护理联合疼痛专项护理在肛周脓肿中的应用效果。方法纳入2020年6月至2023年6月医院收治的160例肛周脓肿患者为研究对象,在组间基线资料均衡可比原则的基础上,采用随机数字表法分为观察组和对照组,每组各80例。对照组予以综合护理,观察组予以综合护理联合疼痛专项护理。对比两组患者的不良情绪[抑郁自评量表(SDS)评分、焦虑自评量表(SAS)评分]、疼痛情况[视觉模拟评分法(VAS)评分]、生活质量,以及并发症发生率。结果护理干预前,两组患者SDS、SAS评分比较差异无统计学意义 (P>0.05) );干预后,观察组患者的SDS、SAS评分显著低于对照组,差异有统计学意义( (P<0.05) )。护理干预前,两组患者切口、伤口换药疼痛VAS评分比较差异无统计学意义 (P>0.05) );干预后,观察组患者切口、伤口换药疼痛VAS评分均低于对照组,差异有统计学意义( )。护理干预前,两组患者躯体功能、心理功能、社会功能和物质生活等生活质量评分比较差异无统计学意义( (P>0.05' );干预后,观察组患者各项生活质量评分均高于对照组,差异有统计学意义! (P<0.05 。观察组患者的并发症发生率为 5.88% ,低于对照组的 17.53% ,差异有统计学意义( (P<0.05 )。结论综合护理联合疼痛专项护理可有效改善肛周脓肿患者的不良情绪和疼痛水平,提高患者生活质量,降低并发症发生率。
【摘要】目的深入了解重症监护病房(ICU)患者转出后的照护需求及其层级特征,为构建分层干预策略和照护服务提供科学依据。方法选取2023年1-6月广东省某三甲医院成人ICU转出后的19名清醒患者作为访谈对象,基于MASLOW-ERG需求理论制订访谈提纲,应用质性研究主题分析法提炼需求主题,并通过理论框架进行分析、归类和整合。结果ICU转出患者的需求呈现多层级动态关联性:生存需求一症状管理、紧急负担担忧及环境适应为核心;关系需求涵盖心理焦虑缓解、家庭生活协助及医护人文关怀;成长需求聚焦康复指导、自我护理技能及信息渠道优化需求;不同需求层次间存在动态关联,且年龄、疾病类型、支付方式等影响需求优先级。结论ICU患者转出后照护需兼顾需求层次性与个体差异性,建议构建“生理-心理-社会支持”分层干预框架,结合患者文化程度、支付方式等优化护理方案,并通过多渠道宣教及医护协助模式提升连续性照护质量。
【摘要】目的探讨恶性卵巢囊肿性病变的超声特征及诊断效能。方法选择2023年1月至2024年1月医院收治的卵巢囊肿性病变患者80例为研究对象。对所有患者做双侧卵巢超声检查,对患者的超声声像图进行分析。将手术病理检查作为金标准,对比分析不同性质的卵巢囊肿性病变患者的超声声像图及超声对卵巢囊肿性病变的诊断效果。结果80例患者病理检查结果为恶性12例,良性68例。恶性卵巢囊肿性病变患者的双侧病变率、形状不规则率、囊壁增厚且毛糙率、囊实性肿块率、盆腔积液率高于良性患者,而阻力指数、搏动指数低于良性组,差异有统计学意义(P<0.05) ;两组患者的病变直径 ?10 cm率、壁内乳头率、多条分隔率对比,差异均无统计学意义( 。80例患者超声检查结果为恶性14例,良性66例。超声的诊断准确率为 95.00% (76/80)、灵敏度为91.67%(11/12)、特异度为 95.59% (65/68)。结论卵巢恶性囊肿在超声检查中通常表现为双侧性病变,其特征包括形态不规则、囊壁增厚且边缘粗糙,多呈现囊实性混合回声,内部可观察到丰富的血流信号,盆腔常伴有游离液体。超声技术对卵巢恶性囊肿具有较高的诊断价值。
【摘要】目的调查产褥期产妇对母婴护理核心知识的掌握状况及影响知识水平的因素。方法选取 2025年3月至8月150例住院产妇为调查对象。调查人口学特征、孕教课程参与、网络学习频次及家庭支持等信息;采用问卷调查产妇母婴护理知识水平(含母乳喂养、脐带与皮肤护理、黄疸观察、产后康复)。通过单因素分析及多因素Logistic 回归模型,筛选产褥期产妇的母婴护理知识水平的影响因素。结果产妇母婴护理知识平均得分 45.7±8.4 分,良好率 42.0% 。单因素分析显示,文化程度、月收入、参加孕教课程、网络学习、家庭支持是产妇知识得分的影响因素( ?P<0. 05 )。多因素Logistic回归分析结果显示,本科及以上学历、大专学历(相对于高中及以下)、月收入 >5000 元、参加孕教课程、网络学习高频及家庭支持高分是知识掌握良好的影响因素( ?P<0.05? )。宣教时间短、方式单一和家属知识缺乏为知识不足的主要原因。结论产妇母婴护理知识掌握水平仍待提高,低学历、低收入及缺乏家庭支持是产妇母婴护理知识的影响因素。因此,延伸孕教课程、丰富多媒体宣教并强化家属参与,以提升母婴护理质量。