(素养对接——时空观念)
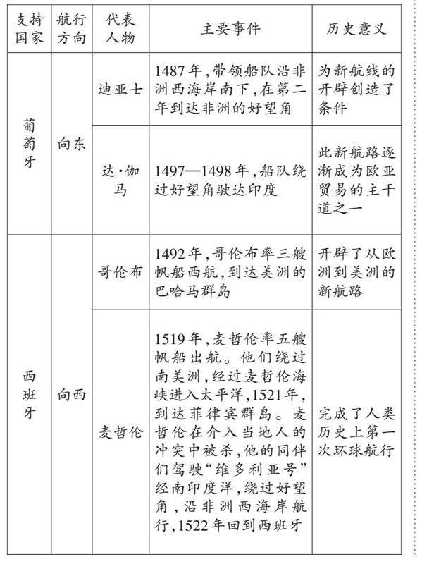
(素养对接——史料实证) “1492年的8月2日,哥伦布率领由可靠的水手和饱经风霜的能干的船员操纵的三艘帆船,从帕洛斯角起航。……10月9日,他许诺要是三天内见不到陆地,就返航。恰好在三天期满前,瞭望台发现了巴哈马群岛中的一个小岛,哥伦布命他为圣萨尔瓦多。这是预示着整个人类命运的一个时刻。” ——斯塔夫里阿诺斯《全球通史》 为了打破葡萄牙对到达亚洲商路的垄断,1492年,哥伦布在西班牙王室在
学法在线 历史概念是人们对历史事实的概括和总结。在学习《走向整体的世界》这一单元时,可以从新航路开辟这一历史概念入手,从不同角度理解新航路的开辟。 一、为何开辟新航路 新航路开辟的背景,包括原因和条件两个部分。原因从以下方面把握,一是经济根源,西欧商品经济的发展和资本主义萌芽,对金银财富和市场的需求量增加;二是社会根源,《马可·波罗行纪》导致欧洲到东方寻求黄金的热潮;三是思想根源,文艺复兴中
知识导学 一、新航路开辟的动因和条件 1. 动力原因 (1)历史原因:从13世纪开始,伊比利亚半岛的居民就尝试从大西洋中的马德拉群岛、加那利群岛等岛屿获取木材、粮食和糖等资源。他们不断取得成功,迈向海洋的步伐随之加快。 (2)经济根源:14—15世纪,地中海沿岸城市出现了资本主义萌芽。随着封建庄园制度的逐渐解体,手工工场和租地农场的出现,西欧各国的商品经济迅速发展,对金银财富的需求以及开拓
一、人口迁移与物种交换 1. 人口的迁移 (1)背景:新航路的开辟。 (2)表现:欧洲人入侵并在美洲建立殖民地;非洲黑人作为奴隶贩卖到美洲。 (3)影响:美洲的印第安人人口减少。原住民印第安人、欧洲白人、非洲黑人,以及其他混合血统的人,共同生活在这里,使美洲成为世界上族群混合程度很高的地区。 2. 动植物交流 (1)因素:人口迁移。 (2)表现:欧洲人把欧亚大陆的家畜家禽、农作物、水
随堂测验 一、单项选择题 基础训练 1. 有学者指出,“在中世纪的最后两百年中,无论硬币流通怎样快,欧洲仍经受货币供应不足之苦,到十五世纪晚期,西欧市场在接受了中欧银矿的‘输血’后,仍然无法消化日益增多的各种商品”。该学者旨在说明,欧洲中世纪晚期( ) A. 商业繁荣引发物价上涨 B. 具有海外扩张的经济根源 C. 汇聚了世界各地的商品 D. 货币短缺导致了经济停滞 2. 新航路