时空隧道(素养对接——时空观念)
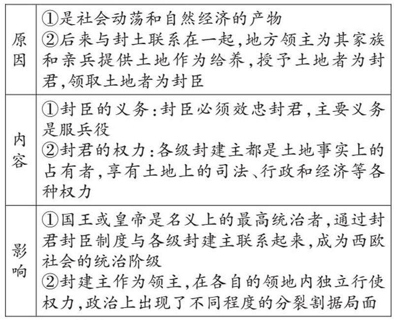
(素养对接——时空观念) 封臣制是西欧封建社会国家行政管理系统不完善、政治分裂和国家权力分散的产物,因此各级封臣拥有大小不等的政治统治权也是顺理成章的事。西欧封建主往往同时拥有土地所有权和政治统治权,二者浑然一体,难以区分,统称为领主权。封建主作为领主对其领地(即封地)以内和附近的居民有许多行政司法权力,封建主利用这些权力控制和剥削农民。 封君封臣所奉行的一整套道德规范和培养后代的制度,出自这
西欧进入封建社会的初期,罗马时代的城市已经衰落。作为工商业中心的城市,是在10至11世纪时才重新兴起的。手工业是城市的基础,大商人、银行家、行头等构成城市贵族,帮工、店员、市民,则构成城市的平民阶层。 11世纪的阶级对抗,对西欧城市的产生有重大的影响。农奴反抗封建主的形式很多,主要的手段是逃跑。农奴有自己的经济,可以为逃跑做充分的准备。由于西欧政治上的割据,各地庄园相对封闭,农奴即使逃跑了也无法
本课必备 素养夺标 1. 了解中古时期欧洲的封君封臣制度、庄园和农奴制度的史实,理解西欧封建社会的基本特征。 2. 理解封建经济的发展、城市的产生与王权的强化和主要封建国家形成的关系。 3. 了解中古时期欧洲城市自治的史实并理解其历史意义。 4. 了解拜占庭帝国与俄罗斯帝国的扩张史实并分析帝国兴衰的原因与启示。 一、西欧封建社会 1. 西欧封建制度的建立 (1)建立:在罗马帝国的废
随堂测验 一、单项选择题 基础训练 1. 10—11世纪,西欧一些地区经常出现封地买卖行为,其流程是:封臣和封地买主达成出售协议;随后两人一起至封君处,封臣申明自己愿意放弃封土,将封土交回封君;买主向封君行臣服礼并宣誓效忠,请求封土,封君赐封土给买主。这说明( ) A. 当时西欧民族国家初步形成 B. 封臣与封君只有经济上的联系 C. 庄园主有完整的土地所有权 D. 土地是维系西欧
学法在线 一般提到中世纪,人们第一印象是黑暗的,称为黑暗的中世纪,其实中世纪时也有进步因素,故在学习时要辩证地认识中世纪的欧洲。 一、政治方面 中世纪西欧封建社会政治方面实行封君封臣制度。封君与封臣以土地关系为纽带形成从属关系,有着严格的等级性,封臣要效忠封君,封君则须保护封臣。封君与封臣形成利益共同体,权利、义务交织在一起。封君与封臣的关系通过一套特定的仪式来明确和维持,带有一定的契约意
解题探秘(素养对接——时空观念) 历史地图是学习历史、加深历史理解的有效工具。历史地图展示了过去人们的活动空间、进程和特征,包含了丰富的历史信息,是考查时空观念这一核心素养的重要素材,因此,历史地图往往作为试题素材为命题者所青睐。 真题示例 (2023·浙江卷)如下为古代世界两个帝国鼎盛时期的疆域示意图(阴影部分)。 与下列两图所示疆域对应的帝国是( ) A.波斯帝国、拜占庭帝国 B.波