时空隧道(素养对接——时空观念)
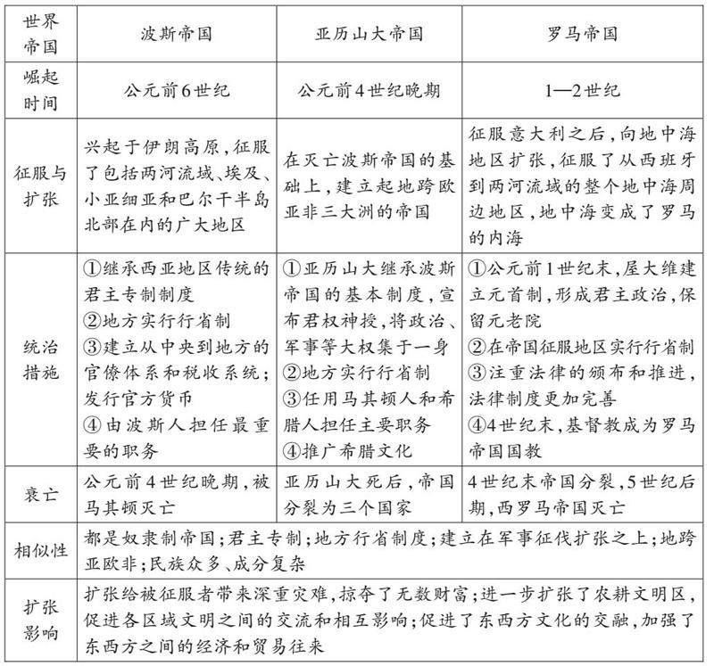
(素养对接——史料实证) 罗马曾三次征服世界,第一次是以武力,第二次是以宗教,第三次则以法律,而第三次的征服也许是其中最为平和,最为持久的征服。 ——德国法学家耶林格 古罗马是欧洲文明的源头之一,兴起于意大利半岛中部,公元前753年,传说中的罗莫路斯始建罗马城。历经王政时代、罗马共和国、罗马帝国,395年分为东西两部分。西罗马帝国476年亡于蛮族入侵,东罗马帝国1453年被奥斯曼土耳其所灭。
(素养对接——史料实证) 他一生没打过败仗,仅用10年时间,就征服了从欧洲巴尔干到印度北部的广大地区,建立了一个横跨欧亚非三洲的大帝国,他就是马其顿国王、希腊世界的霸主、亚洲之王——亚历山大大帝,扑克牌中的“梅花K”。 亚历山大(前356年至前323年)少年时师从希腊著名的哲学家亚里士多德,学习逻辑、修辞、政治学等课程,求学的时光虽然美好,可是作为马其顿王子,注定要在政治军事舞台上发挥他的聪明
素养夺标 1.了解古代主要区域文明的扩展情况,认识人类文明扩展的主要方式和作用。 2.了解古代世界帝国的建立及巩固措施,认识其对世界文明的传播和发展所起的影响。 3.了解农耕技术、字母文字、汉朝与罗马帝国的交流情况,概括古代文明交流的总趋势、重要方式。 知识导学 本课必备 一、古代文明的扩展 1. 农业文明的扩展 (1)有利因素:农耕文明区比较发达的社会分工、相对较高的劳动生产率、
随堂测验 一、单项选择题 1. 早在青铜器时代,两河流域文明逐渐扩展到叙利亚、巴勒斯坦;埃及文明向西方扩展;华夏文明的影响已从黄河流域和长江流域延伸到中国东北、西北以及西南地区,并与日本和朝鲜产生联系。这反映了( ) A. 早期文明的相对均衡性 B. 早期文明交流模式单一 C. 农耕文明的不断扩展 D. 农耕技术的不断发展 2. 古希腊时期,有因人口增加、耕地有限而到海外寻找土地,
学法在线 《古代世界的帝国与文明的交流》这一课从古代文明的扩展、古代世界的帝国、文明的交流三个方面进行介绍。学习时,可以利用三个“三”来理解本课内容。 一、三大文明的扩展 这三大文明是埃及文明、西亚文明、希腊文明。其中埃及文明与西亚文明是大河文明,属于农耕文明。农耕文明需要新的土地、金属和马匹等,统治阶级要追求更多土地以获得税收。农耕地区有比较先进的组织系统,能够动员人力、物力等。农耕文明的
解题探秘 说明类选择题的设问大都使用“反映了”“反映出”“表明”“体现了”“说明”等字眼。这类试题旨在考查学生对材料的准确解读,特别是对该历史事物或现象的本质、实质、特征的认识和把握。此类试题考查在唯物史观指导下运用学科思维和学科方法分析问题、解决问题的能力,题目难度通常较大。 典型例题 波斯帝国建立后,除少数波斯人占据行省高位并控制地方部分土地外,各地仍大体保持着自己的法律、宗教、语言和习