【摘要】吹哨人制度通过引导或激励内部知情人提供违法线索,有效缓解信息不对称等问题,从而构成对政府行政或行业协会监管力量的有益补充或辅助,进而提升监管效能。从发达经济体发展的经验来看,吹哨行为对于破解监管资源有限性与违法行为隐蔽性之间的矛盾、及早制止上市公司违法违规行为、提升监管效能、维护市场生态、推动资本市场持续健康发展提供了有力支撑。本文从法律制度、约束机制、奖励机制和救济补充制度等方面,系统地总结分析美英日等发达经济体吹哨人制度建设的基本经验,以期为进一步完善我国资本市场吹哨人制度提供有益借鉴,进而推动我国资本市场高质量发展。
【摘要】作为推动企业技术创新和设备更新的重要财税工具,固定资产加速折旧政策对于促进我国企业创新发展具有重要的战略意义。现有文献大多通过实证研究评估加速折旧政策的平均处理效应。然而,一项政策的实施效果还取决于具体执行环境、企业特征和配套机制的完善程度,不同类型企业对政策的反应和获益程度可能存在显著差异。本文基于对福建福州、福清、泉州、厦门等地七家具有代表性的企业进行实地调研,深入考察了固定资产加速折旧政策在福建的落地情况及实施效果,系统探讨了政策在促进企业创新中的堵点、盲点及其深层成因,并提出了针对性的政策建议。
【摘要】在包容共生的价值耦合中,数字技术通过跨越治理边界与多维赋能,重构了多元主体间的权力关系与互动模式,并作用于公共服务精准化的全生命周期,呈现出财政治理系统与服务精准化系统的界面互动,这暗含了一条“人民性”"主体性”“技术性”同向而行的逻辑主线。在这一过程中,数字技术、财政治理、公共服务在对人的关注上实现了价值耦合,数字技术能够驱动财政治理结构变革以及赋能财政业务流程与决策,形塑共建共治共享的财政治理格局,从而在地方自主财力增加、财政资金配置、预算绩效管理等方面提升精准性,最终实现财政治理数字化驱动公共服务精准化。
【摘要】随着数字中国战略和创新驱动发展战略的深入推进,如何实现数实融合动态赋能中小企业创新持续性,已成为强化创新生态循环和增强经济活力的关键问题。本文基于资源基础理论与动态能力理论,从企业多维动态发展视角探究数实融合影响中小企业创新持续性的作用机制与情境条件。以 2011~2024 年我国A股上市中小企业面板数据为样本进行实证分析,结果表明:数实融合显著提升了中小企业创新持续性,并在高管风险偏好程度、企业科技属性、风险投资参与、知识产权保护力度和政策扶持力度等维度呈现异质性。中介效应检验发现,企业动态能力及其学习吸收、协调整合与创新变革三类子能力在其中发挥部分中介作用;进一步研究显示,数实融合对利用式创新持续性的赋能效应更为显著,且创新持续性的增强能够提升中小企业的生产效率与可持续发展绩效。本文的结论不仅拓展了数实融合经济后果的研究边界,也为中小企业在数实深度融合进程中培育动态能力、夯实创新韧性、畅通创新生态循环提供了系统性的理论洞见与政策启示。
【摘要】在全球化与不确定性加剧的背景下,供应链中断事件频发,严重威胁产业链供应链安全与企业稳定运营。本文以2018年供应链创新与应用试点为准自然实验,以 2013~2023 年我国A股上市公司为研究样本,采用双重差分模型与双重机器学习模型,实证考察供应链数字化对供应链中断风险的影响及作用机制。研究结果表明:供应链数字化能显著降低供应链中断风险,并且该结论在经过一系列稳健性检验后仍然成立。机制检验发现,供应链数字化通过信息传递机制、成本分摊机制与协同创新机制有效降低供应链中断风险。异质性分析发现,供应链数字化对供应链中断风险的抑制效应在非劳动密集型、高新技术及制造业企业中更为显著,且主要集中于数字基础设施完善的东部地区。经济后果分析结果表明,供应链数字化不仅能提升企业可持续发展绩效、降低破产风险,也能促进企业价值提升。本文研究结论丰富了供应链安全治理的微观实证研究,为政府和企业构建现代化供应链安全体系提供了启示。
【摘要】随着全球经济加速融合和专业化分工日益加深,越来越多的企业开始寻求供应链深度合作,以股权联结构成的供应链持股则为供应链治理提供了新的路径选择。本文以 2007~2023 年我国沪深A股上市公司为研究对象,探讨供应链持股对企业前瞻性信息披露的影响及作用机制。研究发现,供应链持股能够显著增加企业前瞻性信息披露。作用机制检验表明,供应链持股能够降低交易成本、提升创新水平,从而增加企业前瞻性信息披露。异质性分析发现,供应链持股在供应链集中度高、行业竞争程度高和专有化投资高的企业中对前瞻性信息披露的增加作用更强。本文研究结论对于政策鼓励和引导上市公司加快构建供应链上下游企业合作关系提供了经验证据和管理启示。
【摘要】本文选取 2014~2024 年我国A股上市公司为研究样本,通过构建多元线性回归模型并结合中介效应与调节效应检验,系统分析供应链金融对企业商业信用融资的影响及作用机制。研究结果表明:供应链金融发展能够显著促进企业商业信用融资;企业市场地位在二者关系中发挥部分中介效应;企业流动性和会计信息透明度对二者关系起到正向调节作用;供应链金融对企业商业信用融资的促进作用在非国有企业、省会及直辖市地区企业及制造业企业中更为显著。基于此,建议采取强化供应链金融基础设施建设等措施优化商业信用融资环境。本文研究结论为企业优化供应链金融模式以拓展商业信用融资渠道提供了经验证据。
【摘要】提升企业供应链韧性是保障产业链安全与稳定的重要举措。耐心资本作为一种注重长期价值、风险容忍度高并积极参与治理的资本形态,对于增强企业供应链韧性具有深远意义。本文基于 2014~2024 年沪深A股上市公司数据的实证研究表明,耐心资本对企业供应链韧性具有显著增强作用,且该赋能效果主要体现在供应链韧性的"抵抗力"维度。机制分析表明,耐心资本主要通过改善企业ESG表现与提升风险承担能力两条路径增强供应链韧性。异质性分析发现,在非国有企业、大规模企业以及高科技行业企业中耐心资本对企业供应链韧性的影响更为显著。本研究丰富了耐心资本经济后果的相关文献,拓展了耐心资本与企业供应链韧性的研究边界,对于引导耐心资本支持企业长期战略布局、提升企业供应链韧性和安全水平具有一定的启示意义。
【摘要】在ESG投资理念不断深化的背景下,ESG报告的数量与篇幅迅速增长,其信息披露质量及可能带来的经济后果逐渐成为学界和实务界关注的重点。股票特质风险约占股票总风险的 85% ,其有效管理对企业实现高质量发展具有重要意义。然而,ESG报告的信息披露质量能否降低股票特质风险及其作用机制,尚有待深入探讨。为此,本文以 2008~2022 年A股非金融上市公司ESG报告为研究对象,基于文本分析方法,构建多维度的ESG报告信息披露质量指标。在原有语调、可读性和数量化信息含量的基础上,新增ESG主题信息含量维度,从披露形式和披露内容两个层面、四个维度综合衡量ESG报告信息披露质量。实证结果显示,ESG报告信息披露质量与股票特质风险显著负相关,这一效应主要通过缓解信息不对称和提升企业声誉实现。投资者情绪波动会在一定程度上削弱前述两者之间的负向关系。异质性分析进一步发现,在企业数字化转型程度较低、ESG报告披露为强制性要求以及ESG评级分歧较大的情形下,ESG报告信息披露质量对股票特质风险的降低作用更加显著。该研究深入揭示了ESG报告信息披露质量影响股票特质风险的内在机制,为企业提升ESG报告信息披露质量、投资者理性利用独立ESG报告信息做出决策提供了理论依据与实践参考。
【摘要】本文建立了融合国有企业高质量发展政策实施效果评价与审计监督绩效评价在内的“双重”审计评价体系,采用变权层次分析法进行综合评价模型构建,并利用审计署发布的国有企业审计结果公告对国有企业高质量发展政策实施效果和审计监督绩效进行综合评价。研究发现,随着国有企业高质量发展工作的深入推进,国有企业高质量发展政策实施效果逐步提升,且政策跟踪审计能对国有企业高质量发展工作起到监督作用,展现出政策跟踪审计在引导和支持国有企业实现高质量发展方面的重要性。本文的研究结论补充了国有企业高质量发展政策跟踪审计相关研究成果,完善了国有企业高质量发展政策跟踪审计评价体系,有助于精准评价国有企业高质量发展政策的实施效果,进而推动国有企业高质量发展。
【摘要】逻辑上,政策跟踪审计通过影响政策决策与政策执行两个阶段,推进制度设计能力现代化和制度执行能力现代化,进而推动国家治理现代化。其具体作用路径为:提高政策决策水平、纠正政策执行偏差、确保政策传导畅通、优化政策评价体系和促进政策改进完善。实践中,政策跟踪审计仍存在诸多局限,为适应国家治理现代化要求,亟需对政策跟踪审计体系进行系统化重构。基于此,本文初步建构了由理论体系、制度体系、组织体系、方法体系、问责体系共同支撑的现代化政策跟踪审计体系,以期为国家治理现代化提供坚实的审计保障。
【摘要】本文以展鹏科技分步收购领为军融为案例,分析了在金融监管、会计准则的双重制度冲突下,市场参与者如何围绕“一揽子交易”的会计认定展开策略互动。研究发现:为规避重大资产重组审查的程序性约束,公司在法律形式上会否认交易的关联性;而在后续阶段,为实现有利的会计处理,公司又转而从商业实质上承认其整体性,将其作为“一揽子交易”入账。这种在不同阶段对“一揽子交易”这一会计认定的选择性应用,其目的在于实现规避强监管与优化财务报告的双重目标。本案例的独特之处在于揭示了“会计准则工具化”这一现象:监管方因自身规则的局限性而“借用"会计概念,与上市公司共同推动了特定会计处理的形成。本文超越了传统盈余管理和监管套利的研究范畴,深化了对制度逻辑冲突下组织策略性行为的理解,并对会计准则与监管规则的功能边界提出了新的思考。
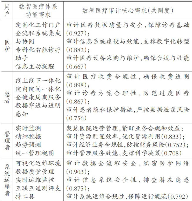
【摘要】数智医疗审计正面临角色失焦与能力滞后双重困局,亟需实现角色范式转型与能力架构重构。本文基于24家医院的案例,解构数智医疗生态中审计职能的全新定位与多重期望,并揭示传统医疗审计在范围覆盖、技术适配、响应机制等方面的系统性缺陷。通过构建审计作业链与技术支撑链的双链互嵌模型,分析得出审计角色需在目标、方法、流程与成果方面实现多重转型。实施层面,提出“数智平台 + 人才能力”双轮驱动路径,通过数智化审计平台的技术支撑提升审计质效,依托三大基础知识体系与六项核心能力培育复合型审计人才,并以“平台一人才"协同治理机制推动审计价值跃迁,为医疗机构提供可复制的数智化审计转型方案。
【摘要】随着欧盟碳边境调节机制(CBAM)的实施,碳密集型出口企业面临日益严峻的合规与财务压力,尤其对我国钢铁企业构成实质性挑战。本文以制度理论、组织结构与权责配置理论以及利益相关者理论为基础,构建"CBAM驱动—治理优化—信息合规—降碳转型"的传导机制,并以宝山钢铁股份有限公司和南京钢铁股份有限公司为例,梳理其在ESG治理、碳数据管理和CBAM应对方面的演进路径。在识别碳足迹披露不全、标准不统一、第三方核查覆盖不足等关键短板的基础上,提出以构建双轨碳信息披露体系为抓手,推动碳信息披露职能从边缘性向战略核心演进,通过整合内部治理结构与信息披露体系,实现ESG报告与CBAM申报的协同,重构组织职能边界,提升跨部门协调效率和制度适应能力。
【摘要】针对西方ESG治理框架在我国实践中面临的文化适配性不足、内生动力缺失等“水土不服”问题,本文在ESG治理中嵌入儒家文化核心价值观,提出“ESG本土化治理”概念,并以 2009~2023 年沪深A股上市公司为研究样本,系统探讨ESG本土化治理对企业高质量发展的影响。通过构建耦合协调度模型,发现ESG治理与儒家文化在时间和空间维度上展现出不同程度的耦合协同效应。实证结果则表明:ESG本土化治理能够显著提升企业全要素生产率,说明在正式制度与非正式制度的协同作用下,企业能够在外部监管与内部文化引导的双重驱动下,实现高质量发展;机制检验发现,ESG本土化治理主要通过信息协同效应、治理协同效应和战略协同效应引导企业高质量发展;异质性分析发现,ESG本土化治理对大规模企业、融资约束程度较低的企业、重污染行业以及资本密集型行业企业高质量发展的促进作用更为显著。本文提出ESG本土化发展路径,强调传统文化在现代企业治理中的价值,以期推动构建更适应中国市场的可持续发展模式,为政府、企业及投资者提供有价值的决策参考。
【摘要】在碳中和进程加速与供应链不确定性加剧的双重背景下,企业绿色创新如何影响供应链风险的内在机制亟待深入探究。本研究基于 2009~2023 年A股上市公司年报信息,构建企业供应链风险指标,实证检验企业绿色创新行为对供应链风险的影响及其传导路径。研究发现:积极实施绿色创新战略能显著降低企业面临的供应链风险。中介机制检验结果表明,绿色创新主要通过缓解融资约束、提高供应链效率以及提升信息透明度三条渠道抑制供应链风险。异质性分析揭示,绿色创新的风险抑制效应在非国有企业、供应链集中度较低企业以及战略激进度较高企业中更为显著。进一步结合制度与行为视角分析发现:高质量内部控制有助于规范绿色创新资源的配置与使用;而企业风险承担能力的增强则会削弱绿色创新在降低供应链风险方面的效果。本研究为企业在绿色转型背景下提升供应链韧性提供了整合性的理论解释框架和实践启示。
【摘要】数据要素赋能新质生产力发展的本质是数据价值的实现。数据要素化是数字活动由“活动”向“劳动”、由“简单型劳动”向“转化型劳动”“创造型劳动"跃迁的动态过程。这一过程中数字劳动的价值实现呈现价值分层序列,即"基础层—增值层—创造层”。数据的“三权分置”产权结构强调聚焦主体的、静态的权利分置,客体维度和动态视角的观察缺失使得制度的落地存在真空。基于动态视角研究发现:基础层关注数据的安全维护问题,旨在确立初步的控制秩序;增值层关注对数据资源的技术开发,旨在实现数据要素的最大化价值挖掘;创造层关注市场需求的匹配,旨在实现数据价值的流通、转化。以差异化数字劳动赋权机制嵌入“三权分置”产权结构,构建以“数据资源持有权”为核心、协同成本补偿的数字劳动基础层数据控制秩序,以“数据加工使用权"为核心的数字劳动增值层流通秩序,以“数据产品经营权”为核心的数字劳动创造层收益公平分配机制,不失为高效的选择。在数据要素市场的治理上,应明确国家安全利益、个人利益、市场效率的价值序列,在数字劳动不同层级区分政府角色定位和市场功能,形成周延的数据要素治理路径。