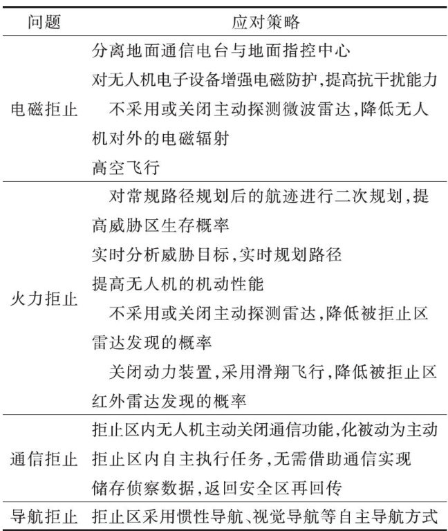
摘要:近年来,无人机已成为现代战争中不可或缺的重要武器,而涵盖无人机系统的攻防对抗体系已成为现代战争的基本特征之一。研究强拒止条件下无人机系统的生存能力问题,对未来战场的对抗具有重要应用价值。分析了作战无人机系统在物理域、电磁域和信息域中面临的挑战,针对性地给出不同类型拒止条件下的应对策略,并提出了强拒止条件下无人机系统的作战画面、作战构型及运动战法,研究了其中涉及的生存能力关键问题,提出中继群双焦点随机游走技术、拒止空间路径二次规划技术和智能边缘指控中心的面向服务架构技术。通过对作战系统进行整体优化设计,能够有效提升无人机系统在强拒止条件下的生存能力,以应对未来战场的复杂作战环境。
摘要:针对传统 A* 算法在三维复杂环境中搜索效率低、路径平滑度差以及局部避障能力有限的问题,提出一种 A* -DWA分层融合算法。该算法基于26邻域节点搜索策略对 A* 算法进行三维空间拓展,在代价评估函数中引入动态调节项实现权重自适应调整,并结合Douglas-Peucker算法和三次B样条曲线实现路径平滑;融合三维扩展的DWA算法以弥补 A* 算法局部避障能力的不足,通过运动学解耦构建三维动态窗口模型,并引入余弦相似度改进评价函数,增强实时避障性能;设计动态反馈机制实现全局路径的自适应修正,形成“A\*全局规划-DWA局部避障-动态反馈"的闭环优化体系。仿真结果表明,在三维静/动态环境中, A* -DWA分层融合算法的路径长度、规划时间、路径平滑度均显著优于其他对比算法,多场景下避障成功率达 90% 以上,验证了 A* -DWA分层融合算法的有效性。
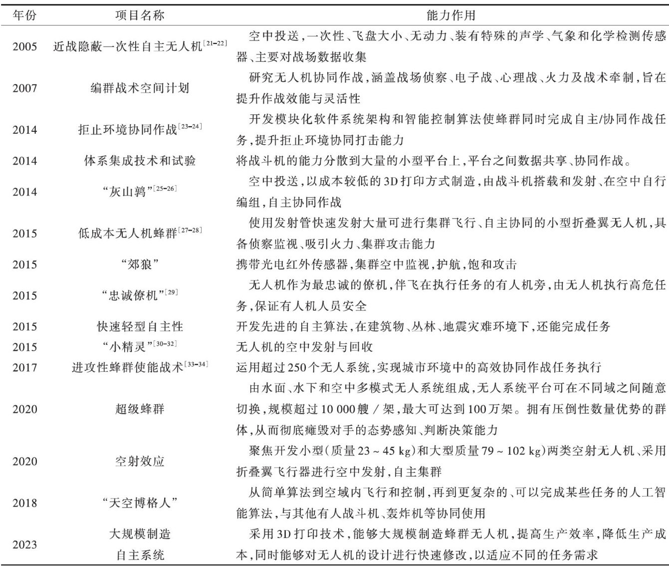
摘要:随着人工智能、大数据等前沿技术的快速发展,无人机蜂群逐渐成为军事领域的重要应用。其低成本、灵活性强、抗毁性高的特点,使其在现代战争,尤其是抢滩登陆等高危作战中成为理想的"零伤亡"武器。综述了国外无人机蜂群技术的研究进展,分析了各国军队在该领域的发展与应用;系统总结了抢滩登陆作战的关键影响因素,如防守方防御、气候地形、作战节奏与火力支援等;阐述了无人机蜂群在侦察评估、诱骗干扰、火力打击、通信中继和后勤保障方面的优势,构建了无人机蜂群作战体系;结合抢滩登陆的复杂环境,提出了无人机蜂群技术在自主协同、智能决策、网络对抗和持续作战能力等领域的发展建议,为未来无人机蜂群技术的创新应用提供参考。
摘要:研究了αβ滤波器的工作原理,推导了滤波器离散域和连续域的函数表达式。根据滤波器的传递函数,开展了滤波器的稳定性分析,结合滤波器工程设计得到了使滤波器系统稳定的 α 和 β 参数取值范围;分析了目前常用的参数设计方法,指出了滤波器目前存在的问题,基于此提出了一种改进的自适应αβ滤波方法;通过仿真分析了滤波器参数 α,β 的影响,比较了改进的自适应滤波方法和传统滤波方法的滤波性能,仿真结果表明 α,β 的参数选取对滤波效果影响较大;改进的自适应滤波方法滤波性能优于传统方法,滤波后数据较为平滑且对异常噪声的滤波效果较好。
摘要:为优化增强现实下指挥空间的操作绩效,开展多屏联动布局设计研究。从指挥空间信息布局设计现状和突发事件决策需求出发,应用埋点数据分析法、模糊层次分析法建立子目标函数,通过K-Means聚类获得16个功能区的总体布局;通过测试对3组设计方案之间的差异进行方差检验和比较。以重要度优先原则将交互元件置于视觉中心附近优于隐喻度优先;目标锁定控件置于所属功能区域右下方优于左上方;增加地图组件显示区域能够提升系统可用性。
摘要:针对现有的圆阵干涉仪测向方法在系统实现方面存在算法复杂度高、时效性低的问题,提出了一种适用于系统实现的干涉仪测向方法,并将其运用到实际系统。该方法首先利用比幅测向结果改进常规模糊数范围计算方法,以此减小运算量,提升运算速度;同时考虑到相同条件下频率越高比幅测向精度越高,联合频率信息和比幅测向结果实时地划分比幅范围;然后利用各基线的模糊多值相差较远,而真实角度具有唯一性的特点,实现对圆阵干涉仪测向解模糊;最后根据所提方法原理利用FPGA实现并设计了小型化八元均匀圆阵干涉仪宽带接收机。经过仿真实验和外场试验,证明了该系统能够实现对辐射源目标的高精度瞬时测向,测向精度可以达到 1.5° ,在工程应用中具有很高的实用价值。
摘要:在当前战争环境多元化和复杂化的情况下,战争形态也经历了重大的转变。随着当前人工智能技术的不断发展,其在各个领域的影响力也不断提升。对强化学习的原理以及发展进行了全面的阐述,并且对于深度强化学习在智能制导领域的应用进行了分析;对于智能制导领域的关键技术进行全面的总结,并基于当前智能制导的研究进展,对于当前存在的问题挑战以及智能所带来的影响进行了详细分析,为智能制导的发展提供借鉴和指导。
摘要:设计了基于线性二次型的最优控制算法,提出利用输出残差积分控制提升最优控制器性能。在忽略摩擦的条件下,建立伺服系统的可控、可观测模型,根据线性二次型最优控制理论,求解伺服系统的最优控制律;研究摩擦对控制器性能造成的影响,并在最优控制回路中加入残差积分控制,提升了稳定阶段系统性能。试验结果表明,对比PID超前-滞后校正控制器,该控制器预置阶段无超调量、调节时间缩短了 47% ,稳定阶段响应延时减小 55% 以上,去耦率减小 50% 以上。加入残差积分控制后,解决了稳定阶段摩擦带来的曲线畸变(平顶与拖尾)问题,去耦率小于 4% ,延时减小 40% 以上。振动试验结果表明,设计的最优控制器具有稳定性和鲁棒性,为后续最优控制方法在型号产品上的工程化应用奠定了基础。
摘要:在多传感器目标信息融合过程中,提出一种一致性分布式信息滤波算法,用于改善集中式滤波算法在目标跟踪状态估计中对融合中心依赖度高,稳定性低的问题。该算法是根据各个传感器自身以及邻居节点的状态信息和量测信息,实现对目标的实时跟踪定位,每个节点都是数据处理中心,解决了融合中心抗毁伤能力不足的问题,保证部分传感器节点出现问题时,全局的任务能够顺利进行。仿真分析可得,运用一致性分布式滤波算法,可以解决多传感器目标跟踪信息融合问题,其精度高于单一传感器滤波精度,且趋于多传感器集中式信息滤波的精度,可应用于高稳定性、可靠性的非线性系统跟踪。
摘要:考虑在弹丸飞行过程中,二维弹道修正引信会受到轴向摩擦力矩和外界气动干扰力矩的影响导致系统抗干扰性弱和控制精度差的问题,提出了一种基于固定时间滑模控制的滚转角控制方法。该方法可以实现系统在固定时间内收敛,且不依赖于系统初始状态。利用固定时间收敛的相关理论分析了设计的控制系统的稳定性。另外,与现有的算法通过数值仿真的方式进行对比分析。仿真结果表明,提出的固定时间控制方法可以同时实现引信的滚转角与角速度控制系统在固定时间内快速精确响应,且系统的控制精度、快速性和鲁棒性均有所提高。
摘要:针对有源无源数据协同识别中数据特征提取困难而导致协同识别准确率低的问题,提出一种基于双通道卷积和注意力机制的有源无源数据协同识别算法。将有源无源数据关联融合,然后采用双通道卷积网络提取数据的特征,在一条通道上,使用2个较大的卷积核来学习低频特征,较大的卷积核可以增强对噪声的鲁棒性;在另一条通道上,采用小卷积核来加强神经网络对细节特征的提取能力。同时采用注意力机制加强网络对关键特征的提取能力,并加入了双向LSTM网络提取复杂的时序特征。实验结果表明,所提方法能够有效提高识别准确率,并且具有较好的应用效果。
摘要:针对未来城市地下空间作战在城市作战中越来越重要的发展趋势,为解决当前地下空间作战研究不足、能力需求不清的问题,采用基于灰色关联分析的质量功能展开方法(greyquality func-tiondeployment,GQFD),在充分研究分析城市地下夺控作战概念和“任务一能力”基本需求的基础上,建立了灰色关联分析和质量屋需求模型,经分析计算得到了城市地下夺控作战关键能力需求指标和重要度排序,为开展城市地下作战研究和装备需求论证建设提供了一定依据。
摘要:针对领弹-从弹架构战术导弹攻击机动目标的协同性问题,提出了一种滑模协同末制导律。以领弹和从弹的弹目距离差及其微分为协同状态变量设计滑模面,并引入领弹的剩余飞行时间估计值和从弹的视线角速率,避免了奇异性问题;将目标机动加速度视为干扰量,利用其有界性设计切换控制项,保证了系统的稳定性,增强了制导律的鲁棒性;在3种工况下进行了数学仿真,仿真结果表明提出的制导律满足协同制导要求。
摘要:为解决影响装备健康状态参数的权重分配及各参数评估值的融合问题,根据装备特点和其自身延寿需求,提出基于区间直觉模糊集(interval-valued intuitionistic fuzzy,IVIF)和融合逼近理想解排序法(technique for order preference by similarity to an ideal solution,TOPSIS)与秩和比法(rank-sumratio,RSR)的装备健康状态评估方法。引入IVIF确定决策专家自身权重,根据其评估犹豫度及相似度综合确定指标权重,获取加权规范化矩阵;建立TOPSIS-RSR的评估框架实现对装备的健康状态评估及决策;利用仿真案例对多个同型号装备健康状态进行评估排序分级,对比2种已知评估方法验证方法了的可行性。
摘要:保障链是当前装备保障领域的研究热点,在模型构建方面缺乏方法支持。借鉴供应链、现代物流、系统论等理论,归纳总结航天装备保障链的概念,辨析其与相关网链信息体系的关系,理解把握特点规律,推动融合贯通。提出“从业务实际到抽象表达,再从定量分析到链路优化"的模型构建方法,划分"业务梳理、要素设置、结构映射、需求匹配、优化重构"5个步骤实现,为航天装备保障链的理论运用提供支撑。
摘要:针对二阶不确定系统,特别是模型未知且伴随动力学扰动的复杂情况,以提升控制效能为目标展开研究。以板球系统为实验对象,提出了一种新颖的控制策略。采用RBF神经网络(RBF1)预测系统关键参数,并通过自适应算法动态调整其内部参数以确保预测精度;基于预测模型设计了一种基于积分滑模面的滑模控制器,利用积分滑模面的特性使系统状态直接进入滑动模态,提高了系统的鲁棒性和响应速度。为进一步优化控制性能,创新性地引入第2个RBF神经网络(RBF2)来动态调整滑模控制器参数,通过梯度下降法实现参数的整定,增强了控制策略的灵活性和适应性。仿真实验表明,该控制策略在板球系统轨迹跟踪中表现优异,能够有效应对系统不确定性和扰动,展现了良好的控制性能和实际应用前景。
摘要:为提高无人机集群部署对灾害及战场等随机环境中的覆盖效果,提出了一种基于自适应虚拟力粒子群优化的多无人机通信覆盖部署策略。将虚拟力模型引入传统粒子群优化算法中,修改粒子群优化算法的适应度函数,实现覆盖与能耗之间的平衡;为了减少无人机之间的通信干扰,设计了基于排斥模型的自适应升力控制策略,减少了多无人机之间的重复覆盖;选择了5种算法进行对比分析,验证所提方法的有效性。实验结果表明,所提方法在确保最大区域覆盖的同时,重复覆盖率仅为 21.01% ,平均能量消耗仅为 4.02×102kJ ,显著低于对比算法。此外,所提方法能够有效降低通信干扰和资源浪费,避免陷入局部最优,并且不受无人机数量限制,具备在无人机数量随机变化环境中部署的能力,展现出良好的环境适应性。