摘 要:当前,农业大棚管理高度依赖人工,不仅无法实时监测与调控环境参数,还增加了生产成本。针对这一现状,本文设计了以STM32F407为核心的农业大棚智能管理系统。该系统借助BH1750、SHT30、SCD30等传感器,对大棚的光照强度、温湿度、CO2浓度等环境因素进行实时监测,并将数据传输至单片机,通过BearPi显示。同时,该系统借助电机控制大棚遮盖物的升降与通风设备的启停,并依托云平台搭建云
摘 要:由于木本植物生长周期长,且长期遭受乱砍滥伐,全球森林面积急剧减小,木本植物资源严重匮乏。于是,大量造纸企业及研究机构开始着力拓宽原料来源,尝试用禾本植物、草本植物、藤本植物等非木本植物替代部分木本植物,制造满足人们工作与生活需求的纸制品。本研究以提取花青素后废弃的胭脂萝卜渣为原料制得原色纸,纸张的拉伸强度为2.01MPa,断裂伸长率为6.15%,耐折度为452次,吸水率为227.8%,白度
摘 要:血液净化专科护士的服务水平对整体医疗服务质量具有至关重要的影响,是评估科室发展前景的重要指标,应加强专科护士培训,实现岗位内持续再教育,促使专科护士业务水平与时俱进,为就诊患者提供优质护理服务。核心能力教学是以培养个人核心能力为目标的多元化教学模式,其根据教学需求及师资力量制订针对性教学计划,通过适宜的教学方案落实因材施教,适用于多领域教学。核心能力教学与血液净化室带教特征相契合,不仅能为
摘 要:“大学物理”与“高等数学”是理工科大学生公共必修课中两门重要的基础课。而传统教学模式将这两门课割裂开来,学生常在“高等数学”课程的学习中对引入的各数学概念感到困惑,而在“大学物理”课程的学习中难以有效地利用高等数学工具。随着教育理念的更新与学科交叉的深入,探索“大学物理”与“高等数学”交互式教学,对当前教学改革具有重要意义。本文旨在分析两门课程间的内在联系,并以曲率半径和质点运动学为教学案
摘 要:随着网络社会的崛起,“线上+线下”混合式教学逐渐成为现代教育教学新常态。本文从行动者的角度探究高校新入职教师开展混合式教学存在的问题、影响因素,并在此基础上提出解决这一问题的策略。研究认为,高校新入职教师在从校门到校门的转换过程中缺少社会阅历与工作经验,在教学工作中表征为个体层面的混合式教学意愿有待提升、混合式教学能力有待增强,以及校级层面的教学评价靶向有待聚焦等。其原因主要包括个体内在生
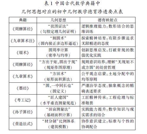
摘 要:在核心素养导向的数学教学中,如何突破知识传授与价值引领割裂的困境,实现二者有机统一,已成为亟待解决的重要课题。本文以中国古代数学思想为切入点,通过挖掘《九章算术》《周髀算经》等典籍中的几何思想,系统构建“历史溯源—哲学提炼—教学转化”的德育渗透路径。旨在提升学生的文化认同感、逻辑思维品质与伦理价值观,以及通过文化解码唤醒文明认同,依托思辨哲学培育学生的价值自觉,为数学学科德育提供兼具理论深
摘 要:科教融汇是新时代职业教育发展的重要方向,对畜牧兽医专业人才培养提出了新的要求。本文以乐山职业技术学院为例,探讨了科教融汇背景下畜牧兽医专业人才培养机制的构建及实现路径。首先,分析了科教融汇对畜牧兽医专业人才培养的要求,提出了以产业需求为导向、以科技创新为驱动、以人才培养为核心、以协同合作为基础的培养机制的构建原则。其次,分析了职业教育实施科教融汇的现实依据,包括新质生产力发展需求、职业教
摘 要:本文通过分析“计算方法”课程的特点与目标,探讨了其在培养学生数学思维能力和实践能力方面发挥的作用。首先,分析了课程的特点与目标,指出了其与数学思维能力的紧密联系,并详细讨论了课程中数学思维能力的具体体现。其次,强调了实践能力培养的重要性,并介绍了课程中实践环节的设计与实施方式。再次,在教学方法方面,对传统方法进行了反思,并探讨了创新教学方法的尝试与效果。最后,通过分析教学实践案例,展示了如
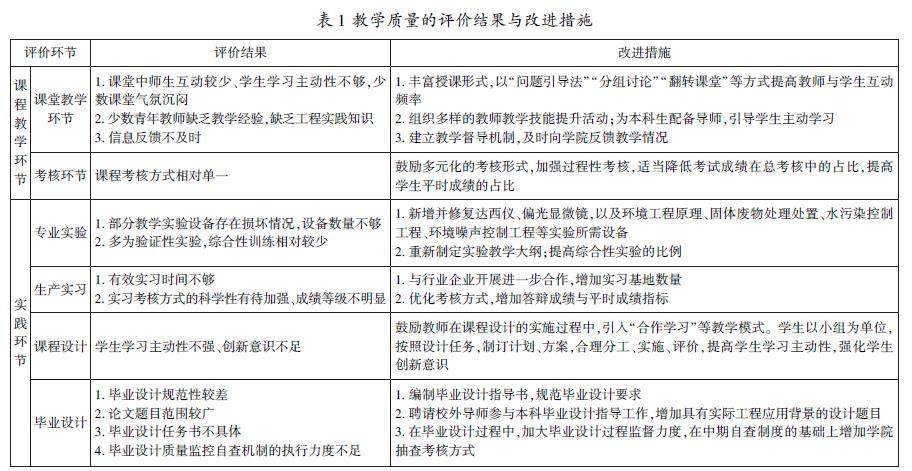
摘 要:普通高等学校本科教育教学审核评估是高等教育质量保障体系的重要内容,是加快实现高等教育质量保障体系制度化、长效化的有效举措。本文基于贵州大学资源与环境工程学院在新一轮审核评估中面对的新质量保障内涵、理念和指导要求,阐述了质量保障体系的建设、运行、成效及改进措施和质量文化建设方面的探索与实践,不仅对教学质量的提升起到了多维度、深层次推动作用,而且还为学院人才培养高质量发展的目标定位提供了新契机
摘 要:课程评价是教学活动的重要组成部分,是监督与提升教学质量的重要举措。数字画像技术是数据分析与决策的重要工具,将其应用于课堂教学评价成为课程教学改革的新方向之一。本研究以“实验设计与数据分析”课程为例,通过构建基于数字画像的课程评价体系,深入探讨了数字画像技术在课程评价中有效应用的过程,包括评价指标体系的设计、数据采集与处理、数字画像的构建与解析,以及评价模型的构建。研究结果表明,该课程评价体
摘 要:新质生产力理论是对当前人类社会发展阶段社会生产关系的有力总结,如何提升工程教育新质生产力已成为地方本科院校教育教学发展的重点课题。本文首先梳理了不同阶段的生产力函数及生产要素内涵,探究了新质生产力与工程教育发展的辩证统一关系;其次根据新质生产力函数提出了高校工程教育新质生产力公式,辨析了高校工程教育发展核心要素的内涵及其相互关系;最后给出了我国高校工程教育发展路径。本文相关研究成果可为我国
摘 要:“工程物探”课程作为地质工程专业的一门实践性与应用性较强的主干课程,其基础理论较为晦涩、课程内容较为庞杂。为了在有限学时内让学生扎实掌握其核心内容,教学过程面临不小的挑战。案例教学法可将这些抽象复杂的知识具体化,进而减轻学生的学习负荷,提高其学习效率。同时,工程案例本身也是开展课程思政教育的重要载体。通过精选具有地方性、综合性的案例,教师可先围绕案例内容提出问题,引导学生讨论交流,最后进
摘 要:建筑业发展新质生产力是当前产业转型升级的核心路径,打造数字生产力,建立数字化新型生产关系是实现建筑产业数字化转型的关键。本文以江苏建筑职业技术学院建设工程管理专业群为例,针对建筑行业转型升级与人才培养模式转型滞后、人才培养方式单一、岗位能力契合度不足等问题,通过育人体系的数字化改造、育人平台的多元协同、育人模式的融通创新,探索构建了“数字赋能、多元协同、五维融通”的建设工程管理类人才培养模
摘 要:本研究立足国家战略性新兴产业——商业航天的发展背景,针对其“低成本、快迭代”的显著特征,深入剖析了产业对工程应用型人才提出的新能力需求,并指出当前高校在相关人才培养中存在课程内容滞后、产教融合深度不足等核心问题。本研究以郑州航空工业管理学院为改革实践案例,探索构建产教融合育人新模式,通过联合优势企业和高校,分析商业航天产业链对人才能力的具体需求,将企业项目转化为教学资源,重构“理论—实践
摘 要:基于CDIO(构思—设计—实现—运作)工程教育模式,探索高职医学“人体解剖学”教学与美育的融合路径。在剖析当前高职人体解剖学教学现状及美育融入必要性的基础上,本文提出将CDIO“做中学、做中创”的教学理念融入人体解剖学与美育融合的教学全过程,以“美”为教学媒介与价值导向,构建融合策略,探索协同育人机制。实践证实,该模式能有效提升学生的人文素养、实践能力、创新思维与职业认同感,为培养“精技能
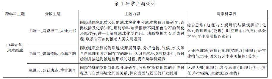
摘 要:跨学科主题教学是新时期深化教育综合改革、优化育人方式的重要切入点和必要手段,但教学实践中缺少真实情境依托,教学方式转型困难,而研学旅行能够为学生提供丰富的探究情境、综合的实践经验,是落实跨学科主题教学的有效手段。因此,本研究从跨学科主题教学视域出发,设计“山海天堂,地质画廊”跨学科主题,以地理为主学科,通过融合多学科知识,创设主题式活动,深化学科内部联系,以期提升学生各学科知识迁移能力和
摘 要:在新工科背景下,本文以“工业机器人”课程为例,对传统教学中存在的问题进行分析,制定了适应新工科要求的培养目标,提出了一套系统化的教学改革方案。具体表现为:通过重构三级模块化教学内容,将产业前沿技术与工程实践能力培养紧密结合;建立包含家国情怀、职业素养和科学思维的课程思政融合体系;采用虚实结合的仿真教学与线上线下混合式教学模式,有效解决设备不足、课时紧张等教学瓶颈问题。经过两轮教学实践验证,
摘 要:“机械制图”是所有工科院校的一门必修专业基础课,该课程内容围绕投影理论,目的是培养学生识图、绘图能力及三维设计应用。民办本科学生的基础相对差一些,对此本文提出逆向使用三维模型投影动画库,通过可视化3D模型为起点,提高学生对模型的认识能力,逐步建立良好的空间想象能力,进而提高学生投影理论的学习和识图、绘图及设计的能力。教学实践结果表明,该方法显著提高了学生画法几何的学习兴趣,增强了学生的识图
摘 要:工程认证是我国高等教育工科专业发展的新趋势,而实践课程教学是毕业要求达成过程的重要环节。本文针对实践教学中课程目标与毕业要求脱节,评价体系不全面、不科学等问题,以“环境工程学实验”为例,探讨了基于工程认证模式的环境工程专业实践课程教学设计与评价改进;以课程目标及其达成评价为核心,从课程目标、评价体系、教学内容、教学方法、过程评价、结果评价、持续反馈等多方面进行了全面的实践教学改革,并通过两
摘 要:药理学是研究药物与机体间相互作用规律的学科,也是医学和药学、基础医学与临床医学的桥梁学科。在传统的“药理学”教学模式中,学生处于被动灌输知识的地位,缺乏学习的积极性和主动性,自主学习能力较差,教学效果不佳。因此,符合新时代需求的拔尖创新人才培养模式的探索对于“药理学”教学改革至关重要。本课程充分利用网络教学平台,教学过程中采取多元化的教学方式,适当融入双语教学;注重“药理学”教学与科研的互
摘 要:“隧道工程”课程作为土木工程专业核心课程,其教学质量直接影响着新工科背景下复合型人才培养目标的实现。然而,当前课程教学普遍存在教学模式单一、实践环节薄弱等问题,难以适应新工科对人才知识、能力与素养的协同培养要求。针对这一现状,本研究先系统分析“隧道工程”课程的专业特征与教学定位,然后深入剖析当前课程教学中存在的主要问题。在此基础上,通过开展教学改革研究,着力破解理论教学与实践环节脱节等问
摘 要:在当今数字化与智能化快速发展的时代,岩土工程领域正经历着前所未有的变革,这对岩土工程研究生教育提出了新的挑战。本文从新时代技术发展的视角出发,详细探讨了虚拟现实(VR)、无人机技术、大数据与人工智能技术、物联网技术以及岩土数值模拟等新兴技术在岩土工程教育中的应用,并提出了创新的教育改革思路。通过优化课程体系、强化实践教学、引入新兴技术等措施,全面提升研究生的综合素质和实践能力,为岩土工程教
摘 要:在应用型本科教育背景下,工程管理专业教育改革对人才培养和行业发展具有重要意义。针对当前课程体系滞后、教学方法单一、实践环节薄弱及师资不足等问题,本文提出系统性改革方案:构建“基础—核心—前沿”模块化课程体系,实现教学内容动态更新;推行项目驱动和问题导向的教学方法;建立校企协同的“全过程、多层次”实践教学体系;实施“双师型”师资队伍建设。通过强化产教融合,着力提升学生的工程实践能力、创新意识
摘 要:台区配电网停电是电力系统运行过程中常见的事件,对电网的运行效率和线损有直接影响。本文通过理论分析探讨了停电对线损的影响,并提出了相应的降损措施。研究结果表明,在停电过程中,由于时差表、母联倒供、电网结构调整、户变关系切换等因素,导致关口表与用户表之间的数据不同步,进而造成线损显著增加。电力公司应采取综合措施,提高电网的可靠性和运行效率,及时更新配电拓扑图,确保关口表与用户表的数据一致性,减
摘 要:无人机测绘技术专业作为新兴专业具有实践性强,技术更新快,应用领域广泛的特点,非常适合吸引优势企业与学校共建共享实训基地。产教融合型实训基地的建设需要教育与产业的无缝衔接,需要校企共同进行资源整合和共建共享。校企共建实训基地需要考虑实训内容与行业需求精准对接、实训项目与场景应用相结合、实训平台的共建共享、实训基地的对外开放、实训师资的双向流动。本文通过对无人机测绘技术专业校企共建实训基地路
摘 要:在数智融合背景下,金融行业数字化转型亟须兼具金融素养与大数据分析能力的复合型人才。然而,当前高校本科“大数据与金融”课程教学仍面临课程体系滞后、师资跨学科能力不足、实践教学深度欠缺及评价体系适配性不足等结构性挑战。为此,本研究提出“135链式递进”教学模式,聚焦培养数据洞察力与金融素养兼备的创新人才核心目标,围绕“UPT”三维育人理念,构建“金融业务理解—数据技术掌握—融合应用创新”三大能
摘 要:课堂教学是学校教育的主阵地,构建智慧高效课堂是智能技术赋能教学改革的重要着力点,也是职业教育数字化转型的重要课题。智慧课堂是通过新一代信息技术辅助师生互动,拓展教学内容深度和广度,实现新型的教与学方式的课堂。本文以“数字电子技术”课程建设为载体进行智慧高效课堂构建,通过运用多种信息技术有效提高课堂师生互动、实时采集课堂教学数据、完成学生的有效评价等,促进学生的学习主动性,为学生打造个性化、
摘 要:“机械基础”课程是中职学校机械加工技术、机电技术应用、数控技术应用等专业必修的基础课程,也是进一步学习机械相关知识的关键。为了改善中职课程的教学效果并提高教学质量。本研究尝试将对分课堂教学模式引入中职“机械基础”课程中,通过“讲授—内化—讨论”的教学流程,提升学生的学习主动性和课堂参与度。通过对照实验、问卷调查和课堂观察等方法,验证了对分课堂教学模式在中职“机械基础”课程中的可行性和有效性
摘 要:随着信息技术和教育数字化、智慧化的发展,高等学历继续教育双平台数智化建设成为提升教育质量、促进教育公平的重要途径。为了解决在职学生的工学矛盾,打破传统教学的时空限制,做到随时可学,随地可学,创新线上线下相结合的教学模式,打造以自建教学管理平台和依托智慧化直播平台进行面授直播相结合的双平台教学模式,利用大数据、人工智能等核心技术,构建多元化的教学服务系统,实现线上和线下教学的无缝对接,推动高
摘 要:为了落实教育部立德树人的根本任务,在“数学分析”课程课堂教学中践行以学生发展为中心的教育理念,以夯实基础、培养能力和塑造情感为导向,根据专业需要,结合课程特色,遵循学生心理,构建“数学分析”课程高质量育人方式。运用线上线下混合教学模式,推行“三个三步走一个五环节”的教学策略,采用“以学生主体”的教学设计,实施跨学科的融合教学,倡导专业与思政协同发展,提升学生的综合素养,促进学生全方位合理化
摘 要:中国建筑业向工业化、智能化和绿色化转型,对装配式建筑智能建造新工科人才需求迫切。本文以东南大学成贤学院“装配式建筑”课程建设为例,针对课程教学中存在理论向实践转化难、学生创新及跨学科能力不足等问题,提出“立足‘三真’,理虚实一体”的创新举措。通过“真项目贯通”重构教学内容、“真场景实训”建设多维度资源、强化能力培养及“三真”驱动考核完善评价体系,取得显著成效,学生培养成果突出,教师教学竞赛
摘 要:教学模式应当与所教授的知识类型相匹配,以程序性知识为主的管理类课程需要新的教学模式与之适应,理论基础和实践经验都表明,翻转课堂是更适合的教学模式。首先,基于探索性的翻转教学实践经验,在相关要求和问题总结的基础上,本文指出了明确的以问题为导向的教学目标。其次,以教学目标为导向和“人力资源管理”课程为样本,翻转课堂的实践过程包括课前预习、课中串讲及主题探索三个环节。最后,本文就学习积极性的激励
摘 要:《“十四五”现代综合交通运输体系发展规划》《中华人民共和国国民经济和社会发展第十四个五年规划和2035年远景目标纲要》等文件指出,要提升城市轨道交通的服务能力和覆盖范围,要完善超大、特大城市轨道交通网络,推动城市轨道交通与其他交通方式高效衔接,优化城市综合交通体系,这对城市轨道交通专业高技能人才培养提出了更高要求。本研究探讨了BOPPPS教学模型与任务驱动教学法在“城市轨道交通行车组织”课
摘 要:在人工智能时代下,借助线上教学平台与线下课堂教学相结合,构建课程知识图谱,建立课程知识点间的结构性关系,并与多模态教学资源、实践项目相关联,深度融入经典的BOPPPS教学模式六个环节,可以有效提高教学效率,实现个性化学习,提升职业胜任力。本文以高职软件前端课程为例,介绍了“知识图谱+BOPPPS”教学模式的构建方式,并在此基础上开展实践教学研究。结果表明,该教学模式可以显著提高学生的学习兴
摘 要:“用药护理”是五年制高职护理与助产专业的核心课程,旨在培养学生掌握临床常用药物的药理作用、临床应用、不良反应及用药护理等知识,提升其合理用药评价能力与临床实践能力。然而,当前教学面临学生认知水平有限、学习动机不足及传统教学模式效果欠佳等问题。为此,本研究依托网络学习平台,构建“互联网+”智慧教学新模式,开发网络互动课程,整合微课、题库等数字化资源,采用线上授课、讨论、测验等多元化方法,实现
摘 要:本文探讨了创新创业教育与医药市场营销专业教育课程体系多维融合的实践路径,构建了“三维度、四层次、五融合”的专创融合课程体系。结合课程目标重构、优化课程内容、创新教学方法、建设师资队伍及拓展实践教学平台等实施策略,推动创新创业教育与医药市场营销专业教育的多维融合,从而提升学生的创新能力、实践能力与创业意识,增强学生就业竞争力,为医药行业输送兼具专业素养与创新创业能力的复合型人才构建了实践路径
摘 要:“土木工程施工”课程在教育部2025年2月发布的四个“土木建筑大类”职业本科专业教学标准中均被列入,体现了该课程的重要性。引入“素材混编”教学方式,在充分利用学生心理的基础上,重新整合教学资源,变换展示顺序,是改变原有教学模式存在的课程内容庞杂繁多、相对独立,章节跨度大、系统性差,难以长时间保持学生课堂注意力等课堂教学现状的一种尝试。“素材混编”教学方式将集中变分散、将长变短,教学内容可按
摘 要:本文围绕“人工智能+”背景下“机器人创新应用与实践”课程的教学改革需求,分析了当前课程建设存在教学大纲滞后于技术发展、理论内容与工程实际脱节、实践教学资源匮乏等问题;提出以人工智能技术为核心驱动,构建可动态调整与持续优化的模块化课程体系,引入虚拟仿真实验、自适应学习推送、智能学习评估等现代化教学方式;推动课程内容融入产业需求和工程伦理,深化校企合作与产教融合机制,开发多层次实践平台项目化教
摘 要:在新工科建设与人工智能(Artificial Intelligence,AI)技术快速发展的双重驱动下,高校土木类专业教学面临传统知识体系与前沿技术融合的转型挑战。本文以“工程结构荷载与可靠度设计原理”课程为研究对象,针对其多学科交叉、理论抽象性强、实践要求高的特点,探索融合智能元素的教学改革路径;通过引入AI技术构建动态知识图谱、数字孪生模拟、AR/VR可视化工具,结合蒙特卡洛模拟、机器
摘 要:随着人工智能和大数据技术的迅速发展,许多实际问题需要用计算机技术解决。“数值分析”作为一门与计算机科学紧密结合的基础课程,在人工智能和大数据技术的驱动下,高校需要对“数值分析”课程进行改革。本文通过分析“数值分析”教学课程改革的必要性,针对传统“数值分析”课程中存在的问题,从调整教学模式、优化教学内容、引入实际案例、增加实用型的算法、加强编程能力的训练、增强学科融合、改变考核方式等方面进
摘 要:随着人工智能技术的日益成熟,它正逐步革新人们的生活与工作模式,并在教育领域实现了深度融合,展现出独特价值。作为一种自然语言处理技术,人工智能具备对自然语言进行高效处理与生成的能力。在医学教育这一关键领域,人工智能展现出广阔的应用前景。本文将从三个方面展开深入探讨:首先,分析人工智能的出现对各行业,尤其是教育领域的深远影响;其次,梳理人工智能当前的应用现状;最后,深入探讨其在医学教学中的潜在
摘 要:随着人工智能(Artificial Intelligence,AI)技术的快速发展,医学教育尤其是外科学教学正在经历深刻的变革。AI的引入为外科学教学提供了新的机遇和挑战,其不仅改变了传统教学方法,也提升了学习效果与学生的实践能力。当前,关于AI在外科学教学中的应用研究已经取得了一定的进展,涉及虚拟现实、模拟训练、个性化学习等多个方面。然而,尽管研究取得了一些成果,仍然存在教师培训不足、数
摘 要:人工智能的迅猛发展对人才实践创新能力提出更高要求,也在重塑人才培养模式。本文深入分析了当前实践教学中存在的具体问题,并针对问题提出了基于人工智能的创新解决方案,包括构建实验体系图谱、开发数智化赋能全过程的实验教学系统以及打造全维度数据体系。解决方案的实施将提升学生对实践课程的认知水平、优化教学流程、支持个性化学习、提升教学资源利用率、提供精准教学反馈等,为培养具有创新能力和实践能力的高素质
摘 要:随着数智化时代的发展,人工智能(Artificial Intelligence,AI)的应用推动了各行业的变革,对教育领域也产生了巨大的影响。当前,计算机专业课Java Web存在课程内容滞后、教学方法单一和评价体系侧重结果考核等弊端,本文提出AI赋能Java Web课程,通过构建课程知识图谱,实施“线上线下双融合”混合教学模式,同时引入数智化工具,辅助学生深入理解核心概念和业务流程,提升
摘 要:近年来,伴随技术飞速发展以及政策的推动,人工智能在教育领域的广泛应用正逐步革新传统教育的模式。本文介绍了人工智能与教育融合的核心技术,详细阐述了人工智能如何从学、教、评、管四个维度推动传统教育的变革,特别是在大语言模型和多模态技术出现后,教育模式的个性化、混合化、精准化、终身化能力得到快速提升。同时探讨了人工智能在教育领域面临的挑战及未来展望,期望人工智能与教育的本质深度融合,实现“人的全
摘 要:随着教育数字化转型的深入,高校实验室开放面临新的机遇与挑战。本文提出数字孪生驱动的高校实验室开放创新模式,通过构建物理实验室的数字孪生体,实现实验室资源的实时映射、自适应配置与智能管理。研究阐述了数字孪生技术在高校实验室开放中的应用框架,包括虚拟映射、实时监测、智能调度和远程实验等核心内容,并结合实践分析了该模式在提升实验室开放效率、促进资源共享和支持个性化学习方面的优势。本文通过对相关技
摘 要:高等院校作为国家人才培养的主要阵地,肩负着“为党育人、为国育才”的时代重任,引导师生树立并具备垃圾分类意识与践行能力,对提高社会文明水平和持续发展具有重要意义。本文聚焦地方高校垃圾分类与资源化利用问题,针对某高校师生及相关工作人员进行问卷调查与实地访谈。结果表明,校园垃圾分类存在“高意愿、低行动力”的矛盾,认知层面存在一定的误区。研究提出四项创新对策:构建“宣传周+主题党日”教育矩阵强化意
摘 要:本文简要介绍了双重预防机制的发展历程、国内高校实训室双重预防机制建设研究现状,提出并重点论述了高职实训室建设双重预防机制要坚持五个原则:一是系统性原则,将人、物、环境、管理有机结合,形成协同联动的安全防护体系;二是全员参与原则,明确各级人员的安全责任,确保安全责任落实到每个岗位;三是风险管控原则,要全面辨识危险源,科学评估风险确定等级,实施分级管控;四是本质安全原则,要从源头上消除安全隐患
摘 要:随着教育理念的革新与科技手段的进步,沉浸式演绎方式逐渐成为科技馆教育转型的重要方向。本文以沉浸式演绎方式开发的教育活动为研究对象,结合国内科技馆典型案例,分析其在科学教育活动中的应用价值。研究发现,沉浸式演绎方式凭借其情境构建、角色代入及互动叙事等独特优势,有效解决了传统科技馆教育活动中参与性欠缺及认知转化效率低下的问题。基于青少年认知发展特征,本文提出沉浸式演绎方式与科技馆教育融合的实践
摘 要:随着高等职业教育改革的持续深化、学前教育事业发展的持续变革以及生育率的持续下滑,幼高专院校面临发展瓶颈。本研究基于SWOT模型分析幼高专院校的发展现状,研究发现:内部优势在于能够稳定就业,培育大量幼教人才;目前存在的劣势是人才培养同质化,教师队伍结构不合理,缺少优势特色专业;机遇是职业教育重视程度高,学前教育民生需求大;但也存在行业竞争加剧、生源压力大的挑战。要以岗位为定向,打造优势特色专
摘 要:在国家老龄化日益严峻的背景下,智慧养老服务的推广迫在眉睫。为深入剖析老年人数字能力对智慧养老服务接受意愿的作用机制,本研究以乌鲁木齐市为例,基于整合技术接受模型(UTAUT),实证检验了老年人数字能力智慧养老接受意愿的中介作用以及社会支持的调节中介作用,有助于填补老年人数字能力对智慧养老实证研究的空白,为理解智慧养老服务接受意愿影响因素提供依据,对推动智慧养老服务在老年人中的应用,提升老年
摘 要:随着“一带一路”倡议的深入推进,我国高职教育在服务沿线国家产业发展、技术合作与人文交流中扮演着日益重要的角色。本文从时代价值、现实挑战与发展路径三个维度,系统探讨了高职教育服务共建“一带一路”高质量发展的战略方向与实践举措。研究指出,当前高职教育在人才培养、产教融合、平台建设与文化互动方面仍面临诸多挑战,亟须构建“本地化+国际化”的教育体系,深化“引进来+走出去”的产教融合机制,搭建“政府
摘 要:实验室安全是高校教学科研人员开展科学研究和人才培养的基本保证,食品类实验室安全管理就是要建立一个安全的实验和研究环境,保障实验教学和科学研究的顺利进行。目前,实验室安全管理中存在师生安全意识薄弱、实验室管理人员不足、实验室安全管理制度不完善、特定实验室安全教育不到位等问题。结合食品类实验室的特点,从重视安全培训和教育活动、加强实验室队伍建设、完善和落实管理制度、细化安全教育内容四个方面进行