台湾海军将于2013年首次装备潜射反舰导弹 本刊综合报道 台湾海军于2008年订购了美国生产的“鱼叉”反舰导弹,计划安装在20世纪80年代从荷兰引进的两艘潜艇上。最近,该型导弹在美国进行了发射试验。预计台湾海军采购的30余枚、射程达到116千米的“鱼叉”导弹将大幅提高其潜艇的远程攻击能力。此外,台湾已经在其护卫舰和F-16战机上装备了“鱼叉”导弹。(于红、赖鸣) 俄罗斯将
俄罗斯正在失去印度军火市场 据斯德哥尔摩国际和平研究所统计,印度已经超过中国成为世界上最大的军火进口国。该研究所的分析家们确信,2006-2010年印度军火进口占全球总额的9%。报告说,印度在最近的将来仍将是主要的军火进口国。印度国防预算为325亿美元。 印度超过70%的武器装备购自国外。印度准备在未来五年斥资500多亿美元用于武装力量现代化,其中100亿美元将用于购买126架
美海军陆战队将放慢飞机和两栖舰船的采购步伐 美国《海上力量》杂志2012年4月刊 作者:约翰·M·多伊尔 目前美国海军陆战队面临着紧张的预算形势,未来6年只有30艘两栖舰船可用于濒海强行进入作战,海军陆战队的兵力员额到2016财年时将从近200000人削减到182100人,2013财年F-35B战斗机和MV-22倾旋转翼飞机的采购数量将被削减。对此,海军陆战队司令詹姆斯·
4月1日,鲁中某机场跑道上两架某型强击机伴着刺耳的轰鸣声拔地而起直奔战场。这是济空航空兵某师紧贴不同战场特点,加速推进战术训练模式改革,贴近实战,从难从严锤炼部队过硬战斗作风又一次组织的高难课目训练,他们针对所担负的任务特点,不断加快转变部队战斗力生成模式步伐,促进了部队战斗力的全面提升。
阳春三月,正是练兵好时节!被誉为“两栖铁拳”的海军陆战队某两栖装甲团掀起新年度训练热潮,全面锤炼部队作战能力。 每年春季,是这个团打基础、练技能、强体能的训练时节,他们结合部队训练水平和年度训练任务,重点抓好信息化指挥、本职专业技能和快反训练,全面提升部队基础作战技能。 年初开训以后,他们对新乘员、新骨干和新上任指挥员进行岗位培训,使他们熟悉操作、组训和指挥技能。同时,把信息化
在以色列国防军中,空军是最重要的军种。为了保持一支强大的空军,以色列不仅将最好的人员选拔到空军,而且还为空军采购最好的装备,以对周边阿拉伯国家形成技术优势。正因如此,以色列空军不但成为世界上第一个进口美制F-15“鹰”式战斗机的空中力量,而且还是世界上除美国空军以外唯一使用过F-15所有改型的空军。 从法国货转为美国货 以色列空军从创建到1967年第三次中东战争爆发时,装备的主
初试“鹰”爪 1978年3月,以色列总理贝京下令实施“利塔尼”行动,以期消灭以黎巴嫩南部为根据地,经常越境对以色列发动袭击的巴解游击队。3月15日,以军占领黎南部纵深约10~20公里区域,建立“安全区”,扶植起以基督教民兵为主的“南黎巴嫩军”,借此减少巴解偷袭以色列本土的概率。 在“利塔尼”行动中,装备F-15的以空军第133中队主要负责在黎南部展开战斗巡逻,对以军地面部队和空
拍板实施空袭行动 1980年,两伊战争爆发。为阻止伊拉克获得核武器,以色列暗中与伊朗结盟,不仅提供各种武器弹药,还为伊朗提供各种情报资料,鼓励伊朗空军去摧毁位于图瓦萨的伊拉克核电站,那里有一座法国提供的“塔穆兹-1”反应堆(古巴比伦语中“地狱之神”,又有“七月”的意思),能够对高浓度铀进行强放射,从而获取用于制造核弹的同位素钚-239(即武器级钚)。 1980年9月30日,伊朗
1982年6月3日晚,以色列驻英国大使沙洛姆·阿戈夫在参加完伦敦多尔切斯特酒店的一场宴会返回大使馆途中,遭到3名武装分子枪击,阿戈夫头部中弹,最后成为植物人。不久,阿布·尼达尔领导的巴勒斯坦“法塔赫革命委员会”宣布对此负责。尽管阿布·尼达尔早就和阿拉法特领导的巴解组织分道扬镳,但以色列贝京政府还是在暗杀发生24小时后下令空袭黎巴嫩境内的巴解目标。 在空袭过程中,以色列空军第133、1
1985年9月25日,一群巴勒斯坦武装人员袭击了塞浦路斯拉纳卡海滨的一艘游艇,导致3名以色列游客死亡。这起袭击直接引发了以色列空军有史以来最远距离的奔袭行动。 制定“木腿”行动计划 当时以色列全国笼罩在危机之中,国内通货膨胀已无法控制,经济正走到崩溃边缘。在经济和外交双重压力下,1985年1月14日,以色列政府决定从黎巴嫩撤军,只留下少量地面部队呆在黎南部“安全区”内,协助傀儡
“木腿”行动后7个星期,以色列空军的F-15战斗机迎来迄今为止最后一次空战胜利。1982年黎巴嫩战争后,以色列空军仍持续派战机到黎巴嫩上空实施侦察和巡逻行动,目的是监视叙利亚军队的动向。而叙利亚空军则尽量减少与以色列空军的正面冲突。 然而1985年11月19日这天,双方还是狭路相逢。4架F-16组成的编队正为1架RF-4E侦察机护航,另N4架F-15则尾随警戒。升空后不久,这4架F-
海湾战争使以色列政府对敌国弹道导弹的发展势头产生警觉,而以军各种武器以及美军部署在以色列的“爱国者”PAC-2防空导弹对伊拉克导弹的拦截成功率之低,也让以色列政府重新评估“先发制人”摧毁敌导弹的重要性,这直接加速了以色列F-15战斗机空对地作战能力的提升。 改变双座型的任务重点 以色列空军首先是对现役的F-15B/D双座战斗机实施改进,使之能携带本国拉斐尔公司研制的“瞪眼”空地
印度为实现争当“区域性”强国和世界大国的战略目标,正在加速发展中远程弹道导弹、新一代海空装备和电子信息装备,不断提升其武器装备体系作战能力。 持续发展攻防兼备的战略力量 战略威慑力量是印度提高其国际威望、遏制与威慑邻国的重要手段。2011年,印度“三位一体”战略打击体系建设按计划稳步推进,已具备一定中远程打击能力,同时积极开展导弹防御系统拦截试验,力图尽快形成对大中城市及重要战
对印度洋周边国家乃至许多西方发达国家来说,印度洋是极其重要的海上通道,如果印度海军想变印度洋为“印度湖”,势必刺激这些国家也加快海军建设,从而引发大范围的海军竞赛。 印度一直想做亚洲海军霸主,其中保持航母优势被视为“重中之重”。最近,美国合众国际社和《印度时报》便密集报道,印度从俄罗斯购买的二手航母“维克拉马迪亚”号正在巴伦支海试航,力争年底交付印度海军。与此同时,印度国产“维克兰特
2011年,日本继续积极谋求政治军事大国地位,首次实现海外建立军事基地,加紧军事力量的外向型拓展;寻求放宽“武器出口三原则”,突破《和平宪法》步伐日益加快。与此同时,日本也加强了武器装备建设,在弹道导弹防御、远洋作战舰艇、新型航空装备、电子信息装备方面取得明显进展。 继续提升反导能力 2010年10月,日本完成了4艘“宙斯盾”驱逐舰反导能力改造,基本形成了双层反导能力。2011
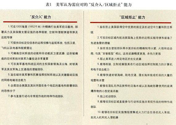
“反介入”是美军未来数十年面临的最严峻挑战,該报告提出了以“跨域协同”为核心思想的“联合介入行动概念”,论述了支撑該概念的30种能力要求。 2012年1月17日,美参联会主席签发第一版《联合介入行动概念》(以下简称《行动概念》)。作为美军1月5日发布的《国防战略指南》的重要支撑,文件明确了“反介入”是美军未来数十年面临的最严峻挑战,提出了以“跨域协同”为核心思想的“联合介入行动概念”,论
自2011年11月8日國际原子能机构发布关于伊朗核问题报告以来,备受关注的伊朗局势不断升级。西方國家对伊朗在经济、能源、金融等领域采取了制裁措施,并在伊朗周边地区加紧军事部署,以迫使伊朗弃核。國际原子能机构最新报告指出,伊朗在铀浓缩和燃料元件制造方面取得进展,再次引起高度关注。 伊朗核工业发展现状 近年来西方國家不断向伊朗施压,以迫使其停止铀浓缩等核活动。但伊朗一直在按计划推进
2012年1月26日,美国国防部长莱昂·帕内塔向外界公布了2013财年的国防预算细节,其中涉及部分空军装备项目的调整,包括终止RQ-4“全球鹰”Block 30(即第30批次)高空长航时无人机的采购。2月28日,美国空军部长迈克尔·唐利和参谋长诺顿·斯瓦兹上将在国会参议院作证时再次确认,不仅将停止“全球鹰”Block30新机的制造采购,已经交付的该型无人机也将全部退役封存。由于近年来美国军方日
“我们发誓要埋葬来自美国的野兽!”近日,阿富汗塔利班通过网络发出“格杀令”,目标直指3月11日持枪屠杀阿富汗无辜百姓的美国士兵,这是继之前发生的“焚经事件”后又一大涉及美军的“糗事”,对急于结束阿富汗战争的美国总统奥巴马而言,没有比这个更闹心的事了。据美国《洛杉矶时报》介绍,制造这起屠杀的士兵很可能来自驻阿富汗坎大哈基地的美国陆军第25步兵师第1“斯特赖克”战斗旅,无疑将这个战功赫赫的部队
在各国的高度重视和大力推动下,信息技术、新概念武器、新材料技术、生物技术、先进制造技术、新能源技术等都取得了一系列重要进展。 2011年,世界主要国家继续把争夺技术制高点作为军事优势竞争的核心,制定规划计划,超前部署、持续投入,以保持其武器装备优势和发展后劲。美国公布了国防部2013~2017财年7个科学与技术优先发展领域,俄罗斯确定了未来几年优先发展的科技领域和关键技术,印度正在勾
自主的指挥控制系统、可信的“弹性”云网络、“聪明”的认知无线电、“无处不达”的侦察系统、“精准”的下一代导航等系统,凸显出高智能、高可靠、高精度等新特征。 2011年,一批在技术体制和运行理念上实现创新的新型电子信息装备成为各国武器装备建设的亮点,特别是自主的指挥控制系统、可信的“弹性”云网络、“聪明”的认知无线电、“无处不达”的侦察系统、“精准”的下一代导航等系统加速走向实装,使电
第三版《海军科学技术战略规划》是美海军确定未来科技發展方向的指导性文件,为海军提供了从知识到概念再到技术原型,最终形成产品的發展路线。 美海军作为世界上最强大的海上力量,确保科技领先是其维护海上优势地位的重要手段。2011年11月,美海军研究办公室提交的第三版《海军科学技术战略规划》(以下简称《规划》)获得美海军批准并颁布。该报告是美海军确定未来科技發展方向的指导性文件,为海军提供了
20世纪60年代中期的越南战争期间,中国人民解放军的歼-6战机活跃于南中国海和中越边境空域,击落不少侵越美军窜犯的飞机和无人侦察机,其中又以击落无人侦察机的案例最多,甚至以击落的美制无人侦察机为技术基础仿制出国产无人侦察机。解放军当时所击落的无人侦察机主要是BQM-34“火蜂”(Fire Bee)系列,该机在20世纪60年代原本被美军当成靶机,但在研制进程中发现这种飞行器具备极佳的气动性能
1950年11月联合国军的战机完全控制了朝鲜的天空,正当他们横行无阻的时候,一种非常先进的后掠翼喷气式战斗机突然出现,并在很短的时间内完全改变了双方空军的作战态势。很快西方情报机构就得知这种飞机是苏联制造的米格-15后掠翼喷气式战斗机,几乎在一夜之间,“米格”这个名字就成为联合国军飞行员最畏惧的名词,而米格-15控制的空域也被称为“米格走廊”。从那时起,“米格”一词就成为苏联战斗机的代名词