当前,人工智能正以迅猛之势闯入我们的生活。教育作为文明传承的枢纽,正经历着自印刷术发明以来最剧烈的变革。我们应当深刻认识到:教育数字化转型不是选答题,而是必答题;面对日新月异的技术突破,教育人必须快速找准定位,实现数字素养的系统性升级。 洞察教育转型的“时与势”“明者因时而变,知者随事而制。”我们必须及时瞭望教育前沿趋势,立足教育本质,拥抱变革。当前,新的教育范式已经全面展开实践,学生获取知识的
课程思政是指学校利用所有非思政课程开展思政教育的一种综合教育理念和育人实践方式。课程思政建设是全面提高人才培养质量的重要任务,学校要培养德智体美劳全面发展的社会主义建设者和接班人,必须发挥好每门课程的育人作用,抓实抓好课程思政建设。以课程思政引领全科育人这一命题的核心价值,在于突破思政教育与学科教学割裂的实践困境,通过挖掘各学科内在的育人基因,将价值塑造融入知识传授与能力培养全过程,真正实现“门
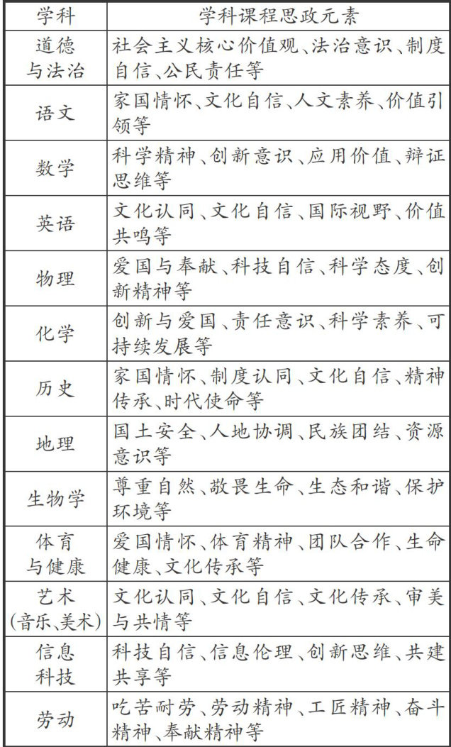
课程思政是落实立德树人根本任务的重要抓手。在全面推进“大思政课”建设的进程中,课程思政作为思政课程这一“关键课程”的有效补充,充分发挥了课堂教学主渠道的重要作用。江苏省张家港市第一中学依托江苏省初中道德与法治课程基地,积极探索课程思政新路径,把以课程思政推动全科育人作为落实立德树人根本任务的核心举措,将课程思政融入每门学科课堂教学的全过程。在这一过程中,我们关于课程思政与全科育人内涵关联的认识不断
思政课是落实立德树人根本任务的关键课程。思政课程领航课程思政,不仅是教育教学改革的必然趋势,也是全科育人的引擎,更是培养德智体美劳全面发展的社会主义建设者和接班人的核心路径。是江苏省首批思政育人特色学校,也是江苏省初中道德与法治课程基地。学校高度重视初中道德与法治课“关键课程"建设,同时依托思政学科优势,有效挖掘其他各门课程的思政元素,全面推进课程思政建设,实现各门课程与思政课程的同向同行、协同育
“课程思政作为一种系统性、协同性、渗透性的课程育人观,旨在破除思政课程单向度育人的‘孤岛’困境。”[1]然而,在教学实践中,思政引领与学科教学“两张皮”的现象仍然存在。为此,江苏省张家港市第一中学提出“建构图谱,议题整合”策略,立足各具体学科特质,多维开发课程思政资源,并通过“议题”进行教学化整合,实现知识传授与价值引领的“盐溶于水”。本文以语文学科为例,阐述课程思政资源发掘与整合的路径与方法。
课程思政要求深人挖掘学科课程中的思政元素,并将其有机融人学科教学,落实立德树人根本任务。数学作为一门基础性学科,要承担学科育人责任,为学生思想素养、道德品质及价值观念的发展提供引领。在数学课程中融入思政元素,并不意味着要额外增加教学内容,而是在保持数学学科特色的基础上,依托数学内容来实现育人效果。课程思政融人学科教学需要根据学生的认知规律和心理特点,分析可以融人学科教学内容的思政元素,将学科教育资
2020年,中共中央宣传部、教育部印发《新时代学校思想政治理论课改革创新实施方案》;2022年,教育部印发《关于进一步加强新时代中小学思政课建设的意见》,为中小学思政课程改革创新、推进课程育德和建设大思政课程体系提供了战略性指引。“课程思政”已不再局限于某一门课程的局部改革,而是逐步发展成为覆盖所有学科、贯穿全部教学过程、融合全员参与的系统性育人工程。 (以下简称“张家港一中”)的“课程思政 +
回望自己的专业成长之路,从初登讲台时的手足无措,到如今的自信从容,每一点成长都浸润着导师龚显爱老师的智慧指引。他的教导如春雨润泽我的心田,催生思想的嫩芽;如一盏明灯,照亮我前行的方向。我愿在教育之路上坚定求索,让每一寸成长都拔节有声。 一、初为人师:在迷惘与突围中探寻教学支点 至今仍清晰地记得自己第一次独立授课的情景。为了全面呈现知识点,我语速飞快地讲解,一个接一个地抛出问题,却未给学生留足思
【教学目标】 1.借助课文旁批,分析女娲形象。2.对比阅读《风俗通》中有关女娲造人的记载,学习神话想象的创作手法。3.体会神话的魅力,增强民族文化认同感。 【教学实录】 任务一:分析女娲形象 师:同学们,你们知道吗?我们中华民族的神话故事就像一座神奇的宝库,里面藏着无数充满智慧的瑰宝。最近,学校广播站正在寻找最会讲中国神话的“故事小达人”。今天,我们就一起探索“女娲造人”这个神奇的故事,看
语文学科教学肩负着培育学生核心素养的重要使命,其中言语思维的培养已成为推动课堂教学改革的核心议题。《义务教育语文课程标准(2022年版)》明确提出:“义务教育语文课程培养的核心素养,是学生在积极的语文实践活动中积累、建构并在真实的语言运用情境中表现出来的,是文化自信和语言运用、思维能力、审美创造的综合体现。"王涓然老师在《女娲造人》这一教学设计中,敏锐把握了神话教学中言语与思维的辩证关系,以情境任
摘要 《义务教育语文课程标准(2022年版)》要求,语文教学应注重学生审美创造能力的培养。在实践教学中,教师往往忽视审丑的意义与价值,致使学生在塑造正确的审美理想上缺乏完整性。初中语文教学需要从指导学生厘清文学文本中的“生活丑”和“艺术美”出发,完善审丑教育,引导学生拓展审美视野,完成思想上的"祛魅”。 关键词 核心素养审美创造 生活丑 艺术美 语文教学 《义务教育语文课程标准(2022年版)
摘要 心理课作为心理教师开展校园心育工作的主战场、最前沿,既是青年教师必须站稳的主阵地,也是其专业成长路上不断突破、追求蜕变的成就领域。生成一堂引人“入心”且有“心理味”的优质心理课,犹如筑造一座有“颜”有“料”的“动心桥”,华丽的形式固能加分,但扎实的内容才是硬核。一堂心理课的氛围、设计、“心理味"及生成与一座桥的“梁”"柱”"墩”"引”同等重要,不可或缺。 关键词 心理课 课堂气氛 课程设计
摘要 随着《义务教育课程方案(2022年版)》的颁布,跨学科主题学习逐渐成为教师关注的焦点。针对当前跨学科教学实践中存在的问题,尝试以名著阅读教学为抓手,开发跨学科视角下的名著阅读基础型、拓展型、研究型校本课程,从师资协同、空间打造、阅读资源开发等方面不断进行校本探索,力求促进教师课程素养的提升,让一线教师的跨学科教学“有本可依”。 关键词 跨学科名著阅读课程校本实践 《义务教育课程方案(20
摘要 初中学校的德育工作关乎学生核心素养的发展、立德树人根本任务的落实。而“仁爱”思想的渗透有助于德育课程内涵的丰富和落地。在具体实施过程中,融入“仁爱”教育的思想内涵,通过环境布置、课堂融合、活动评比等形式,可以增强德育的感染力,提升师生的家国情怀、社会责任感和文明素养,为学生的终身发展奠定基础。 关键词 仁爱德育 立德树人 德育关乎学生核心素养的发展、立德树人根本任务的落实,初中学校必须坚
摘要 游记写作教学是落实“文学阅读与创意表达”任务群要求的重要内容,也是强化游记文体意识的必然路径。实践证明微写作是实现游记创意表达的有效途径。教师创设微写作主题情境,搭建微写作方法支架,设计微写作评价量表,借微写作实现学生写作素养的螺旋式进阶。 关键词 游记 微写作 创意表达 《义务教育语文课程标准(2022年版)》(以下简称“新课标”)中,“文学阅读与创意表达”任务群明确要求,引导学生“观
摘要 为消弭初中文言文教学中学生现实感受与历史情境间的隔膜,革除教师“满堂灌”的弊病,突破文言文教学浅表化的困境,以《咏雪》为例,提出“文化助力,拓展‘期待视野'"“任务驱动,活化语用训练”“整合勾连,活跃思辨场域”等策略。充分挖掘教学资源,活跃学生思维,使文言文课堂拥有更多动态生成,从而提升初中文言文课堂教学质量和学生语文素养。 关键词 初中文言文 课堂“活"化《咏雪》 语文素养 《义务教育
摘要 深度学习能有效破解机械刷题的教学困境,激发学生学习主动性,助力学生真正理解知识内核,提升知识综合运用能力,进而构建体系化知识框架并形成正确的价值判断。教师可以以深度学习理论为支撑,聚焦初中道德与法治大单元复习展开实践探索,通过设计以核心素养培育为导向的复习项目组,搭建贴合实际的问题情境,推动学生思维能力与知识迁移能力双重提升,最终实现教学效率与育人质量的同步提升。 关键词 深度学习 初中道
《义务教育数学课程标准(2022年版)》指出:教师可以利用信息技术对文本、图像、声音、动画等进行综合处理,丰富教学场景,激发学生学习数学的兴趣和探究新知的欲望。利用数学专用软件等教学工具开展数学实验,将抽象的数学知识直观化,促进学生对数学概念的理解和数学知识的建构。“图形的变换”是苏科版数学教材七(下)第9章的内容,由平移、轴对称和旋转三个板块的内容组成,三个部分的知识既有内在联系,又彼此独立。但
随着信息技术与教育教学的深度融合,多模态数字资源和数智化工具已成为英语教学的重要载体。《义务教育英语课程标准(2022年版)》(以下简称“新课标")明确指出,要充分发挥现代信息技术对英语课程教与学的支持与服务工能,创新教学方式。下面,笔者以译林版英语教材七(下)Unit8Welcometotheunit教学为例,探讨多模态数字资源和数智化工具在初中英语课堂中的应用。 一、教材内容和学情分析 译
大单元教学是以学生为学习主体,以课程标准为依据,以学科素养为自标,围绕相关单元主题进行整体思考、设计和组织实施的教学过程。笔者在执教人教版地理教材七(下)第八章“我们邻近的地区和国家”复习课时,将教学内容结构化、整体化,通过课堂设计和具体的实施过程,引导学生树立学习本单元知识的整体意识,进一步帮助学生巩固知识并运用知识解决实际问题,实现大单元教学理念中的“整体大于部分之和"要求,在提升教学效益、落
批判性思维不仅仅是对学习内容、研究问题的审慎态度,更是一种深层次的思维技能。在初中物理课堂教学中,批判性思维涵盖了分析、评价、推断等基本思维活动,更扩展至深入的提问、信息的收集与筛选、有效数据的获得、实验设计的推翻与重建等方面。物理总复习阶段,教师可以打破以章节为板块的传统复习方式,依托生活情境重组教学内容,在课堂教学中培养学生观察、思考、质疑、反思、归纳等能力,这正是批判性思维的价值所在。下面,
化学符号是连接宏观物质与微观结构的核心纽带,在化学学习中具有至关重要的作用。然而,部分初中化学教师在教学过程中,仍存在“重规则记忆,轻意义建构”的现象,导致学生对化学式的理解停留在机械记忆层面,难以实现从宏观现象到微观本质,再到符号表征之间的思维转化。为解决这一问题,教师在教学中可设计如阶梯一般的问题链,引导学生在解决问题的过程中逐步从已知走向未知,系统地建构认知框架。笔者在构思“化学式的书写及意
童话作为贯穿小学语文学习的重要内容,其蕴含的叙事技巧、情感共鸣与价值引导,在小初衔接阶段具有由感性向理性过渡的桥梁作用。童话不仅能延续并发展学生既往熟悉的阅读、认知方式,助其平稳地向未来的抽象学习过渡,更能通过生动丰富的故事场景继续培养学生的共情能力、批判思维与语言创造力,为初中阶段更复杂的叙事文本的深度学习奠定基础。因此,重视童话在七年级语文教学中的独特地位,对发展学生语文核心素养具有重要意义。
随着《义务教育数学课程标准(2022年版)》(以下简称“新课标”的深入实施,数学教育正从“知识传授”向“素养育人"转型。新课标明确提出“三会"核心素养目标———会用数学的眼光观察现实世界,会用数学的思维思考现实世界,会用数学的语言表达现实世界,这为初中数学教学改革指明了方向。在此背景下,大单元教学作为落实核心素养的重要路径,通过重构内容结构、创设真实情境、设计进阶任务,实现知识的结构化与学习的深度
在初中英语教学中,一些学生难以在真实语境中恰当运用语言,或无法辨识同一语言形式在不同情境中的含义差异,语用失误现象屡见不鲜。要解决这一问题,需要教师更加重视学生文化意识的培养,让学生明白词汇背后所蕴含的文化,以真正获得在跨文化交流中正确使用词汇的能力。下面,笔者尝试从词汇教学入手,探索更契合学生认知特点的词汇教学路径,以充分发挥英语学科人文教育的功能,推动核心素养真正落地。 一、探究词汇渊源,拓
新一轮课程改革正推动着教师角色由知识传授者向学习引导者转变。然而在实际教学中,仍然存在两种值得关注的失衡现象:一方面,部分教师固守传统教学模式,一定程度上限制了学生自主探究、实验创新和科学思维等素养的发展;另一方面,一些教师过度追求课堂形式的新颖,课堂却缺乏足够的思维深度,导致学生对基础概念掌握不牢,能力与情感自标难以有效落实。笔者认为,要构建富有生命力的初中物理课堂,教师应在精准预设与灵活生成
诗意化实境教学旨在围绕学生的日常学习和生活,用一种诗意的眼光、态度和心境,将平凡的时刻升华为具有美感和深度的体验,强调人文关怀和文化浸润。教师可通过创设诗意化生活情境、强化诗意化沉浸体验、开展诗意化融合实践等,积极探索初中主题班会课育人方式,在诗意化实境教学中深化学生认知,涵养其品格,提升德育效果。 一、创设诗意化生活情境,让学习目标从“抽象"变"具体” 教师可通过创设诗意化生活情境,让德育从
分层教学是指教师根据学生现有的知识、能力和潜力倾向,把学生科学地分成几组水平相近的群体,并针对性地进行分层设标、分层授课、分层评价,使每个学生得到充分的发展。在初中音乐教学过程中,学生的音乐能力和素质(如音高、节奏感、音色等)存在明显差异,分层教学有助于发掘学生个性,因材施教,使每个学生都能积极参与到音乐活动中,享受音乐的乐趣,铸就乐观开朗、奋发向上的健康人格。下面,笔者结合教学实践谈谈分层教学在