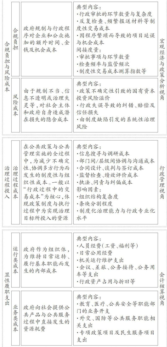
【摘要】在党的十八届三中全会提出建立权责发生制政府综合财务报告制度以后,我国政府会计改革进入了体系重构和完善的新阶段,预算会计与财务会计“适度分离、适当衔接”的制度框架基本形成,而政府成本会计作为一项全新的功能,其理论基础与制度逻辑仍不完备。本文围绕改革现实需求,首先从学科范式的边界出发,明确政府成本的内涵及其与相关概念的区别和联系。在此基础上,提出我国政府成本会计体系的目标框架,并据此提炼出该体系应具有的核心功能。最后,从信息生成逻辑出发,构建以权责发生制政府财务会计为单一数据基础、以标准化成本对象库和成本分配规则库为核算工具、以成本报表体系与管理接口为信息应用载体的三层技术框架,阐释政府成本核算的运行逻辑。本文系统提出了政府成本概念框架和具有中国特色的政府成本会计目标及功能体系,梳理了一种易于操作的体系构建技术路径,为新时期中国政府成本会计改革的顶层设计和实践推进提供了学理支撑与方法启示。
【摘要】本文基于我国注册制改革持续深化、中介机构“看门人”责任日益强化的背景,以金通灵财务造假为例,研究审计责任分配的动态传导机制及其引发的多重市场效应。首先,监管处罚作为权威信号,能够有效修正市场预期,引发股价异常波动与会计师事务所声誉折价。其次,舆情传播在责任传导中扮演双重角色,其信息放大效应既能提升监管透明度与执法威慑力,也能因情绪极化引致市场的非理性反应,加剧短期波动。最后,“换所不换师”表明市场惩戒存在悖论,当前以机构为中心的整体式处罚模式可能导致惩戒目标偏移与惩戒效能耗散,即市场表面的剧烈反应并未有效触及审计质量的责任核心签字注册会计师个体,导致存在“换所不换师"的现象。据此提出,要以构建注册会计师个人执业信用档案为核心,实施更具弹性与针对性的机构处罚措施以规避“连坐”负效应,并强化会计师事务所的一体化治理,从而形成多层次、精准高效的责任追究体系。
【摘要】工业互联网平台生态已成为国际创业企业实现全球化运营与竞争优势构建的核心支撑。本文基于信息不对称、信号传递与资源依赖等理论,选取 2014~2023 年中国国际创业企业样本数据,探究供应链信息披露对国际创业企业平台生态嵌入的影响,以及企业数智化技术应用在其中的调节效应。研究发现:供应链信息披露对国际创业企业平台生态嵌入呈倒U型影响,且在技术密集型行业和成长期、成熟期组别更为突出,表现出生命周期、行业属性的异质性;同时,国际创业企业自身数智化技术的应用通过信息质量提升和披露技术控制在这一影响中起到正向调节作用。研究结论可为国际创业企业及政府相关部门在如何完善供应链披露策略、提升平台生态嵌入程度等方面提供新的理论视角和实践启示。
【摘要】本文基于 2012~2023 年我国A股上市公司数据,实证检验企业数字化转型对内部控制缺陷选择性披露的影响及其作用机制。研究发现:企业数字化转型显著抑制了内部控制缺陷选择性披露。进一步研究表明,数字化转型主要通过增强董事会咨询职能(“融智”功能)、缓解融资约束(“融资”功能)抑制内部控制缺陷选择性披露,且该影响在两职分离、ESG表现相对较差、处于低市场化水平和非社会信用体系建设示范区的企业中更为突出。研究结论对于推动企业数字化转型、提高内部控制缺陷信息披露质量具有参考价值。
【摘要】颠覆性创新是企业突破产业发展瓶颈、引领市场变革的重要方式。在数字化时代下,数字技术革新了企业获取和转化资源的方式,组织必须具备主动或反应式的变革准备,才能在数字化变革中及时作出反应,为精准捕捉颠覆性创新机会营造适宜的组织环境。本文选取国内38家“专精特新"中小企业,运用模糊集定性比较分析法,从数字技术和组织变革准备层面研究企业颠覆性创新驱动因素与组态路径。结果表明:企业实现高颠覆性创新水平是数字技术和组织变革准备两个层面多因素协同联动的结果;企业实现高颠覆性创新水平存在五条组态路径;数字技术应用、创新资源、感知能力与吸收能力是企业实现颠覆性创新的四个关键因素,数字基础设施和整合能力对企业实现高颠覆性创新水平的驱动作用不明显。
【摘要】本文基于数据资源入表角度,探讨数字经济时代下我国会计基本准则修订的必要性,并提出相关建议。首先分析数据资源的特性,以及业务模式对数据资源价值创造的影响,接着指出数字经济时代我国会计基本准则在数据资源会计处理方面存在的局限性,并建议借鉴IASB概念框架和IPSASB概念框架中的相关阐述,对以下方面做出修订:改进信息质量要求,强调如实反映而非可靠性;重构资产定义,删除“拥有”术语,以“具备产生经济利益潜力的权利"取代“预期能够带来经济利益的资源”或“预期能够产生服务潜力的资源”;阐明记账单元的定义及概念;完善资产确认条件,将“不确定性”问题转移至计量与披露环节;优化计量属性,以财务报告目标和信息质量要求指导计量属性的选择,并引入业务模式概念,明确计量属性的选择逻辑;强化信息披露,明确附注披露目标等相关规定。
【摘要】2024年是我国数据资产入表元年,各行业的A股上市公司依据《企业数据资源相关会计处理暂行规定》相继开展数据资产披露工作。本文基于审计后的2024年A股上市公司年度报告,从企业会计与国民经济账户双重视角分析数据资产入表的现状与问题。研究发现,当前数据资产入表存在产业分类模糊、政策执行差异化、历史数据资源价值损耗等突出问题。基于此,本文构建政策—企业一技术三维优化框架,并提出制定产业分类映射标准、完善国民经济账户统计、健全企业数据资产管理体系、开发AI动态评估模型等对策。
【摘要】在可持续发展理念不断深化的背景下,亟需深入探究高管股权激励对企业财务可持续增长的影响机制。本文基于委托代理理论,采用PSM-DID方法进行实证检验,研究不同股权激励方式对企业财务可持续增长的异质性作用。研究发现:股权激励将显著促进企业财务可持续增长,限制性股票(需事前出资)的激励效应强于股票期权(事前免费赠予);长期动态来看,限制性股票激励方式因锁定期长、退出成本高,激励效应持续更久,更契合长期可持续发展。鉴于股权激励方式选择偏好反转与我国宏观经济增长阶段转变的时间节点重合(2012年),进一步检验宏观经济增长阶段的调节作用,发现在宏观经济高速增长期,股票期权激励方式更有效,而在宏观经济中低速增长期,限制性股票优势凸显。这为股权激励方式效果分歧提供了逻辑一致的解释,对于企业构建动态适应性激励机制具有实践启示。
【摘要】资本市场长期存在企业资产误定价现象,这对我国经济的稳定发展构成挑战。基于耐心资本长期持有与价值引导的特征,本文以 2014~2024 年我国A股上市公司为研究样本,实证检验耐心资本对企业资产误定价水平的影响。研究发现:耐心资本能够降低企业资产误定价水平。中介效应检验表明,耐心资本可通过提高信息透明度和缓解管理层短视,进而降低企业资产误定价水平。异质性分析发现,在分析师关注度、所处地区市场化程度较高及内部控制质量较低的企业中,耐心资本对资产误定价水平的抑制作用更加明显。本文的研究结果丰富了耐心资本的相关文献,提供了资产定价治理的新思路,可为发展耐心资本、降低企业资产误定价水平提供参考。
【摘要】外部审计对企业实现可持续发展负有重要的监督责任。以 2010~2023 年我国A股上市公司为研究对象,实证研究审计师行业专长对企业ESG表现的影响效果与作用机制。研究发现,审计师行业专长可通过抑制管理者短视显著提升企业ESG表现。进一步研究发现,审计师行业专长与内部控制、媒体关注在提升企业ESG表现上分别存在替代效应与互补效应,此外,无论ESG报告鉴证制度是否缺位,具有行业专长的审计师都能发挥有效的ESG治理作用。本文结论拓展了审计师和企业ESG表现的相关研究,为加强企业ESG表现监管、完善企业ESG报告鉴证制度、长效助力企业可持续发展提供了决策参考。
【摘要】绿色低碳转型是经济社会的一场深刻变革。本文基于 2008~2023 年我国重污染行业上市公司的微观数据,以低碳城市试点政策为冲击,运用多时点双重差分模型实证检验绿色低碳转型对审计质量的影响,并进一步探究其影响机制。研究发现:绿色低碳转型总体上显著促进了审计质量的提升;机制分析表明,绿色低碳转型对审计质量的提升作用主要是通过提高企业信息透明度以及内部控制水平两条路径实现的;异质性分析显示,绿色低碳转型对非国有企业和处在老工业基地的企业具有更为显著的审计质量提升效应。上述结论可为政策制定者推动经济社会绿色低碳转型并最终实现“双碳”目标提供参考。
【摘要】本文以 2010~2023 年我国A股上市公司为研究样本,实证探讨企业供应链风险与异常审计费用间的内在关联。研究发现,企业的供应链风险越高,异常审计费用越高。机制检验表明,供应链风险会引发企业内部经营波动、流动性约束等困境,促进审计需求和审计供给增加,从而影响异常审计费用。异质性分析表明,在审计师业务能力较高、企业供应链集中度较高、供应链恢复力较弱及市场竞争程度较低时,供应链风险对异常审计费用的影响更大。
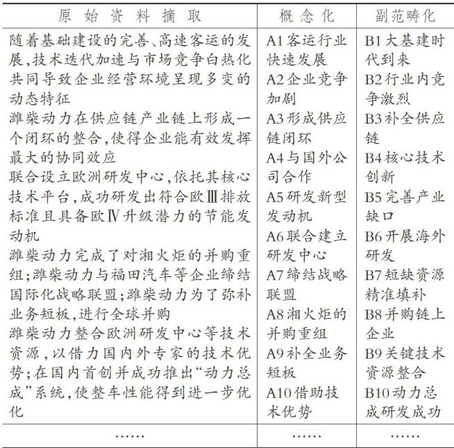
【摘要】本文选取潍柴集团作为案例研究对象,从资源编排视角探究制造业企业“链合创新”各阶段的驱动因素及其赋能企业价值创造的过程机理。研究发现:制造业企业通过资源编排为企业“链合创新”构建了资源和关系基础;差异化资源编排行动与供应链合作的交互适配过程亦是企业资源和关系权力位置跃升过程,赋能企业价值创造模式的跃迁;随着在供应链网络中从边缘到核心的地位变化,企业实现了其资源权力中心化以及企业创新的跨越式发展。本文透视了“链合创新"赋能企业价值创造的黑箱,揭示了制造业企业通过差异化资源编排行动实现企业价值创造跃升的新路径。
【摘要】深入探讨数据资产开发与价值实现路径,对于赋能实体产业转型升级、推动数字经济高质量发展意义重大。本文选取广西数据要素改革标杆企业——东科智慧为研究对象,采用案例研究法和扎根理论方法,结合数据价值链理论,系统构建数据资产开发与价值实现的理论框架。研究发现:政策、市场与战略三重因素驱动了企业通过“资源化—产品化—资产化—资本化"四个阶段开发数据资产,以数据运营与管理为主的资源化和资产化阶段为数据价值奠定了基础,产品化与资本化阶段打通了数据赋能和流通链条,进而完成数据价值释放;数据战略化、生态化与市场化路径贯穿数据资产开发全流程,构成价值实现的关键支撑,最终达成战略一经济—社会三重价值的协同释放,助力企业可持续发展。为最大化释放数据要素的潜能,企业应该用好地方政策,确保合规开发;立足真实场景,深挖数据资源价值;做好数据管理,实现数据赋能;共建数据生态,激活要素流动。
【摘要】随着数据要素成为关键生产要素,政府公共数据开放对企业技术创新的影响日益凸显,成为学界关注的焦点议题。本文以企业渐进式创新为核心,从制度信息供给视角出发,阐述政府公共数据开放嵌入企业微观创新行为的理论机制,基于 2011~2023 年我国上市公司数据,以政府公共数据开放平台上线为准自然实验,构建多期双重差分模型,识别政府公共数据开放对企业渐进式创新的影响效应、作用机制以及异质性影响。研究发现:政府公共数据开放可通过降低研发不确定性风险、强化数字化转型、优化人力资本结构,进而显著提升企业渐进式创新水平;政府公共数据开放对企业渐进式创新的影响在高市场化水平地区与创新型城市、技术密集型行业与竞争性行业、非国有企业与高吸收能力企业中更为明显;政府公共数据开放与渐进式创新能够协同驱动企业价值提升以及企业突破式创新发展。本文不仅拓展了制度信息供给与微观创新行为作用机制识别的内在联系,还为优化数据要素配置与推动创新型国家建设提供了微观层面的经验证据。
【摘要】基于注册制改革的准自然实验,本文重点考察强化注册制下信息披露监管对同行业核准制公司信息披露质量会产生何种影响。研究显示:那些经历了从核准制向注册制转换的创业板公司,其信息披露质量显著提升;更重要的是,注册制改革显著提升同行业核准制公司的信息披露质量,其作用机制主要源于威慑效应。异质性分析发现,在行业竞争较激烈、融资约束程度较高的同行业公司中,上述溢出效应更明显。本文的研究结论不仅为科学评估注册制改革的效果提供了新的角度,也为监管机构如何进一步加强资本市场信息披露监管,以构建良好的资本市场生态提供了经验证据。
【摘要】基于技术一组织—环境(TOE)理论框架并采用动态定性比较分析方法,选取 2014~2023 年133家A股上市公司为研究案例,探讨技术、组织及环境条件对提升企业绿色投资效率的组态效应。研究结果表明:企业绿色投资效率的提升呈现多因素协同驱动的复杂特征,任何单一要素均无法独立构成效率提升的必要条件,而是需要技术、组织与环境要素的系统性作用;条件组态充分性分析提炼出6种组态并分成三类,包括技术一组织主导型、环境压力补偿型以及组织—环境协同型;组间分析结果表明,2017年各组态组间一致性显著提升,而全球公共卫生事件对组间一致性产生了阶段性冲击与重构,组态1和组态6在2020年达到峰值、组态2小幅下降、组态5保持0.9以上水平、组态3在 2021~2023 年始终保持最高水平;组内分析结果表明,三类组态均呈现显著的案例效应,且受数字化水平和政策差异等因素影响,大部分案例主要分布于东中部地区。研究结论可为政策制定者利用当地优势弥合绿色发展差距、推动绿色转型提供理论支撑。