科学导报讯 金融服务科技创新再迎利好消息!3月2日,科技部、金融监管总局、工业和信息化部、国家知识产权局联合发布《关于加快推动科技保险高质量发展 有力支撑高水平科技自立自强的若干意见》(以下简称《科技保险意见》),旨在加快构建同科技创新相适应的科技保险体制机制,建立涵盖科技创新全链条、全周期的保险产品和服务体系,加大对国家重大科技任务和科技型中小企业的支持力度,拓展对科技创新重点领域和关键环节的保
科学导报讯 由中国科学院近代物理研究所负责建设的IP-SAFE项目的加速器装置主体,日前在兰州新区顺利完成合拢安装。IP-SAFE是国际首台基于超导直线加速器的阿尔法医用同位素量产示范装置,其建成将为破解我国高端医用同位素长期依赖进口的局面发挥关键作用。 笔者跟随近代物理所研究员、IP-SAFE项目常务副经理孙良亭的脚步,实地探访这台大科学装置的独特奥秘。 孙良亭介绍,在先进放疗领域,靶
3月3日,在西班牙巴塞罗那举办的世界移动通信大会上,参观者在华为展台观看折叠屏手机的内部结构。 在以“智能时代”为主题的2026年世界移动通信大会上,来自中国的技术精彩亮相,在人工智能、云平台、光通信、工业机器人等领域展示了中国技术的实力。 新华社记者程敏摄
“别小看这个巴掌大的盒子,它是光伏组件的‘电力枢纽’‘安全卫士’。”3月1日,山西中科安瑞能源科技有限公司(以下简称“中科安瑞”)副总经理冯耀军对《科学导报》记者说道。中科安瑞通过持续的技术创新,推动其核心产品光伏接线盒朝着高效、安全、环保的方向迭代升级,不仅提升了自身的竞争力,也带动了长治市光伏配套产业朝着高技术、高可靠性的方向迈进。 在中科安瑞光伏接线盒生产车间,自动化生产线正高速运转。
作为中国式现代化的核心支撑,高水平科技自立自强不仅是发展新质生产力的关键所在,更是构筑国家竞争新优势的战略基石。回望近年来中国科技进步的探索历程,一条具有中国特色的自立自强道路日渐清晰,其“新”集中体现在路径选择与支撑体系的深刻变革之中。 其一,基础研究与科技成果转化衔接。中国始终高度重视“从0到1”的基础研究突破,关注重大原创性、颠覆性的科技成果,每一次重大技术跨越的背后,都有基础理论突破
科学导报讯 2月28日,“百舰起航 绿动未来”——华远陆港集团·山西焦煤集团共建零碳绿色廊道暨百台换电重卡运营启动仪式在山西焦煤集团长春兴煤业有限公司举行。 为深入贯彻国家“双碳”目标,华远陆港集团与山西焦煤集团充分发挥省属骨干企业引领作用,确立绿色物流战略合作方向,建立煤炭物流总承包商服务机制,华远陆港集团统筹绿色运力资源布局,山西焦煤集团开放核心运输市场,以大同市左云县为先行区,启动换
科学导报讯 近日,国家知识产权局印发通知,经申报推荐、资料审核、专家评审等程序,确定10个城市为2025~2027年国家知识产权强市建设示范市创建对象,太原市成功入选。 “十四五”期间,太原市深入贯彻落实《知识产权强国建设纲要(2021—2035年)》,坚持政策引领、务实笃行,通过一系列精准有效的政策举措,全方位提升知识产权创造、运用、保护、管理和服务能力,为太原建设国家区域中心城市、服务
科学导报讯 近日,山西省科技厅发布2025年度省级重点实验室和技术创新中心拟立项建设名单,太重集团凭借深厚的技术积淀与创新实力,实现5大平台集中获批——轨道交通轮轴系统、高端绿色工程机械关键技术、重型装备流体动力元件与系统、智能综采装备技术4大省级重点实验室,及山西省高性能液压元件技术创新中心。 省级重点实验室是组织开展高水平基础研究与应用基础研究、聚集培养优秀人才、开展学术交流的重要基地
科学导报讯 近日,山西省人社厅印发通知,就申报2026年度职业技能竞赛赛事项目有关事宜进行安排。 通知指出,申报竞赛的主办单位(以下简称“申办主体”)应为省直有关部门、省属行业协会(连续3年民政部门年审合格)、已备案开展职业技能等级认定工作的中央驻晋企业、省属企业,同时应具备以下基本条件:主管(或主营)业务范围原则上应包含行业(企业)技能人才培养、使用、激励等环节;有近3年行业(或企业)内
科学导报讯 近期,太原铁路公安处深入开展“防骗反诈 共筑和谐”主题宣传教育活动,通过精心组织、创新形式、警企联动,着力提升铁路从业人员识骗防骗能力,全力营造和谐稳定的内部环境,为铁路高质量发展保驾护航。 工作中,太铁公安处高位推动,压实责任链条。制定专项活动方案,明确宣传范围与重点,构建起覆盖站段、基层所队、列车班组的三位一体宣传体系。通过深入剖析近年来内部电诈案例,精心编印两万余份宣传资料
前不久,一则“洋葱+雪梨+绿豆+醋可消除肺结节”的帖子在各大社交平台悄然走红。不少患者将此偏方当成“救命稻草”。那么,这个偏方真能治肺结节吗?笔者就此采访了相关专家。 在很多人的认知里,肺结节几乎等同于早期肺癌。“其实,肺结节只是一个描述性术语,不是一种疾病。”陆军军医大学西南医院呼吸内科副主任罗虎进一步说,“肺部CT片子上的小斑点就可能是肺结节。这类斑点通常直径不到3厘米,可能是圆的,也可
3月2日,国网大同供电公司变电运维中心在500千伏丁崖变电站正式启用立体智能巡检体系。作为全国首套新型共享储能项目的重要枢纽,该站借助227个固定高清监控终端、无人机以及四足机器人等智能装备,达成全方位、无死角巡查。经过4个月的调试优化,站内四足机器人已具备全自主巡检能力,成为山西省首批实用化运行案例。国网大同供电公司通过多元智能手段,精准监测设备状态、采集运行数据,构建“机巡为主、人巡为辅
郑飞。资料图 与同时代的其他研究者相比,郑飞的当代文学研究更注重文学世界中人的要素,他从“人”出发探究文学创作者的创作动机、创作特色,也挖掘文学人物的艺术特点和文化内涵。这种对人的关注,使得郑飞的文学研究摆脱了传统文学研究中对历史背景或对人物形象的绝对依赖,打开了全新的文学研究视角。 郑飞的这种研究范式既是他自己的文学研究特点,也是其开展文学研究的出发点。他于2014年完成的博士学位论文《
春节假期,AI(人工智能)拜年视频在社交网络刷屏,从“明星送祝福”到“亲友跨时空拜年”,人们用新奇的数字场景为传统节日注入科技新意。热闹背后,未经授权使用他人肖像、声音等问题也暴露出新技术在实际应用中的合规短板。一旦触碰法律红线,AI不仅难以为传统节日翻出新花样,还可能侵蚀社会信任基石。 民法典已对肖像权和声音权保护作出明确规定。人脸、人声等都是具有生物识别功能的敏感个人信息,任何组织或个人
笔者3月4日从郑州大学获悉,该校李蓬院士团队与北京大学陈晓伟、郭强团队合作,首次鉴定出内质网膜稳态关键感应因子CLCC1,并阐明其协同调控脂质分配的分子机制。该突破不仅深化了脂代谢与细胞器生物学基础认知,也为解析相关重大疾病的机制及药物研发指明新方向。相关研究成果日前发表在学术期刊《自然》上。
南方科技大学教授付成龙团队研制出一款穿戴式半人马负重助行机器人,通过独特的软化弹性耦合机构与人机协同控制策略,兼具高负载能力与高运动灵活性,实现了助力与平衡的动态解耦。该机器人可使人体行走代谢成本降低35%,为负重助行提供了全新的高效解决方案。近日,相关研究成果发表于《国际机器人研究杂志》。
3月1日,笔者从中信湘雅生殖与遗传专科医院获悉,该院教授林戈、谭跃球团队基于455636人的大样本研究,首次绘制出全球最大的辅助生殖人群染色体异常图谱,明确了染色体异常分布规律和风险分层数据,为实施辅助生殖人群的遗传风险评估提供了重要指导。相关成果日前在线发表于国际生殖领域期刊《人类生殖》上。
当一种材料被不断“削薄”到只有原子级厚度时,其性质会出现意想不到的变化。美国得克萨斯大学奥斯汀分校研究团队发现,在一种超薄二维磁性材料中,随着温度降低会依次出现两种罕见的磁性状态。这一结果首次完整验证了20世纪70年代提出的二维“六态时钟模型”,为研究二维磁性与纳米尺度磁结构提供了重要实验依据。这一进展或给未来的超紧凑型技术带来启发。相关成果发表在最新一期《自然·材料》杂志上。
科技金融是推动科技与金融双向促进的重要支撑。在金融“五篇大文章”中,科技金融位居首位。习近平总书记指出:“要做好科技金融这篇文章,引导金融资本投早、投小、投长期、投硬科技。”当前,我国经济正处在高质量发展爬坡过坎的重要关口,加快高水平科技自立自强,引领发展新质生产力,已成为转变发展方式、推动产业体系向高阶形态跃迁、塑造未来国际竞争优势的战略选择。党的二十届四中全会《建议》要求大力发展科技金融。去
随着以人工智能为代表的新一代信息技术迅猛发展,文化和科技的融合正在迈向更深层次、更广领域。习近平总书记指出:“文化和科技融合,既催生了新的文化业态、延伸了文化产业链,又集聚了大量创新人才,是朝阳产业,大有前途。”“文化与科技相生相促。要探索文化和科技融合的有效机制,用互联网思维和信息技术改进文化创作生产流程,推动‘硬件’和‘软件’全面升级,实现文化建设数字化赋能、信息化转型,把文化资源优势转化为
习近平总书记在省部级主要领导干部学习贯彻党的二十届四中全会精神专题研讨班开班式上强调:“因地制宜发展新质生产力,推动科技创新和产业创新深度融合。”去年底举行的中央经济工作会议,把“围绕发展新质生产力,推动科技创新和产业创新深度融合”作为今年经济工作的一个主要着力点。科技创新和产业创新深度融合是高质量发展的战略要求。在激烈的国际竞争中赢得战略主动,不仅要比拼科学突破性、技术先进性,还要比拼产业创新
1月27日上午,临县科技馆正式开馆。活动现场,同学们和机器人下围棋。 2026年1月,岚县会里村村民正忙着收集沙棘鸡蛋,这些鸡蛋将被送往林得财造林专业合作社。 1月27日,临县科技馆前人潮涌动,正式开馆后迎来首批参观者。这座科技馆在临县落地,依托的正是中国科技馆的“流动科技馆”体系。它的建成,标志着临县人民有了自己的综合性科普场馆,这里也将成为临县培育青少年科学梦想、提升居民科学
在科技迅猛发展的当下,面对人民群众对优质教育的迫切需求,人工智能技术为破解教育深层次改革难题提供了历史性机遇。2025年全国两会期间,“推动人工智能赋能教育高质量发展”,成为热点话题。 教育部积极回应、吸纳代表委员意见建议。2025年,相关政策措施接连出台,深化推进人工智能在教育领域的全方位应用。 呼声:以人工智能撬动教育变革 “用好人工智能这把‘钥匙’,能够开启教育高质量发展的新
近日,临汾经济开发区消防救援大队走进辖区一所幼儿园,为教职工开展“理论+实操+考核”一体化消防安全宣传培训,全力为幼儿安全成长保驾护航。 李鹏姣摄
赵林浩在操作机械。图片由受访者提供 踏着初春的脚步,《科学导报》记者走进长治技师学院海棠校区智能制造实训中心。机床平稳运转,指示灯有序闪烁,该校大三学生赵林浩正全神贯注地盯着工控屏幕,手指在键盘和操作面板间快速切换,对一条智能柔性生产线进行程序优化。这位获得2025年第七届长治技能大赛“太行技能状元”称号的学子,用最朴素的坚守诠释着新时代青年的责任与担当。 笃志研技道 赵林浩就读于长治技
近日,各地中小学陆续开学,迎来春季新学期。多所学校将人工智能融入“开学第一课”,以科技赋能教育,为孩子们开启充满智慧和活力的新学期。 如今,AI走进校园,逐渐成为孩子们的成长“拍档”。在武汉二桥中学,数字AI技术让经典课文《桃花源记》场景重现,学生们佩戴VR眼镜便能“穿越”千年,沉浸式感受武陵人的桃源之美。在天津市和平区新星小学,AI智能学伴被引入课堂,通过轻松自然的互动交流,耐心倾听学生心
科学导报讯 为传承弘扬雷锋精神、深化青少年交通安全教育、营造全民参与志愿服务的浓厚氛围,太原市青少年文明交通志愿者培养计划于3月4日上午在青年宫演艺中心前广场启动。 本次活动以志愿实践为载体,引导青少年在学习与体验中感悟初心、锤炼本领,让雷锋精神在新时代躬身实践中绽放光彩,助力打造“有困难找志愿者、有时间做志愿者”的城市文明新风尚。 活动现场,青少年与太原市公安局交通管理支队十二大队的铁
科学导报讯 近日,晋城市2026年中小学生科学设计智造比赛在矿区中学举行。来自全市各县(市、区)中小学的3000名参赛选手齐聚赛场,以创意赋能实践,用智慧点亮未来。 本次比赛以“培植科教氛围、普及科学知识、弘扬科学精神、提升实践能力”为目标,旨在为广大青少年搭建探索科学、实践创新的展示平台,激发中小学生科学探究与科技创新热情。比赛为期5天,分创意编程、科技绘画、创意智造三大项目,严格按照学
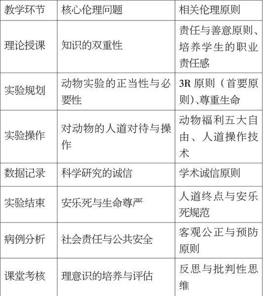
农业伦理教育是农业院校落实“立德树人”根本任务的关键路径,而《动物毒理学》作为动物医学相关专业的核心课程,因涉及大量动物实验,成为伦理教育的重要载体。当前社会对动物福利关注度提升,凸显出将伦理教育融入该课程的迫切性,但国内高校动物毒理学课程仍存在伦理教育占比低、教学方法单一、教师重视不足、实践环节薄弱及考核评价缺失等问题,制约了学生伦理素养的培育。本文结合青海本土人文资源与“两弹一星”精神,阐述
崇左是花山岩画的主要分布区,拥有两千多年的骆越文化,岩画图案和民间传说成为具有历史、艺术、教育价值的文化宝藏。幼儿时期是文化认知启蒙和认同培育的关键期,将花山岩画文化融入本地的幼儿教育当中,是传承文化遗产、弘扬民族文化、丰富教育内容、打造地域特色必然的选择。目前崇左部分幼儿园已经尝试将它融入教学、活动中,有初步的实践基础。因此,本文从现状入手,优化教学策略,促进花山岩画文化在幼儿教育中常态化、深
古诗词作为中华传统文化的瑰宝,艺术魅力穿越千年仍然熠熠生辉。在小学语文教学中,引导学生鉴赏古诗词的艺术特色,不仅能培养他们的审美情趣,更能引导他们传承优秀传统文化。本文主要从意象捕捉、语言品味、情感体验、表现手法和拓展延伸五个维度,系统阐述小学古诗词艺术特色的鉴赏策略。 一、捕捉意象,构建诗意画面 古诗词往往通过意象传递人物的情感,教学中需要引导学生抓住关键的意象。以《静夜思》为例,“
迈入新时期,国有企业深化改革与转型升级持续加快,职工队伍在结构、思想、价值追求以及利益主张等方面,呈现多元交织、复杂多变且动态演进的新态势,这一变化对工会思想政治工作提出了更高要求和艰巨挑战。固守旧有的思想政治工作模式已很难应对新形势、新任务所带来的全新挑战。因此,国有企业工会思想政治工作必须在坚守根本中推进创新,在创新发展中更好守正,这既是时代命题,也是现实任务。 一、新形势下工会思想政
习近平总书记深刻指出:“基层强则国家强,基层安则天下安,必须抓好基层治理现代化这项基础性工作。”基层是国家治理的“神经末梢”,承载着政策落地、民生保障、社会稳定的关键使命。基层治理的质量,直接关乎党的执政基础巩固、社会和谐稳定与人民群众的获得感幸福感安全感。推进基层治理体系和治理能力现代化,不仅是完善中国特色社会主义制度的必然要求,更是应对社会深刻变革、满足人民美好生活需要的现实选择。当前,面对
创艺桂丹花源线上系统的创建是基于实体花店库存损耗、客群拓展、展示空间受限、服务链条效率低等现实情况提出的。由于目标消费者对于在线预订、个性化定制、即时配送的需求越来越大,所以创建稳定、安全、可扩展的电商平台是提高经营质量的重要途径。依靠完善的业务分析、系统规划和方案设计,本研究从需求识别、架构设计、功能构建、测试验证、运营维护五个方面展开论证,目的是为花店打造完整的数字化服务体系,提高市场竞争力
文以化人,文化是一个国家、民族最深沉最持久的力量。文化的浸润是人类培育优良品质的有效路径。党的二十届三中全会指出“加强新时代廉洁文化建设”。二十届中央纪委四次会议进一步制定了新时代廉洁文化建设三年行动计划,旨在推动廉洁文化走进各行各业,千家万户,有利于在全社会涵养高尚廉洁品质。大学生作为廉洁高校建设的重要主体,其廉洁品质的培育直接关系到国家的前途命运。 一、廉洁品质的内涵 “廉”,在古
开展通识教育,最重要的还是读书,引导学生接触人类文化经典。不要搞知识“拼盘”,要读一些相对公认的、基本的书,而且要通读。 在宝贵的大学时光里,与其浮光掠影地读许多“节选”或概论,走马观花地聆听各种“好听”的讲座,不如通读一二十种经典。各种“概论”或“文学史”“哲学史”“艺术史”等,能为学生们提供基本的知识背景和书目,但这不能取代通读原典的作用。阅读经典是了解、思考、涵养的过程,这是“养性”,
2004年3月~7月间,我在鲁迅文学院(以下简称“鲁院”)高研班学习。回想起来似乎有点儿遗憾,没有任何一部小说的灵感产生,是和我在鲁院的学习有直接关系的。但鲁院的作用是缓慢的、长久的一种渗透和激发。 听课、阅读、交流,乃至课余的日常生活,对我来说其实都充满了“营养”。最开眼界的,就是阅读和小组讨论。我那时刚开始写中短篇小说,对小说阅读却是一片空白。课堂上老师推荐书,课下同学们也互相开书单,我
《达尔文与设计:演化有目的吗?》 [加]迈克尔·鲁斯著,张刘灯译 商务印书馆2025年4月出版 眼睛是“为了”看东西的吗?这个问题乍看之下不值一问。眼睛当然是为了看东西,正如翅膀为了飞翔,心脏是为了泵血。我们每天都在使用这类表达,从未觉得有什么不妥。但细想,就会发觉这种表述里暗藏玄机。“为了”意味着目的,目的意味着意图,意图意味着有意识的存在者设计了这一切。 按照今天的常识,自
《偷时光·米粒的小诗园》 张淼渺著 希望出版社2024年10月出版 在童年的天空下,每个细碎瞬间都可能孕育出无穷诗意。张淼渺的《偷时光·米粒的小诗园》便是这样一部穿梭在现实与梦境边缘的作品,它以诗意细腻的笔触悉数记录了儿童世界的纯净与美好,像一条蜿蜒在心灵深处的清泉,滋润着儿童与成人的精神家园。 细数时光的诗意 张淼渺的诗歌,犹如为时光做上标记,每一首都承载了童年的记忆碎片,
《如何解锁逆龄大脑》 [美]乔伊斯·谢弗著,风君译 中信出版集团2026年2月出版 这本书立足全生命周期视角,揭示如何通过科学方法激活神经可塑性,从而延缓甚至逆转认知衰退。书中不仅剖析了百岁老人长葆认知活力的秘诀,还探讨了如何借助人工智能等新技术,为不同年龄段的人群,提供个性化的大脑训练方案。 《伟大的数学问题》 [英]伊恩·斯图尔特著,江春莲、李轻舟、赵芮立译 上海科技