【摘 要】 建构智能审计学自主知识体系是服务国家治理现代化的战略举措。文章针对传统审计范式滞后与核心技术依赖的双重困境,创新提出“理—技—用”三元融合的学科建构模式,系统阐释了以本体论、方法论与价值论为核心的理论基石,以人工智能等为核心的技术架构,以及在国家审计、内部审计与社会审计三大主体中的应用实现路径。由此衍生的“宏观治理型智能”“嵌入式敏捷智能”及“分布式鉴证智能”三类新范式,共同塑造了数据
【摘 要】 随着“双碳”目标的确立和生态文明建设的深入推进,生态文明审计在“十五五”时期面临审计目标多元、数据整合困难及跨部门协作复杂等挑战。文章基于“绿水青山就是金山银山”理念的哲学内涵,提出机制创新与技术赋能相结合的“双轮驱动”理论框架,并通过分析“十四五”时期生态文明审计的成效与困境,构建了涵盖分类审计制度、责任链强化及技术工具适配的实施路径。案例验证表明,“双轮驱动”路径能有效破解审计数据
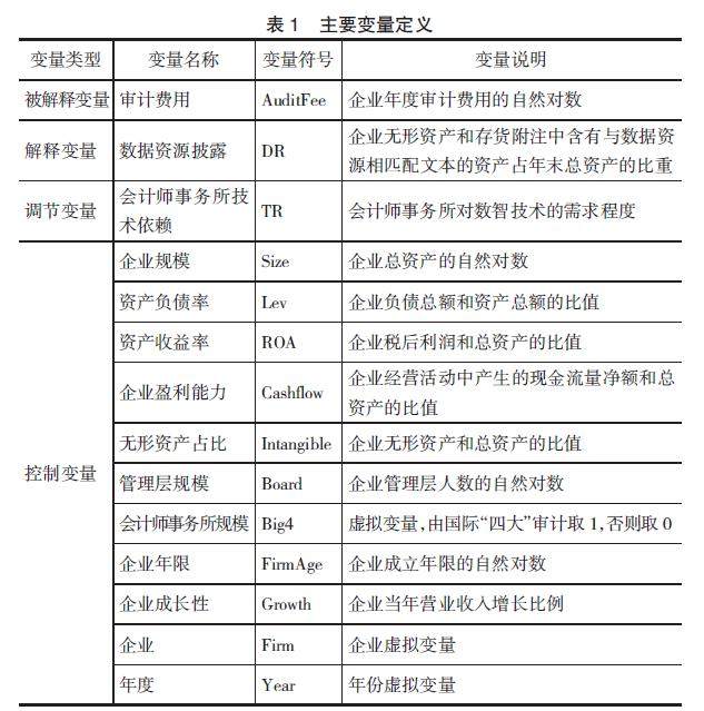
【摘 要】 数据资源作为企业数字化转型进程中的新兴资产类型,已成为推动数字中国建设和加快数字经济发展的重要战略资源。文章遵循成本替代法原则,使用Python收集了2017—2023年沪深A股上市公司的数据资源相关信息,研究了企业数据资源披露与审计费用之间的关系及影响机制。结果表明,企业数据资源披露会导致审计费用增加,会计师事务所技术依赖在数据资源披露与审计费用之间起到了负向调节作用。进一步根据数据
【摘 要】 城市适数化改革背景下,同步审计时利用跨链技术、云计算技术和全量大数据分析方法,并在城市共性服务平台基础上构建审计数据共享平台,可以从根本上改善审计质量,提高审计效率,监督护航城市数字化经济高质量发展;构建柔性自动化审计体系,对敏感数据进行模块化设计,对跨区域城市间联盟链进行智能化合约检测,可以降低审计成本,防范错弊风险。在数据治理过程中,既需要对数据安全进行审计,也需要对跨领域、跨部门
【摘 要】 分级分类管理是内部经济责任审计精细化管理的重要抓手,是经济责任审计工作高质量发展的必由之路。文章以××央企为案例样本,基于头脑风暴法、问卷法创新建构了由基本规模、业务特征和履责风险3个一级指标和18个二级指标组成的经济责任审计分级分类管理评价体系,采用AHP-熵权组合法计算一级和二级评价指标权重,并提出了集团本级和直属单位分级分类结果评定档次建议。问卷数据展示了评价体系和分类档次对年度
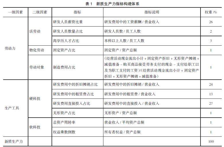
【摘 要】 新质生产力赋能审计创新触发了一系列的 “连锁反应”,其逻辑框架表现在:新质生产力驱动了审计领域的创新和审计手段的更新,同时伴生了审计新风险;新质生产力所倡导的创新、绿色等新理念赋予了审计新使命;解决审计创新过程中存在的风险与问题需要构建审计新机制。新质生产力既是审计创新的动因,又是审计创新的结果,体现了生产力与生产关系相互作用的原理。在实施过程中要针对数据资产出台审计新规则,创新审计技
【摘 要】 为加快高质量发展,应鼓励上市公司开展并购重组活动,但要防范并购活动活跃产生的商誉安全风险。文章梳理了商誉会计准则的现行规定,从商誉减值风险及企业应对商誉减值风险的能力两个维度,评估了上市公司整体的商誉安全风险,指出大额商誉减值拖累业绩表现、商誉风险上升削弱企业实力和商誉安全隐患未排除等商誉安全问题。上市公司受实力不匹配的并购、管理层能力的差异、并购业务运营不善、内部治理水平较差和外部市
【摘 要】 可持续发展与高质量发展理念逐渐深入人心,企业ESG表现备受理论界与实务界关注。文章以2010—2023年A股上市公司为研究对象,基于控制权市场理论,实证检验了公司章程反收购条款对企业ESG表现的影响。研究结果显示:反收购条款提高了企业ESG表现,且这一影响在无实际控制人、高管持股比低、非国有以及非家族的企业中更为显著。机制检验发现,反收购条款通过抑制管理层短视意识和短视行为,提高企业E
【摘 要】 管理会计知识的系统总结与提炼是建构中国自主管理会计知识体系的客观需要或基础保障。管理会计知识扩展是会计事业高质量发展的内在要求,机制创新是适应党和国家方针政策或战略决策方向,围绕时代热点展开的主要针对企业实践的有深度和广度的理论与方法研究。管理会计知识的形成与发展是动态权变的,可以从知识的生成结构或形成机制着眼,也可以从概念扩展或案例提炼的路径予以凝练。对管理会计实践中的感性体验知识、
【摘 要】 预算管理一体化是党和国家深化预算体制改革的重要举措,随着预算管理一体化改革的推进以及高校财政预算分配管理模式的变迁,直属高校普遍存在提升预算管理质量的迫切需求。在这一背景下,研究直属高校预算管理质量提升的背景、缘由及措施显得尤为重要。文章以教育部直属高校为例,分析了预算对直属高校重要的支撑保障作用,论证了提升预算管理质量的必要性;通过对直属高校多年来财政预算分配管理模式变迁的梳理和对其
【摘 要】 企业社会责任会计信息披露作为衡量公司履行社会责任的重要手段,对于提升企业透明度和社会形象至关重要。通过构建发电上市公司社会责任会计信息披露质量评价指标体系,运用因子分析和GA-BP神经网络模型对2019—2023年连续独立发布社会责任报告的10家典型发电上市公司进行披露质量评价。研究发现:10家公司社会责任会计信息披露质量整体呈现逐年改善趋势,但披露质量水平有待进一步提升;大唐发电、华
【摘 要】 在当今微利时代如何凭借战略层面创新应对成本粘性带来的挑战,成为提升企业竞争力的核心议题。文章以沪深A股2016—2023年制造业上市公司为样本,运用固定效应模型深入探究成本粘性对企业绩效的影响,并引入商业模式创新这一企业战略层面的调节变量剖析其作用机制。研究结果显示,成本粘性的增加显著抑制了企业绩效,而商业模式创新能够显著弱化这一不利影响,印证了企业战略层面的创新对提升经营效率和效益具
【摘 要】 会计演进的历史显示,在不同时代,会计总能结合先进的技术推陈出新,通过自我变革适应新生产力的记录、核算、报告、管理等需求,并进一步推进新生产力的发展。在当前迅速发展的数字经济时代,发展新质生产力是推动高质量发展的内在要求和重要着力点,文章以莱顿·克里斯坦森的待解决任务(JTBD)理论为指导,创新性地构建以会计为核心的数字化系统与新质生产力双循环框架,阐述以会计为核心的数字化系统如何通过数
【摘 要】 为探究企业数字化转型战略作用,文章以2015—2022年沪深A股上市企业为研究样本,通过熵值法衡量企业的新质生产力,并检验了企业数字化转型战略对新质生产力的影响。研究结果显示企业数字化转型显著提升了企业的新质生产力。经过内生性和稳健性检验后上述结果依然成立。机制层面发现企业数字化转型可以通过提高会计信息质量来提升新质生产力。进一步研究发现当企业会计信息可比性高、内部控制质量较好、产权性
【摘 要】 在新一轮技术变革中,数字化转型已成为企业加快形成新质生产力、提高ESG表现的重要手段。文章利用A股上市公司2016—2022年的数据,着重研究数字化转型、新质生产力与企业ESG表现之间的关系。研究发现:数字化转型对ESG表现具有显著的促进作用,这一结论在经过工具变量法、更换变量等一系列检验之后依然稳健;数字化转型通过提升企业新质生产力,对企业ESG表现发挥促进作用;数字化转型显著提升企
【摘 要】 新质生产力代表一种生产力的跃迁,面对技术革命性突破催生的当代新质生产力,创新生态系统已成为企业聚集创新要素、优化资源配置、对接技术与市场和提升价值创造能力的重要载体。文章从企业创新生态系统价值创造机制入手,对系统演进的驱动因素、行为策略和价值创造进行了分析。基于龙头企业视角,采用纵向单案例研究方法,理清案例企业创新生态系统演进过程中核心生态位企业面临的实际问题,证明在情境驱动和行为策略
【摘 要】 发展新质生产力能够加快经济结构转型升级,推进经济发展模式转变。文章基于2019—2023年的A股上市公司样本,通过固定效应模型探讨新质生产力发展对企业价值的影响及其作用机制。结果表明:发展新质生产力对提升企业价值具有显著促进作用,该结论在一系列稳健性和内生性检验后依然成立;新质生产力通过推动企业数字化转型、促进企业绿色转型两个主要路径提升企业价值。进一步分析发现,发展新质生产力对促进非
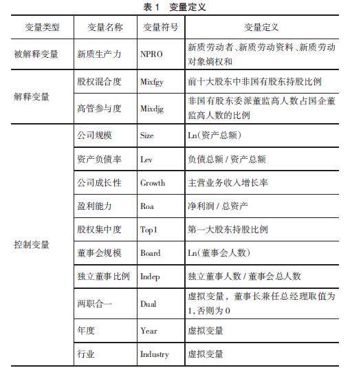
【摘 要】 新质生产力是推动国企高质量发展的重要引擎,合理利用非国有股东参与治理来提升国企新质生产力意义重大。文章采用2012—2023年我国A股上市国企数据,探讨非国有股东参与治理对国企新质生产力的影响及作用机制。研究发现:(1)非国有股东参与治理在股权治理和高管治理上均能显著提升国企新质生产力,且这种提升作用在股权治理上更加明显;(2)机制分析表明,非国有股东参与治理通过完善高管薪酬激励、加快
【摘 要】 随着数字经济的快速发展,数据资产已成为企业核心竞争力的重中之重。文章以GN农业上市公司为研究对象,基于数据势能理论利用“开发—应用—风险”三维价值评估模型探讨农业数据资产估值方法。研究发现,传统成本法、市场法和收益法因数据资产的非实体性、场景依赖性及高风险特征等存在局限性,而三维模型通过整合开发价值、应用价值及风险价值,能够更全面地反映数据资产的动态价值。案例分析结果显示,GN公司20