防治技术 | 核退役项目的安全治理技术和评价研究
防治技术 | 核退役项目的安全治理技术和评价研究
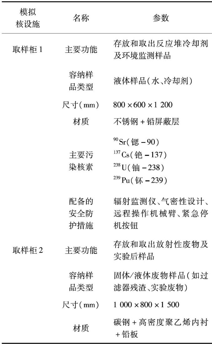
摘要:核设施退役过程中产生的废物含有高放射性物质,如果处理不当可能对环境和公众健康造成严重威胁。因此,进行核退役项目的安全治理技术和评价分析研究。以三种类型的模拟核设施一—取样柜为对象,利用激光清洗法 + 化学法对模拟核设施的表面进行安全治理。针对安全治理后的模拟核设施,利用辐射监测仪监测 α,β,γ 和 X 射线的放射性活度测量,开展单因素评价并利用模糊综合评价方法开展全局评价。结果表明:治理后,三种模拟核设施的 α,β,γ,X 射线放射性活度普遍降低,全局评价判断结果为良好和优秀,证明了此研究治理技术的效果。