[摘 要]行业产教融合共同体是深化产教融合、培育高技能人才的核心平台。当前,其建设仍处于探索初期,面临权责失衡、产教脱节、协同阻滞及跨境掣肘等现实困境。本研究以全国测绘地理信息行业产教融合共同体为例,提出了“协同共治、资源融通、供需耦联、育用协同、创新聚变、出海赋能"的六维建设路径。运行机制方面,设计了高效联动的资源配置、创新收益的分层分配、闭环反馈的产教生态、深度融合的产教双链、高效转化的科技成果及优化合作的全球市场等机制,以破解协同壁垒,实现教育链、人才链与产业链、创新链的深度耦合,为行业提供可借鉴经验。
[摘 要」近年来,各高职院校中高本贯通培养模式下学生的认知面临各种问题。为深入研究学生对中高本贯通培养模式的认知,项目组采用问卷调查法就中高本贯通培养模式下学生认知现状进行了数据收集并分析,识别出所存问题。针对现状中存在的问题,探讨了中高本贯通培养模式下学生认知能力提升策略。通过分析发现,从加强职业教育宣传、深化培养模式内涵等多项措施出发,可为学生的全面发展和认知能力提升创造条件。
[摘 要]数字技术深度赋能职业本科音乐表演专业,系统性重构其教学场景,并驱动教学模式的根本性创新。数字技术通过构建"虚拟—现实”融合的沉浸式训练场景、“数据—智能”驱动的个性化指导场景、“云端一远程”互联的泛在化协作场景,彻底打破了传统教学时空与物理资源的限制。在此基础上,教学模式实现了从“经验传授"到“科学精准”从“单向灌输”到“互动生成”从“学科封闭"到“产教融合”的创新转向。本研究为职业本科艺术类专业教学改革提供了理论参考与实践路径,对提升人才培养质量、契合文化创意产业数字化人才需求具有重要现实意义。
[摘 要]“前孵化器”通过深化产教融合、服务国家战略需求,成为赋能高质量职业教育体系构建的部件。通过分析,“前孵化器”与高质量职业教育体系存在一定的融合共生内在逻辑。本研究系统阐释了“前孵化器”通过政策支持下的资源整合、产教融合中的校企联动、人才培养维度的教育进阶、科教融汇驱动的创新突破以及协同创新对经济发展的反哺等多重机制,为职业教育注入发展动能。为解决实践难题,研究提出了实践路径,并通过实践案例验证了该模式在提升学生素养、深化校企合作、服务区域经济方面的一定成效,为构建高质量职业教育体系、推动改革创新与赋能经济社会高质量发展提供支撑。
[摘 要」在新时代职业教育深化改革进程中,高职教育承载着文化传承与高素质技能人才培养的双重使命。2023年,高职质量年报将“文化传承”新增为核心评价指标,体现了高职教育评价体系从“技能本位"向"技能—文化"融合转变的重要趋势,也对高职院校强化文化育人功能、培育复合型人才提出新要求。当前,高职文化育人仍存在内涵理解零散、价值引领不足、实施效果欠佳等问题。通过厘清文化传承价值逻辑、整合育人资源、突出类型教育特色、创新育人模式等,探索符合高职教育本质的文化传承路径,为培养兼具专业技能与文化素养的新时代工匠人才提供理论和实践参考。
[摘 要]在我国经济转向高质量发展的关键阶段,区域产业结构加速向高端化、智能化、绿色化转型,而职业教育作为对接区域经济发展的“人才供给侧”,其专业结构与区域产业结构适配性不足成为制约人才红利释放、阻碍产业升级的核心瓶颈。基于人力资本理论、产教融合理论与区域经济协调发展理论,系统剖析高质量发展对职业教育专业结构与区域产业结构适配的新要求,揭示两者在适配过程中存在专业设置滞后于产业升级、人才培养规格偏离产业需求、产教协同机制衔接松散等现实问题,并结合江苏、广东等地的实践案例,从动态调整机制构建、产教融合深度推进、质量评价体系完善、政策保障体系强化四个维度,提出增强两者适配性的路径策略,为职业教育精准服务区域产业高质量发展提供理论参考与实践指引。
[摘 要」中国在全面深化改革、推进中国式现代化建设中,职业教育肩负着培养高素质技能人才、实现中国经济转型升级的重要任务。推动职业教育高质量发展,既是实现教育现代化的重要课题,也是促进经济社会可持续发展的重要举措,对服务国家发展战略、助力实现社会共同富裕、营造教育发展良好生态具有重要的价值意蕴。现代职业教育高质量发展可从健全职业教育与普通教育的融通衔接、完善职业教育与产业发展的协同对接、优化升级职业学校教学资源配置、加快职业教育数字化转型等方面推进。
[摘 要]职业教育数字化转型是职业院校在“数字中国"战略纵深推进与教育现代化建设背景下开展的系统性进阶组织变革。当前,我国这一转型在意愿、行为与效果方面均存在困境,探究其动力机制与实现路径,是关照该困境后的重要研究议题。本研究基于组织变革理论视角,将职业教育数字化转型的动力因素划分为情境动力、触发动力和使能动力三个维度,并构建了由三重动力共同驱动的转型的动力机制。最后,结合该动力机制,从重构情境动力、重塑触发动力和再造使能动力三个方面提出了职业教育数字化转型的实现路径。
[摘 要]基于高职教育面临课程内容与产业脱节、教学模式僵化、教师数字素养断层等现实困境,立足教育数字化转型TASH(技术、应用、系统、人本)视角,构建“技术融合—场景重构—应用创新—评价升级"四位一体的课程改革路径。通过“监测—预警—转化—评估"循环体系实现教学资源动态更新;依托虚拟仿真、数字孪生等技术构建虚实融合实训环境,借助AI个性化学习系统与智能教学场景,推动“教、学、做”一体化深度融合;构建“三度三阶"智能评价体系,整合多元主体与过程性数据,实现增值评价;通过数字“双师"培养、校企协同机制优化等推进教育生态系统重构,旨在为高职教育课程数字化转型提供实践探索与解决方案。
[摘 要]高职学生身份认同与产教融合人才培育存在耦合性:身份认同激发内生动力,促进产教融合人才培育成效,产教融合赋能职业认知,强化高职学生身份认同,产教融合促使多方达成共识,提高社会认同。为促进产教融合人才培育成效,研究从身份认同视角,基于态度形成理论,提出了“三维一体”的产教融合实施策略:在认知维度重塑学生职业认知,强化职业认同;在情感维度创设实践共同体,促进积极职业体验;在行为维度建立协同育人机制,加强职业技能养成,深化职业素养培育。
[摘 要」随着新质生产力的迅猛发展,职业教育与行业人才的协同发展日益成为推动经济转型升级的关键所在。研究系统剖析新质生产力、职业教育与行业人才之间的内在联系,指出新质生产力作为重要催化力量,深刻推动职业教育与产业需求的深度融合。在此基础上,构建以校企互利共生为基础、政校协同创建良好环境的新型协同发展模式,提出通过产教协同治理、数字化教学改革、贯通终身学习通道、精准服务地方产业以及建设“双师 + ”队伍等路径,突破人才供需壁垒,培养适应新质生产力发展需要的高素质行业人才。
[摘 要]立足第二期“双高计划"背景,明晰工匠精神有效融入网络思政教育有利于强化学生职业素养养成、提升专业自信、拓宽技能视野的优势,分析当前面临内容同质化吸引力不足、网络思潮冲击、跨学科资源整合缺位的三大困境。对此,提出“深化协同联动,宽口径构建育人共同体”“优化内容建设,精准浸润职业素养”“强化价值引领,主动消解多元化思潮冲击”三方面实现路径。
[摘 要]本研究以涉农高职院校园林工程师学院建设为研究对象,围绕北京“四个中心”战略定位和园林行业发展人才需求,以服务地域经济为宗旨,依托园林工程师学院,形成“政行企校"四方联动组织运行机制,实践“三段三师双融合"人才培养模式,构建产教融合型模块化课程体系,打造以企业工程师、行业专家为主体的高水平教学创新团队,育训并举提升学生技术技能,双院并行服务乡村振兴,有效实现了产教融合,为打造现代园林产业高素质技术技能人才和不同类型、不同层次的工程师学院建设的研究提供支撑性材料和经验。
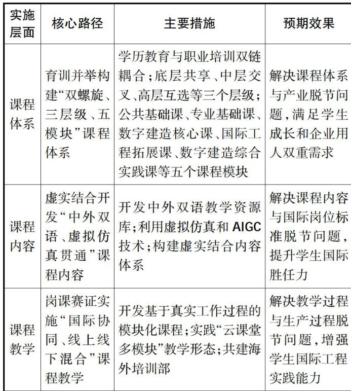
[摘 要」深入推进“一带一路”倡议,加快建筑业数字化转型,需要高职院校培养国际化数字建造人才。本研究分析当前高职院校人才培养过程中存在的现实问题,包括专业(群)课程体系不能充分满足“数字建造”产业转型升级需求、课程内容不能充分满足“走出去”企业的岗位标准需求、课程教学不能充分对接“一带一路”项目的生产过程要求等,提出通过育训并举构建"双螺旋、三层级、五模块"课程体系,虚实结合开发“中外双语、虚拟仿真贯通"课程内容,岗课赛证实施“国际协同、线上线下混合"课程教学,以此构建国际化数字建造人才培养有效路径。
[摘 要]本文聚焦西部山地畜牧业,探索“双师型"教师队伍建设与实践。基于产业特性,深入剖析面向山地畜牧业“双师型"教师的培养目标,指出在当前培养过程中存在培养内涵及标准缺失、教师能力与产业需求不契合、培养机制不健全等问题。提出了“需求导向、模型定标、多措协同"的建构理念,明确培养内涵、标准及综合素质提升办法;实施“多方共育、分段进阶、主副兼攻、学用相长”的培养模式,强化实践能力,并构建“两头激励、三阶递进、四维保障”协同培养体系,为高职院校“双师型"教师队伍建设提供理论支持与实践参考。
[摘 要]职业本科“双师型"教师培养是稳步提升职业教育教学质量的关键。随着本科层次职业院校规模越来越大,“双师型”教师发展普遍存在偏重整体建设,忽视个体发展;追求绩效产出,忽视学校发展;鼓励专业发展,缺乏科研转化;依赖外部驱动,忽视内在动力等问题。通过扩大高水平职业本科“双师型"教师高质量培养、加强职业本科院校“双师型"教师培训、加大企业教师引进力度、完善职业教师制度建设等,系统推进职业本科"双师型"教师高质量发展。
[摘 要]高职院校创新创业人才培养,对服务国家创新驱动发展战略、加速产业转型升级、深化职业教育改革至关重要。基于系统论的视角,设计高职院校创新创业人才培养模式,构建“1234"创新创业人才培养体系,并详述其内涵与构成要素。同时,通过构建"双创"育人机制、打造校企“双创"导师团队、整合“政行企校"四方资源、完善“双创"教育四阶段体系等路径,系统推动创新创业人才培养模式变革。
[摘 要]人工智能深度应用重塑职教生态,对高职教育类专业“金师"培养提出系统性挑战。基于多理论视角研究发现:教师人工智能应用能力结构失衡制约“五金"效能;产教融合中技术转化教育机制缺失;创新制度环境滞后;智慧教学平台支撑不足。深层矛盾在于教师主体性弱化及产教协同不畅。据此,提出“铸魂—筑基—赋能—聚力—激励—融通"六维路径:铸魂融合教育家精神与技术伦理,强化育人主体性;筑基多方共建智能能力标准与微认证;赋能创新分层分类研训;聚力强化跨学科团队与校企协作;激励完善评价体系,突出创新贡献;融通深化“岗课赛证"改革。研究为培养兼具育人智慧、创新能力、技术素养、教学艺术与职业伦理的“金师"提供系统方案,助力职教升级。
[摘 要]在信息化与大数据的时代背景下,传统高职旅游管理专业人才培养模式存在人才培养目标定位窄化、师资队伍偏离产业实践等问题。研究主要从专业课程体系的重新构建、师资队伍建设的强化、校企合作资源的共享、信息产业化对教育的赋能等方面,为高职旅游管理专业人才培养提供优化方法与策略。
[摘 要]我国汽车产业正处于深度转型升级、实现高质量发展的关键时期,发展新质生产力是推动高质量发展的内在要求和重要着力点。在这一背景下,对新能源汽车专业群人才培养提出了更高要求。立足高职院校办学定位,结合新能源汽车产业发展趋势,分析当前人才培养的痛点,从培养目标重构、课程体系优化、教学模式创新、师资队伍打造及评价体系构建等维度进行创新实践,为职业院校新能源汽车专业群新质人才培养提供理论参考与实践路径。
[摘 要」智慧体育视域下,数字素养成为高职休闲体育专业群学生的必备素养。在分析职业岗位需求的基础上,构建学生数字素养的评价指标体系,据此针对5所高职院校学生展开调查,评价学生数字素养水平与面临的问题,提出建议:深化产教协同育人,打造职业特征鲜明的培养模式;构建专业群数字技术课程模块,教学内容充分体现职业特色;搭建数字技能实践平台,提供丰富的数字化学习资源;建立数字化学习评价体系,引导学生形成主体意识;全面提升教师数字素养,创新教学方法和手段。这些建议为高职院校数字素养培养提供参照。
[摘 要」随着食品产业对高素质技术技能型人才的需求日益迫切,校企协同育人教学管理研究成为重要方向。通过对食品产业特性及食品类专业属性的分析,全面阐述校企协同育人的重要价值。针对当前校企合作不深、人才与企业需求不符、实践教学质量不高等问题,制定切实可行的改进路径,旨在为高职院校食品类专业人才培养模式创新提供参考,推动食品产业与职业教育深度融合,培养契合产业发展需求的高素质技术技能型人才。
[摘 要]以广西G职院为例,针对当前早教专业实践教学中存在的“重理论、轻实践”、目标模糊、内容零散、管理薄弱等现实问题,依据教育部印发的新版职业教育专业教学标准要求,结合“岗课赛证"综合育人理念,从目标设定、内容设计、资源整合三个方面阐述了高职早教专业“岗课赛证”融通实践教学体系的构建路径,并提出包括协同机制建设、实训平台搭建、递进式训练体系实施、“双导师”协同指导及多元评价反馈机制在内的具体实施策略,为高职早教专业实践教学改革提供参考。
[摘 要]作为数字原住民,高校大学生是移动社交媒体的核心用户群与网络與情生成传播的关键节点,对新媒体信息具有极高的敏锐度和参与度。高校应高度重视互联网,做好新闻舆论引导工作和网络综合治理工作,全面贯彻落实立德树人根本任务。探讨新形势下艺术类高职院校新闻舆论引导和网络综合治理工作,提出解决新闻舆论引导和网络综合治理工作的对策思路、工作路径、检验指标、方式手段和实际成效,为艺术类高校强化舆论引导能力、完善网络治理体系提供理论支撑与实践参考。
[摘 要]岗位实习是高职院校实践性教学的主要形式。《职业学校学生实习管理规定》(2021年修订)文件的出台更加凸显了实习管理在职业教育体系中的关键性地位,有效地规范了高职院校实习管理工作。但在实际教学与管理过程中仍存在企业参与动力不足、实习管理失控、学生发展性价值缺位、政策与实际需求脱节等现实困境。建议从拓展校企合作模式、完善政策制度强化过程管理、助力学生发展性价值形成等方面有效地纾解困境,提升职业院校岗位实习教学与管理质量。
[摘 要]为解决高职生态产业学院产教共生中主体权责模糊、需求适配不足等问题,以科沃斯产业学院为例,采用文献研究与案例分析方法,系统剖析MXHC模式的内涵、生态产业学院的概念,梳理其在产教共生中的意义、难点,并提出对应路径。研究发现,MXHC模式可助力学生价值成长、推动产业提质增效,但存在产教协同动力弱、资源互融不足等难点;需通过明确权责、动态对接需求、健全资源机制、强化学生主体地位破解。研究为高职生态产业学院深化产教融合提供实践参考,也为MXHC模式的推广应用奠定基础。
[摘 要」在“双高计划”引领职业教育高质量发展的战略背景下,专业群建设成为推动院校特色发展、服务产业升级的核心抓手。从专业群建设的发展历程出发,基于“双高计划”背景,探讨专业群建设的逻辑要求,结合大数据与会计专业群建设的探索与实践,立足产业链岗位需求与人才供需调研,以“大类一专业—多元”进阶式培养体系和 3+7+N+x′′ 融合型人才培养模式为核心,深化产教融合与校企协同育人机制,共建“互联网 + ”开放共享教学资源库,并依托数字化教学实施教材、教法改革等具体可操作的实践路径,推动专业群建设实现高质量、高水平发展。
[摘 要」高职院校美育评价是推动美育改革发展、提升人才培养质量的关键环节。构建科学、完善的美育评价体系,需要建立常态化的反馈与调整机制。PDCA循环以其系统性、动态性的特点,为高职美育评价体系的持续改进提供了理论支撑。文章分析了PDCA循环在高职美育评价中的应用意义,剖析了当前评价体系存在的反馈渠道不畅、指标内容单一、结果运用不足等问题,进而从反馈渠道、指标设计、信息处理等方面构建了PDCA反馈机制,并从结果应用、动态调整、持续优化等角度完善了PDCA调整机制,以期为高职院校美育评价改革提供借鉴。
[摘 要]现代产业学院的建设是产教融合的关键实践,旨在借助校企合作培养适应产业需求的高素质人才。本研究以与歌尔公司共同构建的山东海事职业学院—歌尔匠造产业学院、与博能电力合作构建的海洋新能源产业学院为例,认真分析"人才共育、专业共立、标准共制、课程共研、教材共编、师资共享、基地共建、就业共促、过程共管、责任共担"的“十共同”“山海特色"现代产业学院运行机制模式,凭借理论分析与实践案例相结合模式,探究该机制对学院发展形成的影响,为现代产业学院模式创新给予参考借鉴。
[摘 要]新时代背景下,高职心理健康教育面临从问题导向转向发展导向的转型需求。针对当前存在的理念偏差、体系割裂、资源短板等瓶颈,基于积极心理学理论与“五育并举"政策导向,通过课程重构、活动创新、服务优化、机制完善与队伍强化,实现从心理问题应对到积极品质培育的转变。同时,构建融合空间、时间维度的多元立体化保障模式,重点培育学生自我效能、希望、韧性、乐观等积极心理品质,为新时代高职心理育人提供理论参考与实践范式。
[摘 要]职业教育文化类课程教学运用AI技术,通过数据驱动学情诊断、个性化学习、沉浸式情境教学与智能写作辅助,在理论课的智能问答、情景模拟以及实践课中获得创新应用。借“ Al+ 教师"协同模式、教师角色转变及轻量化工具推进实施,深化核心素养与职业需求融合,助力高技能人才培养。
[摘 要]聚焦文旅融合发展背景,针对高校旅游管理专业大学语文课程“通识导向不明、专业关联欠缺、学用分离突出"的问题,从课程定位、教学方法、授课模式、数字赋能、优秀文化、评价体系、职业精神等方面开展语文教学赋能专业发展的改革研究与实践。将学生语文素养有效转化为文旅服务技能,缩小人才培养与岗位需求的差距,助力塑造高素质旅游管理人员,为同类专业语文课程改革提供有价值的参考。
[摘 要]在数字化浪潮席卷的当下,高职公共英语课程思政教学改革正迎来前所未有的发展机遇与挑战。深入剖析了数字化赋能高职公共英语课程思政教学改革过程中存在的资源、能力、内容、方式、评价等方面的现实困境,并提出了针对性的破解路径,以期充分借助数字化赋能,建设丰富、多元、鲜活的课程思政教学资源、修炼提升育人本领、优化课程思政内容供给、创新课程思政育人方式、健全课程思政评价体系、完善自主学习服务体系,打造课程资源有广度、教学内容有深度、课堂氛围有热度、课程教学有效度、思政育人有温度的高职公共英语课堂,将价值引领、品格塑造寓于学生英语语言知识的学习和职场涉外沟通能力、跨文化交际能力、思辨能力及自主学习能力的培养中,帮助学生“专业成才”的同时达到“精神成人”。
[摘 要]在国家加快推进教育现代化、提升国家文化软实力的背景下,思想政治教育作为引导青年坚定"四个自信"的主渠道,应在内容设计、形式表达与价值传递中注入更多文化自觉与美育精神。研究基于中华优秀礼仪文化的内涵,分析其融入高校思想政治教育的价值,可从重视礼仪文化教育、激发学生主体意识、强化主流文化引导、推进教学改革创新等维度实施,为高校构建具有民族文化特质、青年心理契合度的思想政治教育模式提供理论参考与实践范式。
[摘 要]在数字化转型的浪潮中,高职医学影像诊断学课程改革与教学创新显得尤为关键。这一转型对课程内容、教学方法、环节设置、教师队伍构建及评价体系等方面均产生了深远影响。为适应这一变革,需从多维度入手,更新课程内容以紧跟时代步伐、创新教学方法以激发学生兴趣、优化教学环节以提升教学效率、加强师资建设以保障教学质量、完善评价体系以全面评估学生能力。这些改革措施旨在培养既具备扎实专业知识,又富有创新实践能力的医学影像技术人才。
[摘 要]本研究立足产业转型升级发展战略,以“强文化、重数字”为核心理念,探索高职旅游专业高阶复合课程体系构建路径。通过分析传统课程体系存在的问题,构建产业升级背景下课程体系重构的理论框架,设计“文化 + 数字 + 技能"高阶复合课程体系架构,提出系统化的实施路径。研究表明,“文化 + 数字 + 技能”高阶复合课程体系能够有效提升学生的文化素养、数字技能和专业能力,促进文旅人才培养质量提升,为高职旅游专业适应产业升级提供新路径。
[摘 要]针对低碳环保产业对技能人才实践能力的新要求,高职环境类专业亟须创新教学模式。基于产教融合理念,结合减污降碳设施运行与维护的岗位需求,开发了“虚拟仿真 + 真实场景"的双轨教学资源体系。然而随着教学改革的不断深入,对虚拟仿真技术提出了更高要求。本研究将专业教学资源和人工智能大模型融入虚拟企业导师系统,旨在为环保产业与职业教育的协同发展提供可推广的技术路径。
[摘 要]随着数字化时代的来临,数字化信息技术逐步融入会计专业。针对数字化背景分析高职院校大数据与会计专业教学中存在的问题,探索现代信息技术与传统教学模式相结合的创新实践教学模式,促使教学模式顺应数字化时代发展需求,提升学生综合实践技能,为企业提供复合型会计人才。
[摘 要]中高本贯通培养是现代职业教育体系的重要组成部分,在物业管理专业中高职衔接以及专本贯通教学实践中发现,中职与高职、高职与本科人才培养定位区分不明显,导致中职与高职、高职与本科课程重复设置,如不加以调整会直接影响贯通培养教学质量。在职业调研的基础上建立物业管理职业图谱,开发物业管理专业职业仓,明晰各层次人才培养职业面向,并建立各层次人才培养目标岗位与职业仓职业分级对照,从而为一体化设计中高本课程体系,避免课程重复,提高贯通培养教学质量奠定源头基础,也为其他中高本贯通专业解决此类共性问题提供借鉴。
[摘 要]新能源汽车检测维修技术专业是支撑产业转型与技术升级的重要人才通道,但当前课程内容滞后、实践平台薄弱、师资能力结构失衡等问题制约了其培养质量。在新能源汽车产业快速发展下,职业院校亟须重构教学体系,回应企业对高技能人才的实际需求。针对课程设置不匹配、教学内容脱离岗位、实践训练碎片化等问题,本研究基于岗位导向理念,提出模块化课程设计、任务导向内容重构、实践平台“双线”融合、“双师型"教师培养优化与产教融合机制创新等路径,开展了系统教学改革探索,为专业建设与持续发展提供了实践参考。
[摘 要]人工智能赋能英语文化教学,可突破传统教学局限,推动文化教学向系统化、沉浸式、精准化转型。本研究剖析传统英语文化教学困境,阐述人工智能赋能的核心价值,探讨其在构建沉浸式文化场景、整合个性化文化资源、建立多维度智能评价机制等方面的实践应用,旨在为优化学校英语文化教学模式、提升学生文化素养以及培养符合跨文化交流需求的英语人才提供有益参考。
[摘 要]从发展心理学视角来看,高职学生的职业认同感形成是一个贯穿于其身心发展关键期的动态过程,受到认知发展、社会互动、自我同一性构建等多重心理因素的影响。本文基于发展心理学的核心理论,分析高职学生职业认同感的形成机制,结合当前高职学生职业认同感的现状与存在问题,提出针对性的培养路径,旨在为提升高职学生职业素养、推动职业教育高质量发展提供理论参考与实践指导。
[摘 要」课程思政是将思政教育融入课程教学与改革的重要教育理念,旨在实现各类课程与思想政治理论课协同并进,形成育人合力,这已成为新时代职业教育高质量发展的关键举措。本研究以高职数学课程为研究对象,结合高职教育人才培养目标与数学学科特点,提炼可复制的融合模式,最终形成高职数学课程思政多元融合的实践路径。研究表明,通过挖掘高职数学课程中蕴含的思政元素,构建“知识传授一能力培养一价值引领”三位一体的教学目标,可有效打破课程与思政的割裂状态。高职数学课程思政的多元融合应立足数学学科本质,以立德树人为根本导向,构建多维度、立体化的融合体系。
[摘 要]我国产业升级迫切需要高层次技术技能人才,但传统学术型本科与高职专科培养模式难以适配,职业本科教育作为衔接职业教育与高等教育的关键类型,面临定位模糊、路径不畅、保障缺失的困境。采用文献研究、案例分析与比较研究法,梳理国内外成果,以财会、机械设计制造及其自动化、软件工程等专业为样本,对比职业本科与其他两类教育的差异。研究发现,职业本科需从属性、层次、功能三维界定定位;发展路径应遵循“岗课赛证”融合逻辑,通过产教协同构建校企育人共同体、师资提质打造“专家型双师"队伍、课程创新构建能力导向体系实现突破;保障机制需构建政策标准、资源供给、质量管控三维支撑体系。
[摘 要]针对种业数字化转型背景下人才技能供给滞后问题,湖南生物机电职业技术学院构建了以“教育链—产业链—创新链—人才链”四链融合为核心的实践教学体系。通过整合省级实训基地、4家省级产教融合型企业和2所产业学院资源,实施“岗课赛证创"课程融通与双导师制教学模式。2019—2024年实施数据显示,学生累计获得省级及以上技能竞赛奖项48项,参与培育并通过省级以上审定的农作物新品种10个; ?1+x′′ 证书获取率达 93% ,高出全省涉农专业平均水平17个百分点,专业对口就业率提升至 90.5% 该实践为涉农职业院校数字化转型提供了可复制的解决方案。